Suppr超能文献

室旁下丘脑调节代谢的昼夜节律。

Paraventricular hypothalamus mediates diurnal rhythm of metabolism.

机构信息

Brown Foundation Institute of Molecular Medicine, University of Texas McGovern Medical School, Houston, TX, 77030, USA.

Graduate Program in Neuroscience of MD Anderson and UTHealth Graduate School, Houston, TX, 77030, USA.

出版信息

Nat Commun. 2020 Jul 30;11(1):3794. doi: 10.1038/s41467-020-17578-7.

Abstract

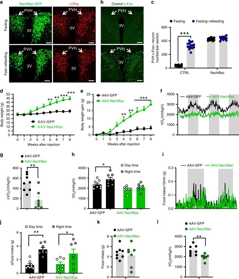
Defective rhythmic metabolism is associated with high-fat high-caloric diet (HFD) feeding, ageing and obesity; however, the neural basis underlying HFD effects on diurnal metabolism remains elusive. Here we show that deletion of BMAL1, a core clock gene, in paraventricular hypothalamic (PVH) neurons reduces diurnal rhythmicity in metabolism, causes obesity and diminishes PVH neuron activation in response to fast-refeeding. Animal models mimicking deficiency in PVH neuron responsiveness, achieved through clamping PVH neuron activity at high or low levels, both show obesity and reduced diurnal rhythmicity in metabolism. Interestingly, the PVH exhibits BMAL1-controlled rhythmic expression of GABA-A receptor γ2 subunit, and dampening rhythmicity of GABAergic input to the PVH reduces diurnal rhythmicity in metabolism and causes obesity. Finally, BMAL1 deletion blunts PVH neuron responses to external stressors, an effect mimicked by HFD feeding. Thus, BMAL1-driven PVH neuron responsiveness in dynamic activity changes involving rhythmic GABAergic neurotransmission mediates diurnal rhythmicity in metabolism and is implicated in diet-induced obesity.

摘要

节律代谢缺陷与高脂肪高热量饮食(HFD)喂养、衰老和肥胖有关;然而,HFD 对昼夜代谢影响的神经基础仍不清楚。本文中,作者发现敲除核心时钟基因 BMAL1 会降低下丘脑室旁核(PVH)神经元的昼夜代谢节律性,导致肥胖,并减少快速喂养对 PVH 神经元激活的反应。通过限制 PVH 神经元的活动在高水平或低水平,来模拟 PVH 神经元反应性不足的动物模型,均显示肥胖和昼夜代谢节律性降低。有趣的是,PVH 表现出 BMAL1 控制的 GABA-A 受体 γ2 亚基的节律性表达,而抑制 PVH 中 GABA 能传入的节律性会降低昼夜代谢节律性并导致肥胖。最后,BMAL1 缺失会削弱 PVH 神经元对外界应激源的反应,而高脂肪饮食喂养则会产生类似的效应。因此,BMAL1 驱动的 PVH 神经元反应性在涉及节律性 GABA 能神经传递的动态活动变化中调节昼夜代谢节律,并与饮食诱导的肥胖有关。

https://cdn.ncbi.nlm.nih.gov/pmc/blobs/189c/7393104/2e87ed631fcb/41467_2020_17578_Fig1_HTML.jpg

文献AI研究员

20分钟写一篇综述,助力文献阅读效率提升50倍。

立即体验

用中文搜PubMed

大模型驱动的PubMed中文搜索引擎

马上搜索

文档翻译

学术文献翻译模型,支持多种主流文档格式。

立即体验