Suppr超能文献

与室旁下丘脑核中病毒载体介导的毒性相关的代谢和行为改变。

Metabolic and behavioral alterations associated with viral vector-mediated toxicity in the paraventricular hypothalamic nucleus.

作者信息

Savani Rohan, Park Erin, Busannagari Nidhi, Lu Yi, Kwon Hyokjoon, Wang Le, Pang Zhiping P

机构信息

Rutgers The State University of New Jersey, New Brunswick, New Jersey, United States.

出版信息

Biosci Rep. 2024 Jan 16;44(1). doi: 10.1042/BSR20231846.

Abstract

OBJECTIVE

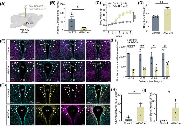
Combining adeno-associated virus (AAV)-mediated expression of Cre recombinase with genetically modified floxed animals is a powerful approach for assaying the functional role of genes in regulating behavior and metabolism. Extensive research in diverse cell types and tissues using AAV-Cre has shown it can save time and avoid developmental compensation as compared to using Cre driver mouse line crossings. We initially sought to study the impact of ablation of corticotropin-releasing hormone (CRH) in the paraventricular hypothalamic nucleus (PVN) using intracranial AAV-Cre injection in adult animals.

METHODS

In this study, we stereotactically injected AAV8-hSyn-Cre or a control AAV8-hSyn-GFP both Crh-floxed and wild-type mouse PVN to assess behavioral and metabolic impacts. We then used immunohistochemical markers to systematically evaluate the density of hypothalamic peptidergic neurons and glial cells.

RESULTS

We found that delivery of one specific preparation of AAV8-hSyn-Cre in the PVN led to the development of obesity, hyperphagia, and anxiety-like behaviors. This effect occurred independent of sex and in both floxed and wild-type mice. We subsequently found that AAV8-hSyn-Cre led to neuronal cell death and gliosis at the site of viral vector injections. These behavioral and metabolic deficits were dependent on injection into the PVN. An alternatively sourced AAV-Cre did not reproduce the same results.

CONCLUSIONS

Our findings reveal that delivery of a specific batch of AAV-Cre could lead to cellular toxicity and lesions in the PVN that cause robust metabolic and behavioral impacts. These alterations can complicate the interpretation of Cre-mediated gene knockout and highlight the need for rigorous controls.

摘要

目的

将腺相关病毒(AAV)介导的Cre重组酶表达与基因改造的floxed动物相结合,是一种用于测定基因在调节行为和代谢中功能作用的强大方法。使用AAV-Cre在多种细胞类型和组织中进行的广泛研究表明,与使用Cre驱动小鼠品系杂交相比,它可以节省时间并避免发育补偿。我们最初试图通过在成年动物中颅内注射AAV-Cre来研究室旁下丘脑核(PVN)中促肾上腺皮质激素释放激素(CRH)缺失的影响。

方法

在本研究中,我们将AAV8-hSyn-Cre或对照AAV8-hSyn-GFP立体定向注射到Crh-floxed和野生型小鼠的PVN中,以评估行为和代谢影响。然后我们使用免疫组化标记物系统地评估下丘脑肽能神经元和胶质细胞的密度。

结果

我们发现,在PVN中递送一种特定制剂的AAV8-hSyn-Cre会导致肥胖、食欲亢进和焦虑样行为的出现。这种效应与性别无关,在floxed和野生型小鼠中均有发生。我们随后发现,AAV8-hSyn-Cre在病毒载体注射部位导致神经元细胞死亡和胶质增生。这些行为和代谢缺陷依赖于注射到PVN中。另一种来源的AAV-Cre没有产生相同的结果。

结论

我们的研究结果表明,递送特定批次的AAV-Cre可能导致PVN中的细胞毒性和损伤,从而引起强烈的代谢和行为影响。这些改变会使Cre介导的基因敲除的解释变得复杂,并突出了严格对照的必要性。

https://cdn.ncbi.nlm.nih.gov/pmc/blobs/6a74/10830444/0ba03f65eedf/bsr-44-bsr20231846-g1.jpg

文献AI研究员

20分钟写一篇综述,助力文献阅读效率提升50倍。

立即体验

用中文搜PubMed

大模型驱动的PubMed中文搜索引擎

马上搜索

文档翻译

学术文献翻译模型,支持多种主流文档格式。

立即体验