Suppr超能文献

角膜异种移植:我们处于什么位置?

Corneal xenotransplantation: Where are we standing?

机构信息

Department of Ophthalmology, Seoul National University College of Medicine, Seoul, Republic of Korea; Laboratory of Ocular Regenerative Medicine and Immunology, Seoul Artificial Eye Center, Seoul National University Hospital Biomedical Research Institute, Seoul, Republic of Korea.

Department of Ophthalmology, Seoul National University College of Medicine, Seoul, Republic of Korea; Laboratory of Ocular Regenerative Medicine and Immunology, Seoul Artificial Eye Center, Seoul National University Hospital Biomedical Research Institute, Seoul, Republic of Korea; Department of Ophthalmology, Seoul National University Hospital Healthcare System Gangnam Center, Seoul, Republic of Korea.

出版信息

Prog Retin Eye Res. 2021 Jan;80:100876. doi: 10.1016/j.preteyeres.2020.100876. Epub 2020 Aug 2.

Abstract

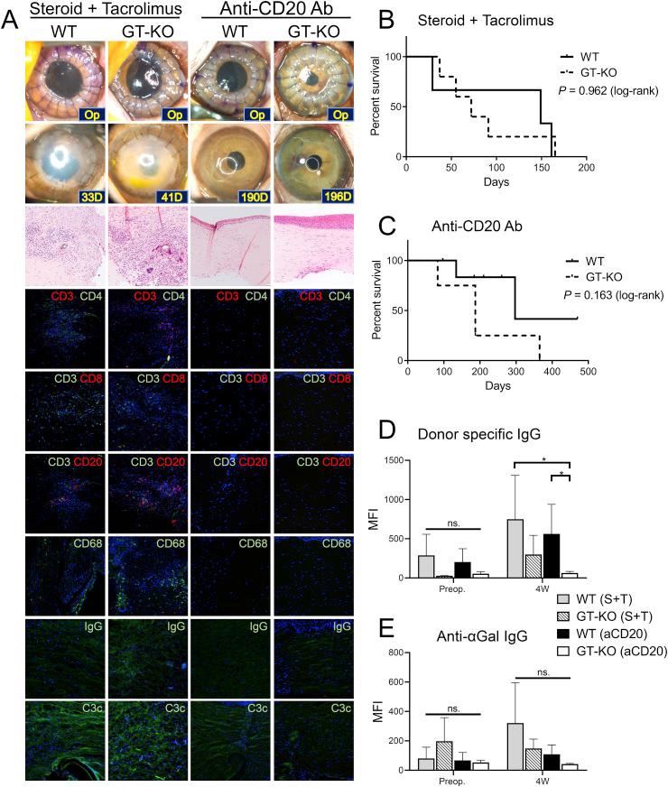
The search for alternatives to allotransplants is driven by the shortage of corneal donors and is demanding because of the limitations of the alternatives. Indeed, current progress in genetically engineered (GE) pigs, the introduction of gene-editing technology by clustered regularly interspaced short palindromic repeats (CRISPR)-Cas9, and advanced immunosuppressants have made xenotransplantation a possible option for a human trial. Porcine corneal xenotransplantation is considered applicable because the eye is regarded as an immune-privileged site. Furthermore, recent non-human primate studies have shown long-term survival of porcine xenotransplants in keratoplasty. Herein, corneal immune privilege is briefly introduced, and xenogeneic reactions are compared with allogeneic reactions in corneal transplantation. This review describes the current knowledge on special issues of xenotransplantation, xenogeneic rejection mechanisms, current immunosuppressive regimens of corneal xenotransplantation, preclinical efficacy and safety data of corneal xenotransplantation, and updates of the regulatory framework to conduct a clinical trial on corneal xenotransplantation. We also discuss barriers that might prevent xenotransplantation from becoming common practice, such as ethical dilemmas, public concerns on xenotransplantation, and the possible risk of xenozoonosis. Given that the legal definition of decellularized porcine cornea (DPC) lies somewhere between a medical device and a xenotransplant, the preclinical efficacy and clinical trial data using DPC are included. The review finally provides perspectives on the current standpoint of corneal xenotransplantation in the fields of regenerative medicine.

摘要

寻找同种异体移植的替代品是由角膜供体短缺驱动的,并且由于替代品的局限性而具有挑战性。事实上,目前在基因工程(GE)猪方面的进展、通过簇状规律间隔短回文重复(CRISPR)-Cas9 引入基因编辑技术以及先进的免疫抑制剂已使异种移植成为人类临床试验的一种可能选择。猪角膜异种移植被认为是适用的,因为眼睛被视为免疫特惠部位。此外,最近的非人类灵长类动物研究表明,角膜移植中猪异种移植物的长期存活。本文简要介绍了角膜免疫特惠性,并比较了角膜移植中异种反应与同种异体反应。本综述描述了异种移植的特殊问题、异种排斥机制、角膜异种移植的当前免疫抑制方案、角膜异种移植的临床前疗效和安全性数据以及进行角膜异种移植临床试验的监管框架的最新进展。我们还讨论了可能阻止异种移植成为常规实践的障碍,例如伦理困境、公众对异种移植的担忧以及可能的人畜共患病风险。鉴于脱细胞猪角膜(DPC)的法律定义介于医疗器械和异种移植之间,因此包括使用 DPC 的临床前疗效和临床试验数据。综述最后提供了对再生医学领域角膜异种移植当前立场的观点。

https://cdn.ncbi.nlm.nih.gov/pmc/blobs/d4c0/7396149/328d2488fa59/gr1_lrg.jpg

文献AI研究员

20分钟写一篇综述,助力文献阅读效率提升50倍。

立即体验

用中文搜PubMed

大模型驱动的PubMed中文搜索引擎

马上搜索

文档翻译

学术文献翻译模型,支持多种主流文档格式。

立即体验