Suppr超能文献

一种新型冠状病毒引发的肺炎疫情,该病毒可能来源于蝙蝠。

A pneumonia outbreak associated with a new coronavirus of probable bat origin.

机构信息

CAS Key Laboratory of Special Pathogens, Wuhan Institute of Virology, Center for Biosafety Mega-Science, Chinese Academy of Sciences, Wuhan, China.

Wuhan Jin Yin-Tan Hospital, Wuhan, China.

出版信息

Nature. 2020 Mar;579(7798):270-273. doi: 10.1038/s41586-020-2012-7. Epub 2020 Feb 3.

Abstract

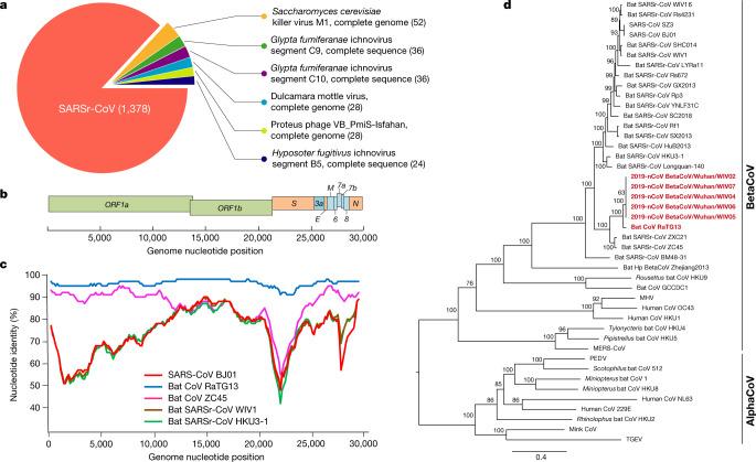
Since the outbreak of severe acute respiratory syndrome (SARS) 18 years ago, a large number of SARS-related coronaviruses (SARSr-CoVs) have been discovered in their natural reservoir host, bats. Previous studies have shown that some bat SARSr-CoVs have the potential to infect humans. Here we report the identification and characterization of a new coronavirus (2019-nCoV), which caused an epidemic of acute respiratory syndrome in humans in Wuhan, China. The epidemic, which started on 12 December 2019, had caused 2,794 laboratory-confirmed infections including 80 deaths by 26 January 2020. Full-length genome sequences were obtained from five patients at an early stage of the outbreak. The sequences are almost identical and share 79.6% sequence identity to SARS-CoV. Furthermore, we show that 2019-nCoV is 96% identical at the whole-genome level to a bat coronavirus. Pairwise protein sequence analysis of seven conserved non-structural proteins domains show that this virus belongs to the species of SARSr-CoV. In addition, 2019-nCoV virus isolated from the bronchoalveolar lavage fluid of a critically ill patient could be neutralized by sera from several patients. Notably, we confirmed that 2019-nCoV uses the same cell entry receptor-angiotensin converting enzyme II (ACE2)-as SARS-CoV.

摘要

自 18 年前严重急性呼吸综合征(SARS)爆发以来,大量的 SARS 相关冠状病毒(SARSr-CoV)已在其自然宿主蝙蝠中被发现。先前的研究表明,一些蝙蝠 SARSr-CoV 有可能感染人类。在这里,我们报告了一种新的冠状病毒(2019-nCoV)的鉴定和特征,该病毒导致了中国武汉的急性呼吸道综合征的流行。该疫情始于 2019 年 12 月 12 日,截至 2020 年 1 月 26 日,已造成 2794 例实验室确诊感染,包括 80 例死亡。我们从疫情早期的五名患者中获得了全长基因组序列。这些序列几乎相同,与 SARS-CoV 共享 79.6%的序列同一性。此外,我们表明,2019-nCoV 在全基因组水平上与蝙蝠冠状病毒的同一性为 96%。对七个保守的非结构蛋白结构域的成对蛋白序列分析表明,该病毒属于 SARSr-CoV 种。此外,从一名重症患者的支气管肺泡灌洗液中分离出的 2019-nCoV 病毒可以被来自几个患者的血清中和。值得注意的是,我们证实 2019-nCoV 使用与 SARS-CoV 相同的细胞进入受体血管紧张素转换酶 II(ACE2)。

https://cdn.ncbi.nlm.nih.gov/pmc/blobs/a4ac/7162820/293b27ca67b2/41586_2020_2012_Fig1_HTML.jpg

文献AI研究员

20分钟写一篇综述,助力文献阅读效率提升50倍。

立即体验

用中文搜PubMed

大模型驱动的PubMed中文搜索引擎

马上搜索

文档翻译

学术文献翻译模型,支持多种主流文档格式。

立即体验