Suppr超能文献

抗病毒宿主因子、干扰素刺激基因 (ISGs) 和与自然 HIV 控制相关的 T 细胞反应的甲基化调控。

Methylation regulation of Antiviral host factors, Interferon Stimulated Genes (ISGs) and T-cell responses associated with natural HIV control.

机构信息

IrsiCaixa AIDS Research Institute, Hospital Germans Trias i Pujol, Institute for Health Science Research Germans Trias i Pujol (IGTP), Badalona, Spain.

Cancer Epigenetics and Biology Program (PEBC), Bellvitge Biomedical Research Institute, L'Hospitalet de Llobregat, Barcelona, Spain.

出版信息

PLoS Pathog. 2020 Aug 6;16(8):e1008678. doi: 10.1371/journal.ppat.1008678. eCollection 2020 Aug.

Abstract

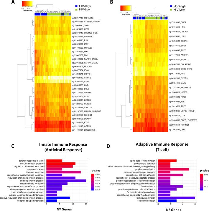
GWAS, immune analyses and biomarker screenings have identified host factors associated with in vivo HIV-1 control. However, there is a gap in the knowledge about the mechanisms that regulate the expression of such host factors. Here, we aimed to assess DNA methylation impact on host genome in natural HIV-1 control. To this end, whole DNA methylome in 70 untreated HIV-1 infected individuals with either high (>50,000 HIV-1-RNA copies/ml, n = 29) or low (<10,000 HIV-1-RNA copies/ml, n = 41) plasma viral load (pVL) levels were compared and identified 2,649 differentially methylated positions (DMPs). Of these, a classification random forest model selected 55 DMPs that correlated with virologic (pVL and proviral levels) and HIV-1 specific adaptive immunity parameters (IFNg-T cell responses and neutralizing antibodies capacity). Then, cluster and functional analyses identified two DMP clusters: cluster 1 contained hypo-methylated genes involved in antiviral and interferon response (e.g. PARP9, MX1, and USP18) in individuals with high viral loads while in cluster 2, genes related to T follicular helper cell (Tfh) commitment (e.g. CXCR5 and TCF7) were hyper-methylated in the same group of individuals with uncontrolled infection. For selected genes, mRNA levels negatively correlated with DNA methylation, confirming an epigenetic regulation of gene expression. Further, these gene expression signatures were also confirmed in early and chronic stages of infection, including untreated, cART treated and elite controllers HIV-1 infected individuals (n = 37). These data provide the first evidence that host genes critically involved in immune control of the virus are under methylation regulation in HIV-1 infection. These insights may offer new opportunities to identify novel mechanisms of in vivo virus control and may prove crucial for the development of future therapeutic interventions aimed at HIV-1 cure.

摘要

GWAS、免疫分析和生物标志物筛选已经确定了与体内 HIV-1 控制相关的宿主因素。然而,对于调节这些宿主因素表达的机制,我们的了解还存在差距。在这里,我们旨在评估 DNA 甲基化对自然 HIV-1 控制中宿主基因组的影响。为此,我们比较了 70 名未经治疗的 HIV-1 感染者的全基因组 DNA 甲基化图谱,这些感染者的血浆病毒载量(pVL)水平较高(>50,000 HIV-1-RNA 拷贝/ml,n=29)或较低(<10,000 HIV-1-RNA 拷贝/ml,n=41)。在这些差异甲基化位置(DMPs)中,分类随机森林模型选择了 55 个与病毒学(pVL 和前病毒水平)和 HIV-1 特异性适应性免疫参数(IFNg-T 细胞反应和中和抗体能力)相关的 DMPs。然后,聚类和功能分析确定了两个 DMP 聚类:聚类 1 包含高病毒载量个体中涉及抗病毒和干扰素反应的低甲基化基因(例如 PARP9、MX1 和 USP18),而在聚类 2 中,与 T 滤泡辅助细胞(Tfh)承诺相关的基因(例如 CXCR5 和 TCF7)在同一组未控制感染的个体中被高度甲基化。对于选定的基因,mRNA 水平与 DNA 甲基化呈负相关,证实了基因表达的表观遗传调控。此外,这些基因表达特征在感染的早期和慢性阶段,包括未经治疗、接受 cART 治疗和精英控制者的 HIV-1 感染者(n=37)中也得到了验证。这些数据首次提供了证据,证明在 HIV-1 感染中,病毒控制中关键涉及的宿主基因受到甲基化调节。这些发现可能为鉴定体内病毒控制的新机制提供新的机会,并可能对开发旨在实现 HIV-1 治愈的未来治疗干预措施至关重要。

https://cdn.ncbi.nlm.nih.gov/pmc/blobs/a48b/7410168/0c3cf0891b2f/ppat.1008678.g001.jpg

文献AI研究员

20分钟写一篇综述,助力文献阅读效率提升50倍。

立即体验

用中文搜PubMed

大模型驱动的PubMed中文搜索引擎

马上搜索

文档翻译

学术文献翻译模型,支持多种主流文档格式。

立即体验