Suppr超能文献

原花青素 B2 通过促进 Nrf2 核转位对脓毒症相关急性肾损伤中线粒体动力学的保护作用。

Protection of procyanidin B2 on mitochondrial dynamics in sepsis associated acute kidney injury via promoting Nrf2 nuclear translocation.

机构信息

Key Laboratory of Prevention and Management of Chronic Kidney Disease of Zhanjiang City, Affiliated Hospital of Guangdong Medical University, Zhanjiang 524001, Guangdong, China.

Guangdong Medical University, Zhanjiang 524023, Guangdong, China.

出版信息

Aging (Albany NY). 2020 Aug 15;12(15):15638-15655. doi: 10.18632/aging.103726.

Abstract

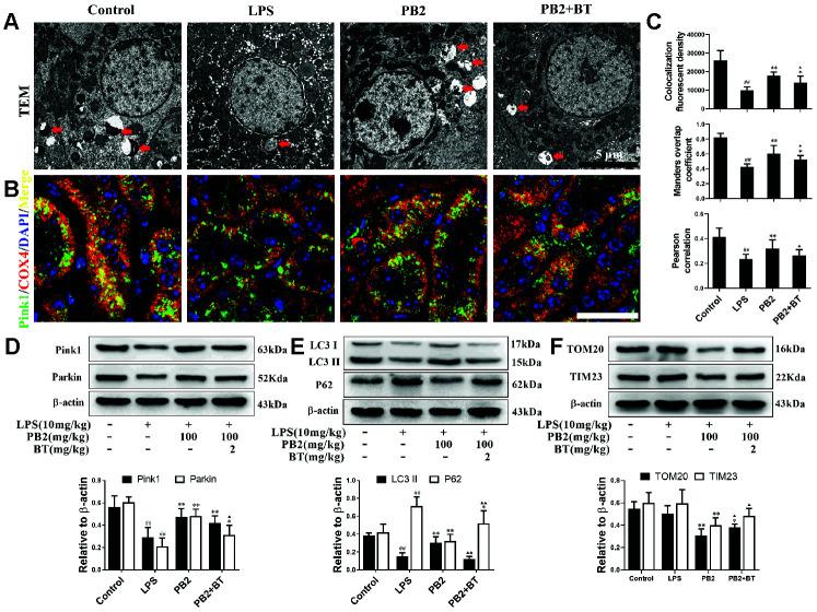
In septic acute kidney injury (SAKI), the positive feedback between damaged mitochondria and accumulation of reactive oxygen species results in cell and tissue damage through multiple mechanisms. Removing the damaged mitochondria or neutralizing the reactive oxygen species has been considered beneficial to alleviating cell damage. The antioxidant Procyanidin B2 has been reported to inhibits reactive oxygen species and thereby reduces cell injury. However, it is unclear whether this effect is associated with clearance of damaged mitochondria. Here, we evaluated the efficacy of procyanidin B2 on SAKI, and focused on its effects on mitochondrial dynamics and removing damaged mitochondria via mitophagy. The results showed that the renal function, renal tubular cell vacuolization and oxidative stress were decreased in SAKI mice treated with procyanidin B2, moreover, skewed mitochondrial fusion/fission, mitochondrial mediated apoptosis and impaired mitophagy were improved in SAKI mice treated with procyanidin B2. In mechanism, the improvement of procyanidin B2 on mitochondrial dynamics were associated with increased nuclear translocation of the transcription factor, Nrf2. In summary, our findings highlighted that the protective efficacy of procyanidin B2 in reducing cellular damage in SAKI, and mechanisms improving mitochondrial dynamics and quality control at least in part by promoting Nrf2 translocation into the nucleus.

摘要

在脓毒症急性肾损伤(SAKI)中,受损线粒体和活性氧物质积累之间的正反馈导致细胞和组织通过多种机制受损。去除受损线粒体或中和活性氧物质被认为有利于减轻细胞损伤。抗氧化剂原花青素 B2 已被报道能抑制活性氧物质,从而减少细胞损伤。然而,尚不清楚这种效果是否与清除受损线粒体有关。在这里,我们评估了原花青素 B2 对 SAKI 的疗效,并重点研究了其通过线粒体自噬对线粒体动力学和清除受损线粒体的影响。结果表明,原花青素 B2 处理的 SAKI 小鼠的肾功能、肾小管细胞空泡化和氧化应激降低,此外,线粒体融合/分裂、线粒体介导的细胞凋亡和受损的线粒体自噬得到改善。在机制上,原花青素 B2 改善线粒体动力学与转录因子 Nrf2 的核易位增加有关。总之,我们的研究结果强调了原花青素 B2 在减轻 SAKI 中细胞损伤的保护作用,其改善线粒体动力学和质量控制的机制至少部分通过促进 Nrf2 向核内易位。

https://cdn.ncbi.nlm.nih.gov/pmc/blobs/4aaa/7467384/6873cd41fd24/aging-12-103726-g001.jpg

文献AI研究员

20分钟写一篇综述,助力文献阅读效率提升50倍。

立即体验

用中文搜PubMed

大模型驱动的PubMed中文搜索引擎

马上搜索

文档翻译

学术文献翻译模型,支持多种主流文档格式。

立即体验