Suppr超能文献

城乡个体的肠道微生物群受地理因素影响。

The gut mycobiota of rural and urban individuals is shaped by geography.

机构信息

Centre for Microbial Ecology and Genomics, Department of Biochemistry, Genetics and Microbiology, University of Pretoria, Lynwood Road, Hatfield, Pretoria, 0028, South Africa.

Earth and Biological Sciences Directorate, Pacific Northwest National Laboratory, 902 Battelle Blvd, Richland, Washington, 99352, USA.

出版信息

BMC Microbiol. 2020 Aug 17;20(1):257. doi: 10.1186/s12866-020-01907-3.

Abstract

BACKGROUND

Understanding the structure and drivers of gut microbiota remains a major ecological endeavour. Recent studies have shown that several factors including diet, lifestyle and geography may substantially shape the human gut microbiota. However, most of these studies have focused on the more abundant bacterial component and comparatively less is known regarding fungi in the human gut. This knowledge deficit is especially true for rural and urban African populations. Therefore, we assessed the structure and drivers of rural and urban gut mycobiota.

RESULTS

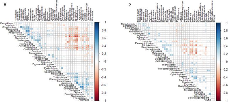
Our participants (n = 100) were balanced by geography and sex. The mycobiota of these geographically separated cohorts was characterized using amplicon analysis of the Internal Transcribed Spacer (ITS) gene. We further assessed biomarker species specific to rural and urban cohorts. In addition to phyla which have been shown to be ubiquitous constituents of gut microbiota, Pichia were key constituents of the mycobiota. We found that geographic location was a major driver of gut mycobiota. Other factors such as smoking where also determined gut mycobiota albeit to a lower extent, as explained by the small proportion of total variation. Linear discriminant and the linear discriminant analysis effect size analysis revealed several distinct urban and rural biomarkers.

CONCLUSIONS

Together, our analysis reveals distinct community structure in urban and rural South African individuals. Geography was shown to be a key driver of rural and urban gut mycobiota.

摘要

背景

了解肠道微生物群的结构和驱动因素仍然是一项主要的生态学努力。最近的研究表明,包括饮食、生活方式和地理位置在内的多种因素可能会极大地塑造人类肠道微生物群。然而,这些研究大多集中在更为丰富的细菌成分上,对于人类肠道中的真菌则相对了解较少。对于农村和城市的非洲人群来说,这种知识的缺乏尤其明显。因此,我们评估了农村和城市肠道真菌群的结构和驱动因素。

结果

我们的参与者(n=100)在地理和性别上是平衡的。这些地理上分离的队列的真菌群使用内部转录间隔区(ITS)基因的扩增子分析进行了表征。我们进一步评估了农村和城市队列特有的生物标志物物种。除了已被证明是肠道微生物群普遍组成部分的门之外,假丝酵母是真菌群的主要组成部分。我们发现地理位置是肠道真菌群的主要驱动因素。其他因素,如吸烟,虽然对肠道真菌群的影响较小,但也可以决定肠道真菌群,这可以用总变异的小比例来解释。线性判别分析和线性判别分析效应大小分析揭示了几个独特的城乡生物标志物。

结论

总的来说,我们的分析揭示了南非城乡个体中独特的群落结构。地理位置是农村和城市肠道真菌群的关键驱动因素。

https://cdn.ncbi.nlm.nih.gov/pmc/blobs/6e0a/7430031/a0e11b027338/12866_2020_1907_Fig1_HTML.jpg

文献AI研究员

20分钟写一篇综述,助力文献阅读效率提升50倍。

立即体验

用中文搜PubMed

大模型驱动的PubMed中文搜索引擎

马上搜索

文档翻译

学术文献翻译模型,支持多种主流文档格式。

立即体验