Suppr超能文献

锰通过 cGAS-STING 对抗肿瘤免疫反应至关重要,并提高了临床免疫疗法的疗效。

Manganese is critical for antitumor immune responses via cGAS-STING and improves the efficacy of clinical immunotherapy.

机构信息

Key Laboratory of Cell Proliferation and Differentiation of the Ministry of Education, School of Life Sciences, Peking University, Beijing, 100871, China.

Peking-Tsinghua Center for Life Sciences, Peking University, Beijing, 100871, China.

出版信息

Cell Res. 2020 Nov;30(11):966-979. doi: 10.1038/s41422-020-00395-4. Epub 2020 Aug 24.

Abstract

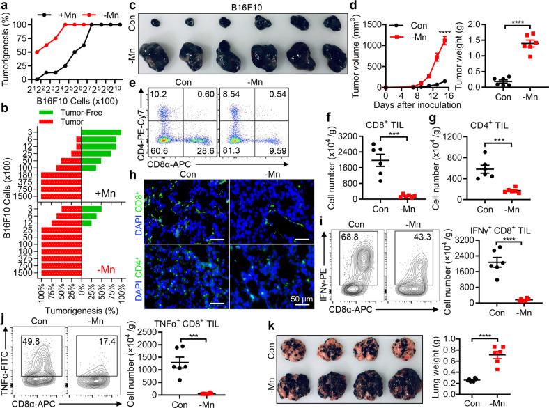
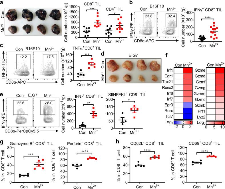
CD8 T cell-mediated cancer clearance is often suppressed by the interaction between inhibitory molecules like PD-1 and PD-L1, an interaction acts like brakes to prevent T cell overreaction under normal conditions but is exploited by tumor cells to escape the immune surveillance. Immune checkpoint inhibitors have revolutionized cancer therapeutics by removing such brakes. Unfortunately, only a minority of cancer patients respond to immunotherapies presumably due to inadequate immunity. Antitumor immunity depends on the activation of the cGAS-STING pathway, as STING-deficient mice fail to stimulate tumor-infiltrating dendritic cells (DCs) to activate CD8 T cells. STING agonists also enhance natural killer (NK) cells to mediate the clearance of CD8 T cell-resistant tumors. Therefore STING agonists have been intensively sought after. We previously discovered that manganese (Mn) is indispensable for the host defense against cytosolic dsDNA by activating cGAS-STING. Here we report that Mn is also essential in innate immune sensing of tumors and enhances adaptive immune responses against tumors. Mn-insufficient mice had significantly enhanced tumor growth and metastasis, with greatly reduced tumor-infiltrating CD8 T cells. Mechanically, Mn promoted DC and macrophage maturation and tumor-specific antigen presentation, augmented CD8 T cell differentiation, activation and NK cell activation, and increased memory CD8 T cells. Combining Mn with immune checkpoint inhibition synergistically boosted antitumor efficacies and reduced the anti-PD-1 antibody dosage required in mice. Importantly, a completed phase 1 clinical trial with the combined regimen of Mn and anti-PD-1 antibody showed promising efficacy, exhibiting type I IFN induction, manageable safety and revived responses to immunotherapy in most patients with advanced metastatic solid tumors. We propose that this combination strategy warrants further clinical translation.

摘要

CD8 T 细胞介导的癌症清除通常受到抑制性分子(如 PD-1 和 PD-L1)之间相互作用的抑制,这种相互作用就像刹车一样,可防止 T 细胞在正常情况下过度反应,但肿瘤细胞会利用这种相互作用逃避免疫监视。免疫检查点抑制剂通过去除这种刹车,彻底改变了癌症治疗方法。不幸的是,只有少数癌症患者对免疫疗法有反应,这可能是由于免疫力不足。抗肿瘤免疫依赖于 cGAS-STING 途径的激活,因为缺乏 STING 的小鼠无法刺激肿瘤浸润树突状细胞(DC)激活 CD8 T 细胞。STING 激动剂还增强自然杀伤(NK)细胞来介导 CD8 T 细胞耐药肿瘤的清除。因此,STING 激动剂受到了广泛关注。我们之前发现,锰(Mn)通过激活 cGAS-STING 对于宿主防御细胞质 dsDNA 是必不可少的。在这里,我们报告 Mn 对于肿瘤的先天免疫感应也是必不可少的,并增强了对肿瘤的适应性免疫反应。Mn 不足的小鼠肿瘤生长和转移明显增强,肿瘤浸润的 CD8 T 细胞大大减少。机制上,Mn 促进 DC 和巨噬细胞成熟和肿瘤特异性抗原呈递,增强 CD8 T 细胞分化、激活和 NK 细胞激活,并增加记忆 CD8 T 细胞。Mn 与免疫检查点抑制联合使用可协同提高抗肿瘤疗效,并减少小鼠中抗 PD-1 抗体的用量。重要的是,一项 Mn 与抗 PD-1 抗体联合治疗的 I 期临床试验显示出良好的疗效,表现出 I 型 IFN 诱导、可管理的安全性,并使大多数晚期转移性实体瘤患者的免疫治疗反应得到恢复。我们提出,这种联合策略值得进一步临床转化。

https://cdn.ncbi.nlm.nih.gov/pmc/blobs/5bee/7785004/cfcc045f84c4/41422_2020_395_Fig1_HTML.jpg

文献AI研究员

20分钟写一篇综述,助力文献阅读效率提升50倍。

立即体验

用中文搜PubMed

大模型驱动的PubMed中文搜索引擎

马上搜索

文档翻译

学术文献翻译模型,支持多种主流文档格式。

立即体验