Suppr超能文献

白细胞介素-31 在乳腺癌中诱导抗肿瘤免疫。

IL-31 induces antitumor immunity in breast carcinoma.

机构信息

Technion-integrated cancer center, Rappaport Faculty of Medicine, Technion Israel Institute of Technology, Haifa, Israel.

Technion-integrated cancer center, Rappaport Faculty of Medicine, Technion Israel Institute of Technology, Haifa, Israel

出版信息

J Immunother Cancer. 2020 Aug;8(2). doi: 10.1136/jitc-2020-001010.

Abstract

BACKGROUND

Immunomodulatory agents that induce antitumor immunity have great potential for treatment of cancer. We have previously shown that interleukin (IL)-31, a proinflammatory cytokine from the IL-6 family, acts as an antiangiogenic agent. Here, we characterize the immunomodulatory effect of IL-31 in breast cancer.

METHODS

In vivo breast carcinoma models including EMT6 and PyMT cell lines were used to analyze the effect of IL-31 on the composition of various immune cells in the tumor microenvironment using high-throughput flow cytometry. In vitro studies using isolated cytotoxic T cells, CD4 T cells, myeloid-derived suppressor cells (MDSCs) and macrophages were carried out to study IL-31 immunological activity. The generation of recombinant IL-31 bound to IgG backbone was used to test IL-31 therapeutic activity.

RESULTS

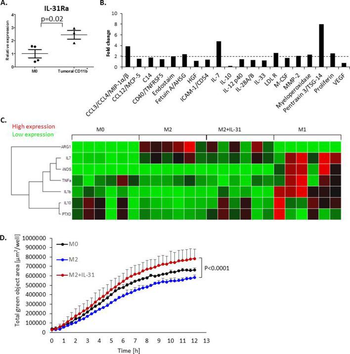
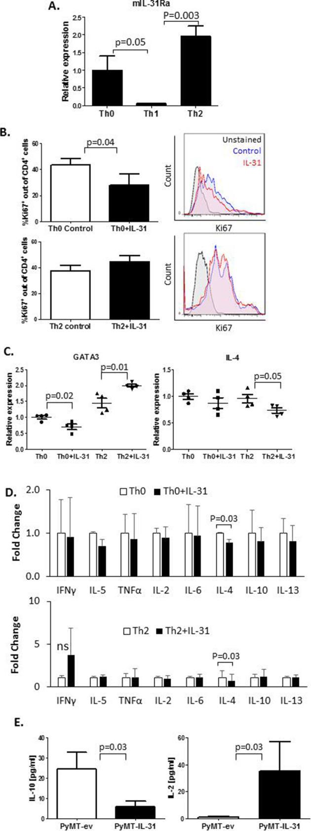
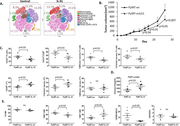
The growth rate of IL-31-expressing breast carcinomas is decreased in comparison with control tumors due, in part, to antitumor immunomodulation. Specifically, cytotoxic T cell activity is increased, whereas the levels of CD4 T cells, MDSCs, and tumor-associated macrophages are decreased in IL-31-expressing tumors. These cellular changes are accompanied by a cytokine profile associated with antitumor immunity. In vitro, IL-31 directly inhibits CD4 Th0 cell proliferation, and the expression of Th2 canonical factors GATA3 and IL-4. It also promotes CD8 T cell activation through inhibition of MDSC activity and motility. Clinically, in agreement with the mouse data, alterations in immune cell composition in human breast cancer biopsies were found to correlate with high expression of IL-31 receptor A (IL-31Ra) . Furthermore, high coexpression of IL-31Ra, IL-2 and IL-4 in tumors correlates with increased survival. Lastly, to study the therapeutic potential of IL-31, a recombinant murine IL-31 molecule was fused to IgG via a linker region (IL-31-L-IgG). This IL-31-L-IgG therapy demonstrates antitumor therapeutic activity in a murine breast carcinoma model.

CONCLUSIONS

Our findings demonstrate that IL-31 induces antitumor immunity, highlighting its potential utility as a therapeutic immunomodulatory agent.

摘要

背景

具有诱导抗肿瘤免疫作用的免疫调节剂在癌症治疗方面具有巨大的潜力。我们之前已经证明,白细胞介素 (IL)-31 是一种来自 IL-6 家族的促炎细胞因子,具有抗血管生成作用。在这里,我们研究了 IL-31 在乳腺癌中的免疫调节作用。

方法

使用 EMT6 和 PyMT 细胞系的体内乳腺癌模型,使用高通量流式细胞术分析 IL-31 对肿瘤微环境中各种免疫细胞组成的影响。使用分离的细胞毒性 T 细胞、CD4 T 细胞、髓系来源的抑制细胞 (MDSC) 和巨噬细胞进行体外研究,以研究 IL-31 的免疫活性。使用与 IgG 骨架结合的重组 IL-31 来测试 IL-31 的治疗活性。

结果

与对照肿瘤相比,表达 IL-31 的乳腺癌的生长速度降低,部分原因是抗肿瘤免疫调节。具体而言,细胞毒性 T 细胞活性增加,而 IL-31 表达肿瘤中的 CD4 T 细胞、MDSC 和肿瘤相关巨噬细胞水平降低。这些细胞变化伴随着与抗肿瘤免疫相关的细胞因子谱。在体外,IL-31 直接抑制 CD4 Th0 细胞增殖和 Th2 典型因子 GATA3 和 IL-4 的表达。它还通过抑制 MDSC 活性和迁移来促进 CD8 T 细胞活化。临床上,与小鼠数据一致,在人类乳腺癌活检中发现免疫细胞组成的改变与 IL-31 受体 A (IL-31Ra) 的高表达相关。此外,肿瘤中 IL-31Ra、IL-2 和 IL-4 的高共表达与生存率增加相关。最后,为了研究 IL-31 的治疗潜力,通过连接区域将重组鼠 IL-31 分子融合到 IgG 上 (IL-31-L-IgG)。这种 IL-31-L-IgG 疗法在小鼠乳腺癌模型中显示出抗肿瘤治疗活性。

结论

我们的研究结果表明,IL-31 诱导抗肿瘤免疫,突出了其作为治疗性免疫调节剂的潜在用途。

https://cdn.ncbi.nlm.nih.gov/pmc/blobs/400f/7449545/4ee2ebc173db/jitc-2020-001010f01.jpg

文献AI研究员

20分钟写一篇综述,助力文献阅读效率提升50倍。

立即体验

用中文搜PubMed

大模型驱动的PubMed中文搜索引擎

马上搜索

文档翻译

学术文献翻译模型,支持多种主流文档格式。

立即体验