Suppr超能文献

骨肉瘤患者预后肿瘤微环境相关基因的综合分析。

Comprehensive analysis of prognostic tumor microenvironment-related genes in osteosarcoma patients.

机构信息

Department of Joint Surgery, the Affiliated Hospital of Qingdao University, Qingdao, China.

Department of Medical Oncology, the First Hospital of China Medical University, Shenyang, China.

出版信息

BMC Cancer. 2020 Aug 27;20(1):814. doi: 10.1186/s12885-020-07216-2.

Abstract

BACKGROUND

Tumor microenvironment (TME) plays an important role in malignant tumors. Our study aimed to investigate the effect of the TME and related genes in osteosarcoma patients.

METHODS

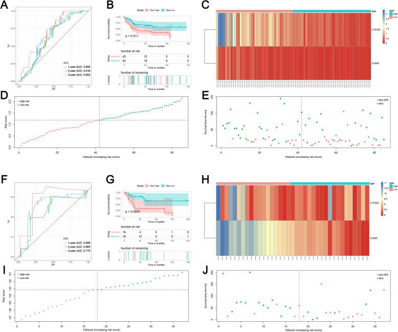
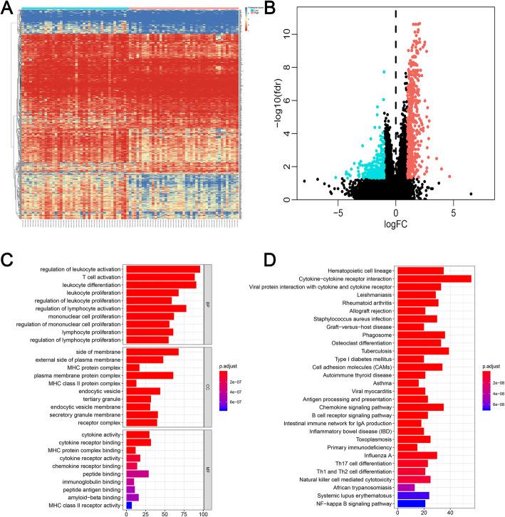
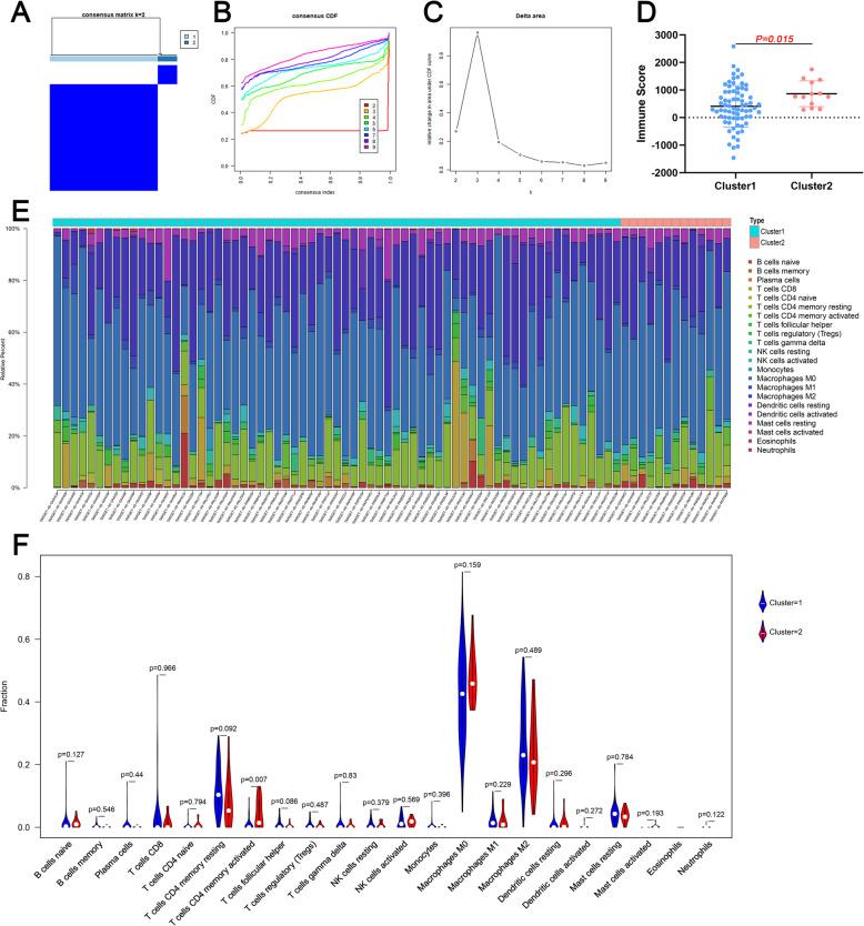
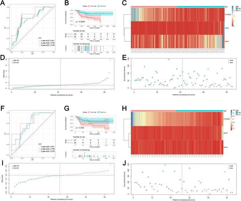
Gene expression profiles and clinical data of osteosarcoma patients were downloaded from the TARGET dataset. ESTIMATE algorithm was used to quantify the immune score. Then, the association between immune score and prognosis was studied. Afterward, a differential analysis was performed based on the high- and low-immune scores to determine TME-related genes. Additionally, Cox analyses were performed to construct two prognostic signatures for overall survival (OS) and disease-free survival (DFS), respectively. Two datasets obtained from the GEO database were used to validate signatures.

RESULTS

Eighty-five patients were included in our research. The survival analysis indicated that patients with higher immune score have a favorable OS and DFS. Moreover, 769 genes were determined as TME-related genes. The unsupervised clustering analysis revealed two clusters were significantly related to immune score and T cells CD4 memory fraction. In addition, two signatures were generated based on three and two TME-related genes, respectively. Both two signatures can significantly divide patients into low- and high-risk groups and were validated in two GEO datasets. Afterward, the risk score and metastatic status were identified as independent prognostic factors for both OS and DFS and two nomograms were generated. The C-indexes of OS nomogram and DFS nomogram were 0.791 and 0.711, respectively.

CONCLUSION

TME was associated with the prognosis of osteosarcoma patients. Prognostic models based on TME-related genes can effectively predict OS and DFS of osteosarcoma patients.

摘要

背景

肿瘤微环境(TME)在恶性肿瘤中起着重要作用。本研究旨在探讨 TME 及相关基因在骨肉瘤患者中的作用。

方法

从 TARGET 数据集下载骨肉瘤患者的基因表达谱和临床数据。采用 ESTIMATE 算法量化免疫评分。然后,研究免疫评分与预后的关系。之后,根据高低免疫评分进行差异分析,确定与 TME 相关的基因。此外,进行 Cox 分析,分别构建总生存(OS)和无病生存(DFS)的两个预后标志。使用两个从 GEO 数据库获得的数据集来验证标志。

结果

本研究共纳入 85 例患者。生存分析表明,免疫评分较高的患者具有较好的 OS 和 DFS。此外,确定了 769 个与 TME 相关的基因。无监督聚类分析显示,两个聚类与免疫评分和 T 细胞 CD4 记忆分数显著相关。此外,基于三个和两个 TME 相关基因分别生成了两个标志。两个标志都可以将患者明显分为低风险和高风险组,并在两个 GEO 数据集得到验证。之后,风险评分和转移状态被确定为 OS 和 DFS 的独立预后因素,并生成了两个列线图。OS 列线图和 DFS 列线图的 C 指数分别为 0.791 和 0.711。

结论

TME 与骨肉瘤患者的预后相关。基于 TME 相关基因的预后模型可有效预测骨肉瘤患者的 OS 和 DFS。

https://cdn.ncbi.nlm.nih.gov/pmc/blobs/fe1e/7450807/38f847632039/12885_2020_7216_Fig1_HTML.jpg

文献AI研究员

20分钟写一篇综述,助力文献阅读效率提升50倍。

立即体验

用中文搜PubMed

大模型驱动的PubMed中文搜索引擎

马上搜索

文档翻译

学术文献翻译模型,支持多种主流文档格式。

立即体验