Suppr超能文献

人尿源干细胞通过外泌体靶向 保护大鼠肾缺血/再灌注损伤。

Human urine-derived stem cells protect against renal ischemia/reperfusion injury in a rat model via exosomal which targets .

机构信息

Organ Transplant Center, The First Affiliated Hospital of Sun Yat-sen University, Guangzhou, Guangdong, People's Republic of China.

Center for Stem Cell Biology and Tissue Engineering, Key Laboratory for Stem Cells and Tissue Engineering, Ministry of Education, Sun Yat-Sen University, Guangzhou, Guangdong, People's Republic of China.

出版信息

Theranostics. 2020 Jul 25;10(21):9561-9578. doi: 10.7150/thno.42153. eCollection 2020.

Abstract

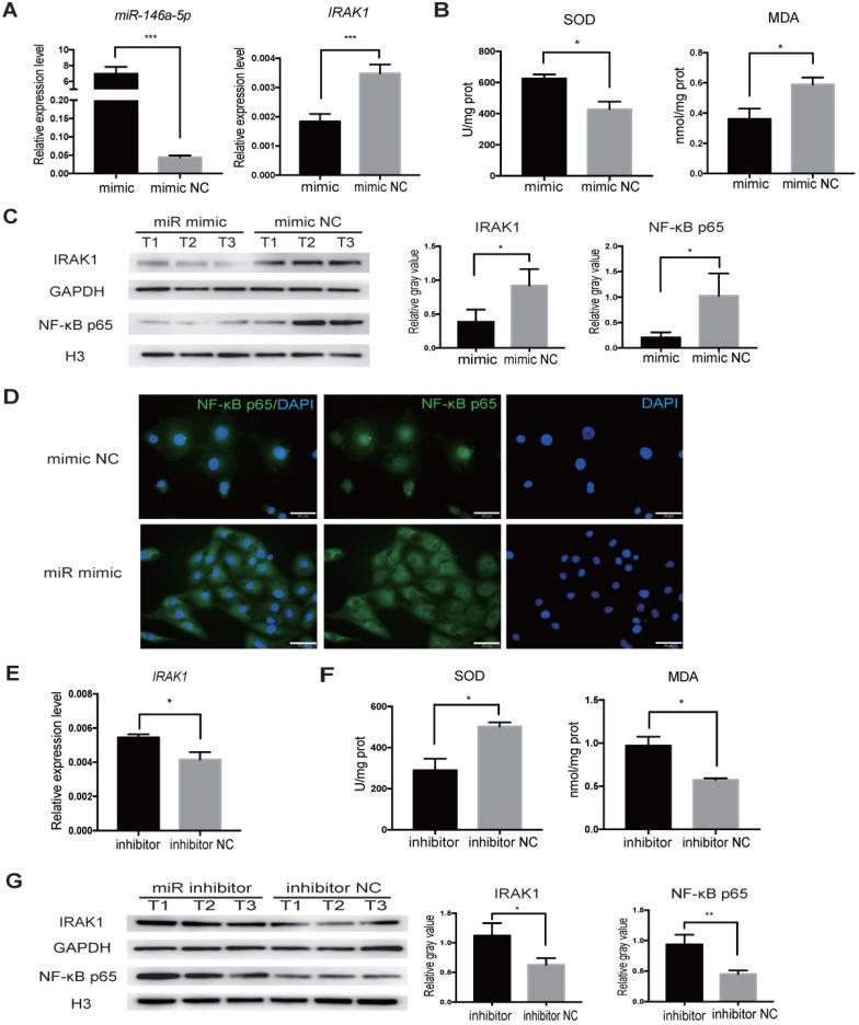
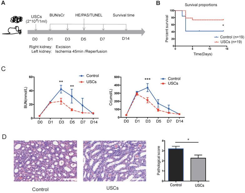
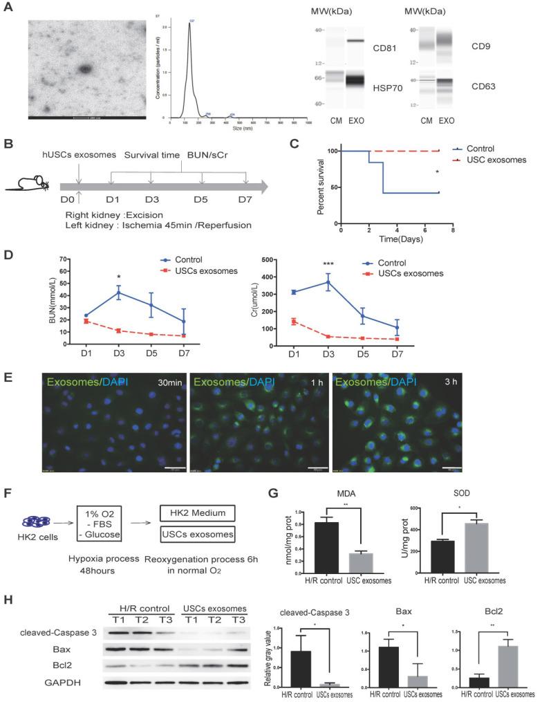
Ischemia/reperfusion injury (IRI) is a major cause of acute kidney injury (AKI) that is associated with high morbidity and mortality, and for which specific treatments are lacking. In this study, we investigated the protective effect of human urine-derived stem cells (USCs) and their exosomes against IRI-induced AKI to explore the potential of these cells as a new therapeutic strategy. USCs were derived from fresh human urine. Cell surface marker expression was analyzed by flow cytometry to determine the characteristics of the stem cells. Adult male Sprague-Dawley rats were used to generate a lethal renal IRI model. One dose of USCs (2×10 cells/ml) or exosomes (20 µg/1 ml) in the experimental groups or saline (1 ml) in the control group was administered intravenously immediately after blood reperfusion. Blood was drawn every other day for measurement of serum creatinine (sCr) and blood urea nitrogen (BUN) levels. The kidneys were harvested for RNA and protein extraction to examine the levels of apoptosis and tubule injury. , the hypoxia-reoxygenation (H/R) model in human kidney cortex/proximal tubule cells (HK2) was used to analyze the protective ability of USC-derived exosomes (USC-Exo). Quantitative reverse-transcriptase polymerase chain reaction (qRT-PCR), western blotting, superoxide dismutase activity, and malonaldehyde content analyses were used to evaluate oxidative stress in HK2 cells treated with USC-Exo after H/R. Exosomal microRNA sequencing techniques and bioinformatics analysis were used to search for enriched miRNAs in the exosomes and interacting genes. The interaction between miRNAs and the 3' untranslated region of the target gene was detected using a dual luciferase reporting system. The miRNA mimic and inhibitor were used to regulate the miRNA level in HK2 cells. Treatment with USCs led to reductions in the levels of sCr, BUN, and renal tubular cell apoptosis; inhibited the infiltration of inflammatory cells; and protected renal function in the rat IRI model. Additionally, USC-derived exosomes protected against IRI-induced renal damage. was the most abundant miRNA in exosomes obtained from the conditioned medium (CM) of USCs. targeted and degraded the 3'UTR of mRNA, subsequently inhibited the activation of nuclear factor (NF)-κB signaling, and protected HK2 cells from H/R injury. USC transplantation also upregulated expression, downregulated expression and inhibited nuclear translocation of NF-κB p65 in the kidney of the rat IRI model. According to our experimental results, USCs could protect against renal IRI via exosomal , which could target the 3'UTR of and subsequently inhibit the activation of NF-κB signaling and infiltration of inflammatory cells to protect renal function. As a novel cell source, USCs represent a promising non-invasive approach for the treatment of IRI.

摘要

缺血再灌注损伤(IRI)是急性肾损伤(AKI)的主要原因,与高发病率和死亡率相关,目前缺乏特异性治疗方法。本研究旨在探讨人尿源性干细胞(USCs)及其外泌体对IRI 诱导的 AKI 的保护作用,以探索这些细胞作为一种新的治疗策略的潜力。USCs 来源于新鲜的人尿液。通过流式细胞术分析细胞表面标志物表达,以确定干细胞的特征。使用成年雄性 Sprague-Dawley 大鼠建立致死性肾 IRI 模型。实验组给予一次静脉注射 USCs(2×10 个细胞/ml)或外泌体(20μg/1ml),对照组给予生理盐水(1ml)。在再灌注后立即给予治疗。每隔一天抽取血液,测量血清肌酐(sCr)和血尿素氮(BUN)水平。采集肾脏进行 RNA 和蛋白质提取,以检测细胞凋亡和肾小管损伤水平。进一步使用人肾皮质/近端肾小管细胞(HK2)的低氧复氧(H/R)模型分析 USC 衍生的外泌体(USC-Exo)的保护能力。使用定量逆转录聚合酶链反应(qRT-PCR)、Western blot、超氧化物歧化酶活性和丙二醛含量分析来评估 H/R 后接受 USC-Exo 处理的 HK2 细胞中的氧化应激。使用外泌体 microRNA 测序技术和生物信息学分析来搜索外泌体中富集的 miRNA 和相互作用的基因。使用双荧光素酶报告系统检测 miRNA 与靶基因 3'UTR 的相互作用。使用 miRNA 模拟物和抑制剂调节 HK2 细胞中的 miRNA 水平。USCs 的治疗可降低 sCr、BUN 和肾小管细胞凋亡水平;抑制炎症细胞浸润;并保护大鼠 IRI 模型的肾功能。此外,USC 衍生的外泌体可防止 IRI 诱导的肾损伤。miR-146a-5p 是 USC 条件培养基(CM)中外泌体中最丰富的 miRNA。miR-146a-5p 靶向并降解 mRNA 的 3'UTR,随后抑制核因子(NF)-κB 信号的激活,并保护 HK2 细胞免受 H/R 损伤。USC 移植还上调了大鼠 IRI 模型肾脏中的 表达,下调了 表达,并抑制了 NF-κB p65 的核转位。根据我们的实验结果,USCs 可以通过外泌体介导的 来保护肾脏免受 IRI 损伤,miR-146a-5p 可以靶向 mRNA 的 3'UTR,随后抑制 NF-κB 信号的激活和炎症细胞的浸润,从而保护肾功能。作为一种新型细胞来源,USCs 为 IRI 的治疗提供了一种有前途的非侵入性方法。

https://cdn.ncbi.nlm.nih.gov/pmc/blobs/c040/7449916/6514ab8f5c3e/thnov10p9561g001.jpg

文献AI研究员

20分钟写一篇综述,助力文献阅读效率提升50倍。

立即体验

用中文搜PubMed

大模型驱动的PubMed中文搜索引擎

马上搜索

文档翻译

学术文献翻译模型,支持多种主流文档格式。

立即体验