Suppr超能文献

氟西汀通过调节 miR-450b-5p/Nrf2 轴对肾缺血再灌注损伤诱导的氧化应激的保护作用。

Protective effect of fluoxetine against oxidative stress induced by renal ischemia-reperfusion injury via the regulation of miR-450b-5p/Nrf2 axis.

机构信息

Department of Urology, Nanjing First Hospital, Nanjing Medical University, Nanjing 210006, China.

出版信息

Aging (Albany NY). 2022 Sep 20;15(24):15640-15656. doi: 10.18632/aging.204289.

Abstract

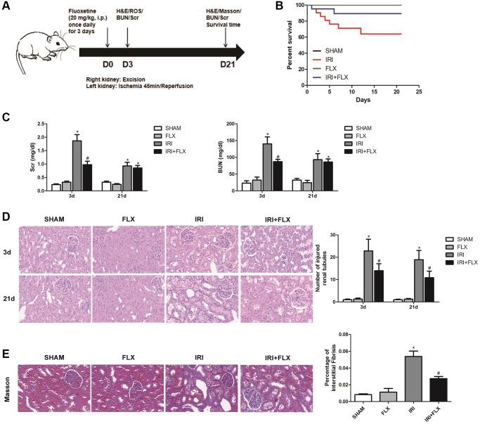
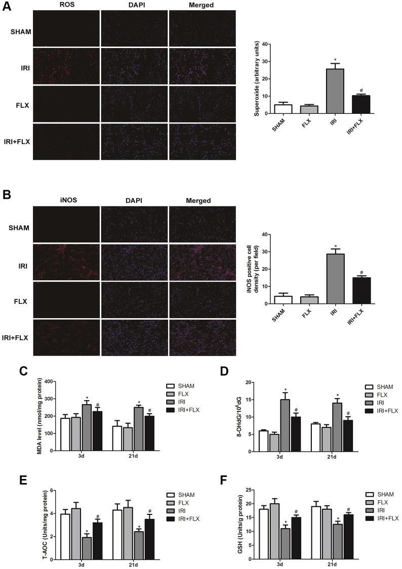
The present study was performed to assess the protective effect of fluoxetine (FLX) on renal ischemia-reperfusion injury (IRI) via the regulation of miR-450b-5p/Nrf2 axis in male rats. , these male rats were randomly divided into different treatment groups. The rats were administered with FLX (20 mg/kg, intraperitoneally) once daily for 3 days before operation. The pathomorphological changes of renal tissues were assessed by histological examination and Masson staining. , HK-2 cells were used to detect the activity by CCK-8 assay in Hypoxia/Reoxygenation (H/R) group and Hypoxia/Reoxygenation+Fluoxetine (H/R+FLX) group. In addition, the oxidative stress biomarkers were evaluated. Subsequently, Nrf2, NF-κB, and Nrf2-dependent antioxidant enzymes, were detected by Western blot assay. , the pathological changes and serological renal function were significantly relieved in the rats with the pre-treatment of FLX, compared to IRI group. After FLX stimulation, the expression levels of oxidative stress indices significantly decreased, while tissue antioxidant indices significantly increased, compared to IRI group. The differently expressed miRNAs on renal IRI in male rats were screened out by miRNA microarray, especially showing that miR-450b-5p was selected as the target miRNA. Following miR-450b-5p agomir injection, the pathological changes and oxidative stress biomarkers significantly aggravated, whether in IRI group or IRI+FLX group. Bioinformatics analysis and double-luciferase reporter assay demonstrated that miR-450b-5p directly targeted Nrf2. The expression level of NF-κB significantly increased, while the expression levels of Nrf2 and Nrf2-dependent antioxidant enzymes significantly decreased after miR-450b-5p agomir injection. Furthermore, the expression levels of Nrf2 and it-dependent antioxidant enzymes were apparently increased in ischemic kidney after the transfection of miR-450b-5p mimic+recombination protein Nrf2, as well as the decreased expression levels of intracellular ROS and iNOS. , FLX significantly increased HK-2 cell viability, and relieved H/R HK-2 cell oxidative injury via down-regulating ROS and iNOS. In addition, H/R-induced oxidative damage was recovered with miR-450b-5p mimic and recombination protein Nrf2. Consequently, FLX played an important protective role in renal IRI-induced oxidative damage by promoting antioxidation via targeting miR-450b-5p/Nrf2 axis.

摘要

本研究旨在通过调节 miR-450b-5p/Nrf2 轴评估氟西汀(FLX)对雄性大鼠肾缺血再灌注损伤(IRI)的保护作用。将雄性大鼠随机分为不同的治疗组。在术前每天一次给予 FLX(20mg/kg,腹腔内),共 3 天。通过组织学检查和 Masson 染色评估肾组织的形态变化。使用 CCK-8 测定法在缺氧/复氧(H/R)组和缺氧/复氧+氟西汀(H/R+FLX)组中检测 HK-2 细胞的活性。此外,评估氧化应激生物标志物。随后,通过 Western blot 测定法检测 Nrf2、NF-κB 和 Nrf2 依赖性抗氧化酶。结果显示,与 IRI 组相比,FLX 预处理的大鼠的病理变化和血清肾功能明显缓解。FLX 刺激后,与 IRI 组相比,氧化应激指标的表达水平显著降低,而组织抗氧化指标的表达水平显著升高。通过 miRNA 微阵列筛选出雄性大鼠肾 IRI 中差异表达的 miRNAs,特别是 miR-450b-5p 作为靶 miRNA。与 IRI 组或 IRI+FLX 组相比,注射 miR-450b-5p 激动剂后,病理变化和氧化应激生物标志物明显加重。生物信息学分析和双荧光素酶报告基因测定表明,miR-450b-5p 可直接靶向 Nrf2。与 IRI 组相比,注射 miR-450b-5p 激动剂后 NF-κB 的表达水平显著增加,而 Nrf2 和 Nrf2 依赖性抗氧化酶的表达水平显著降低。此外,转染 miR-450b-5p 模拟物+重组蛋白 Nrf2 后,缺血肾脏中 Nrf2 及其依赖性抗氧化酶的表达水平明显增加,同时细胞内 ROS 和 iNOS 的表达水平降低。结果显示,FLX 通过下调 ROS 和 iNOS 显著增加 HK-2 细胞活力,减轻 H/R HK-2 细胞氧化损伤。此外,miR-450b-5p 模拟物和重组蛋白 Nrf2 可恢复 H/R 诱导的氧化损伤。因此,FLX 通过靶向 miR-450b-5p/Nrf2 轴促进抗氧化作用,在肾 IRI 诱导的氧化损伤中发挥重要保护作用。

https://cdn.ncbi.nlm.nih.gov/pmc/blobs/cd54/10781502/b9938a964992/aging-15-204289-g001.jpg

文献AI研究员

20分钟写一篇综述,助力文献阅读效率提升50倍。

立即体验

用中文搜PubMed

大模型驱动的PubMed中文搜索引擎

马上搜索

文档翻译

学术文献翻译模型,支持多种主流文档格式。

立即体验