Suppr超能文献

一个七基因签名模型预测肾透明细胞肾细胞癌的总生存期。

A seven-gene signature model predicts overall survival in kidney renal clear cell carcinoma.

机构信息

Department of Gastrointestinal Surgery, Xiangya Hospital, Central South University, Changsha, 410013, Hunan, China.

Department of Pharmacy, The Third Xiangya Hospital, Central South University, Changsha, 410013, Hunan, China.

出版信息

Hereditas. 2020 Sep 3;157(1):38. doi: 10.1186/s41065-020-00152-y.

Abstract

BACKGROUND

Kidney renal clear cell carcinoma (KIRC) is a potentially fatal urogenital disease. It is a major cause of renal cell carcinoma and is often associated with late diagnosis and poor treatment outcomes. More evidence is emerging that genetic models can be used to predict the prognosis of KIRC. This study aimed to develop a model for predicting the overall survival of KIRC patients.

RESULTS

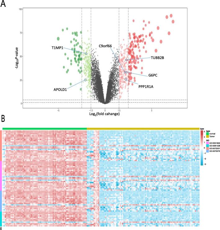
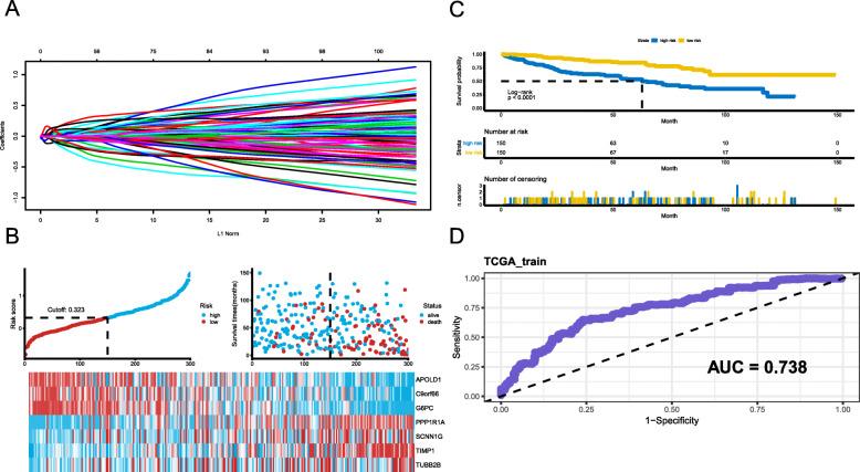
We identified 333 differentially expressed genes (DEGs) between KIRC and normal tissues from the Gene Expression Omnibus (GEO) database. We randomly divided 591 cases from The Cancer Genome Atlas (TCGA) into training and internal testing sets. In the training set, we used univariate Cox regression analysis to retrieve the survival-related DEGs and futher used multivariate Cox regression with the LASSO penalty to identify potential prognostic genes. A seven-gene signature was identified that included APOLD1, C9orf66, G6PC, PPP1R1A, CNN1G, TIMP1, and TUBB2B. The seven-gene signature was evaluated in the training set, internal testing set, and external validation using data from the ICGC database. The Kaplan-Meier analysis showed that the high risk group had a significantly shorter overall survival time than the low risk group in the training, testing, and ICGC datasets. ROC analysis showed that the model had a high performance with an AUC of 0.738 in the training set, 0.706 in the internal testing set, and 0.656 in the ICGC external validation set.

CONCLUSION

Our findings show that a seven-gene signature can serve as an independent biomarker for predicting prognosis in KIRC patients.

摘要

背景

肾透明细胞癌(KIRC)是一种潜在致命的泌尿生殖系统疾病。它是肾细胞癌的主要病因,常伴有晚期诊断和治疗效果不佳。越来越多的证据表明,遗传模型可用于预测 KIRC 的预后。本研究旨在建立一个预测 KIRC 患者总生存期的模型。

结果

我们从基因表达综合数据库(GEO)中鉴定出 333 个 KIRC 与正常组织之间的差异表达基因(DEGs)。我们将来自癌症基因组图谱(TCGA)的 591 例患者随机分为训练集和内部测试集。在训练集中,我们使用单变量 Cox 回归分析检索与生存相关的 DEGs,并进一步使用 LASSO 惩罚的多变量 Cox 回归来识别潜在的预后基因。确定了一个包含 APOLD1、C9orf66、G6PC、PPP1R1A、CNN1G、TIMP1 和 TUBB2B 的 7 基因签名。该 7 基因签名在训练集、内部测试集和外部验证集(来自 ICGC 数据库的数据)中进行了评估。Kaplan-Meier 分析表明,在训练集、测试集和 ICGC 数据集中,高风险组的总生存期明显短于低风险组。ROC 分析表明,该模型在训练集、内部测试集和 ICGC 外部验证集的 AUC 分别为 0.738、0.706 和 0.656,具有较高的性能。

结论

我们的研究结果表明,7 基因签名可作为预测 KIRC 患者预后的独立生物标志物。

https://cdn.ncbi.nlm.nih.gov/pmc/blobs/7ce0/7470605/f35f064f9b74/41065_2020_152_Fig1_HTML.jpg

文献AI研究员

20分钟写一篇综述,助力文献阅读效率提升50倍。

立即体验

用中文搜PubMed

大模型驱动的PubMed中文搜索引擎

马上搜索

文档翻译

学术文献翻译模型,支持多种主流文档格式。

立即体验