Suppr超能文献

IgG 亚类在抗碳青霉烯类耐药肺炎克雷伯菌抗体介导的保护中的作用。

The Role of IgG Subclass in Antibody-Mediated Protection against Carbapenem-Resistant Klebsiella pneumoniae.

机构信息

Department of Medicine, Infectious Disease Division, Stony Brook University, Stony Brook, New York, USA.

Department of Microbiology and Immunology, Stony Brook University, Stony Brook, New York, USA.

出版信息

mBio. 2020 Sep 8;11(5):e02059-20. doi: 10.1128/mBio.02059-20.

Abstract

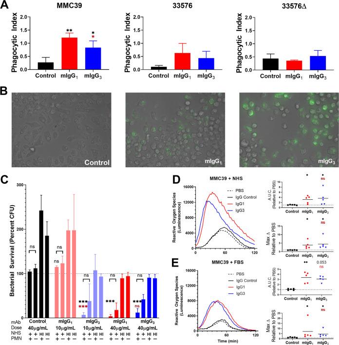
Monoclonal antibodies (MAbs) have the potential to assist in the battle against multidrug-resistant bacteria such as carbapenem-resistant (CR-). However, the characteristics by which these antibodies (Abs) function, such as the role of antibody subclass, must be determined before such modalities can be carried from the bench to the bedside. We performed a subclass switch on anticapsular monoclonal murine IgG (mIgG) hybridomas and identified and purified a murine IgG (mIgG) hybridoma line through sib selection. We then compared the ability of the mIgG and mIgG antibodies to control CR- sequence type 258 (ST258) infection both and We found by enzyme-limited immunosorbent assay (ELISA) and flow cytometry that mIgG has superior binding to the CR- capsular polysaccharide (CPS) and superior agglutinating ability compared to mIgG The mIgG also, predictably, had better complement-mediated serum bactericidal activity than the mIgG and also promoted neutrophil-mediated killing at concentrations lower than that of the mIgG In contrast, the mIgG had marginally better activity in improving macrophage-mediated phagocytosis. Comparing their activities in a pulmonary infection model with wild-type as well as neutropenic mice, both antibodies reduced organ burden in a nonlethal challenge, regardless of neutrophil status, with mIgG having the highest overall burden reduction in both scenarios. However, at a lethal inoculum, both antibodies showed reduced efficacy in neutropenic mice, with mIgG retaining the most activity. These findings suggest the viability of monoclonal Ab adjunctive therapy in neutropenic patients that cannot mount their own immune response, while also providing some insight into the relative contributions of immune mediators in CR- protection. Carbapenem-resistant is an urgent public health threat that causes life-threatening infections in immunocompromised hosts. Its resistance to nearly all antibiotics necessitates novel strategies to treat it, including the use of monoclonal antibodies. Monoclonal antibodies are emerging as important adjuncts to traditional pharmaceuticals, and studying how they protect against specific bacteria such as is crucial to their development as effective therapies. Antibody subclass is often overlooked but is a major factor in how an antibody interacts with other mediators of immunity. This paper is the first to examine how the subclass of anticapsular monoclonal antibodies can affect efficacy against CR- Additionally, this work sheds light on the viability of monoclonal antibody therapy in neutropenic patients, who are most vulnerable to CR- infection.

摘要

单克隆抗体 (MAbs) 有可能帮助对抗耐多药细菌,如碳青霉烯类耐药 (CR-)。然而,在这些抗体 (Abs) 发挥作用的特性方面,例如抗体亚类的作用,必须在将这些方法从实验室转移到临床之前确定。我们对抗荚膜的单克隆鼠 IgG (mIgG) 杂交瘤进行了亚类转换,并通过 sib 选择鉴定和纯化了鼠 IgG (mIgG) 杂交瘤系。然后,我们比较了 mIgG 和 mIgG 抗体控制 CR- 序列型 258 (ST258) 感染的能力,无论是在体内还是体外。我们通过酶限制免疫吸附测定 (ELISA) 和流式细胞术发现,mIgG 与 CR- 荚膜多糖 (CPS) 的结合能力更强,与 mIgG 相比,凝集能力更强。mIgG 还具有可预测的优于 mIgG 的补体介导的血清杀菌活性,并且还在低于 mIgG 的浓度下促进中性粒细胞介导的杀伤。相比之下,mIgG 在改善巨噬细胞介导的吞噬作用方面的活性略好。在野生型和中性粒细胞减少型小鼠的肺部感染模型中比较它们的活性,两种抗体都减少了非致死性挑战中的器官负担,无论中性粒细胞状态如何,mIgG 在两种情况下都具有最高的总负担降低。然而,在致死性接种物中,两种抗体在中性粒细胞减少型小鼠中的疗效均降低,mIgG 保留了最高的活性。这些发现表明,在不能产生自身免疫反应的中性粒细胞减少症患者中,单克隆 Ab 辅助治疗具有可行性,同时也为 CR- 保护中免疫介质的相对贡献提供了一些见解。耐碳青霉烯类肠杆菌科 (CR-E) 是一种紧迫的公共卫生威胁,它会导致免疫功能低下宿主的危及生命的感染。其对几乎所有抗生素的耐药性需要新的策略来治疗它,包括使用单克隆抗体。单克隆抗体作为传统药物的重要辅助手段正在出现,研究它们如何针对特定细菌(如 )提供保护对于它们作为有效疗法的发展至关重要。抗体亚类通常被忽视,但却是抗体与其他免疫介质相互作用的主要因素。本文首次研究了抗荚膜单克隆抗体的亚类如何影响其对 CR- 的疗效。此外,这项工作阐明了在中性粒细胞减少症患者中使用单克隆抗体治疗的可行性,中性粒细胞减少症患者最容易感染 CR-。

https://cdn.ncbi.nlm.nih.gov/pmc/blobs/2e25/7482069/f2924be5e682/mBio.02059-20-f0001.jpg

文献AI研究员

20分钟写一篇综述,助力文献阅读效率提升50倍。

立即体验

用中文搜PubMed

大模型驱动的PubMed中文搜索引擎

马上搜索

文档翻译

学术文献翻译模型,支持多种主流文档格式。

立即体验