Suppr超能文献

ANGPTL4 过表达抑制肿瘤细胞黏附和迁移,并预测三阴性乳腺癌的预后良好。

ANGPTL4 overexpression inhibits tumor cell adhesion and migration and predicts favorable prognosis of triple-negative breast cancer.

机构信息

Sun Yat-sen University Cancer Center; State Key Laboratory of Oncology in South China; Collaborative Innovation Center for Cancer Medicine, Guangzhou, Guangdong, 510060, People's Republic of China.

Department of Medical Oncology, Sun Yat-sen University Cancer Center, 651 Dongfeng East Road, Guangzhou, Guangdong, 510060, People's Republic of China.

出版信息

BMC Cancer. 2020 Sep 14;20(1):878. doi: 10.1186/s12885-020-07343-w.

Abstract

BACKGROUND

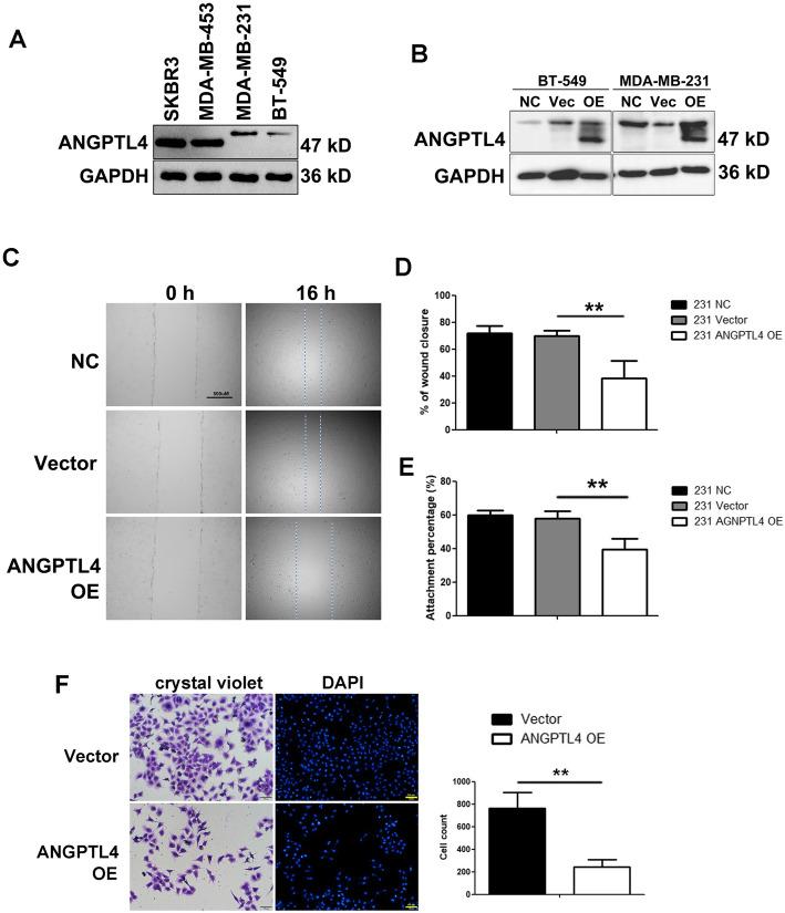
Triple-negative breast cancer (TNBC) patients have relatively poor clinical outcomes. A marker predicting the prognosis of patients with TNBC could help guide treatment. Extensive evidence demonstrates that angiopoietin-like 4 (ANGPTL4) is involved in the regulation of cancer growth, metastasis and angiogenesis. Therefore, its role in TNBC is of interest.

METHODS

We tested the ANGPTL4 expression level in tumor tissues by immunohistochemistry (IHC) and detected its association with the clinical features of TNBC patients. Next, the effects and mechanisms of ANGPTL4 on TNBC cell migration and adhesion were investigated.

RESULTS

We found that ANGPTL4 overexpression was associated with favorable outcomes in TNBC patients. ANGPTL4 upregulation inhibited cell adhesion, migration and invasion in vitro. Further analyses demonstrated that the possible mechanism might involve suppression of TNBC progression by interacting with extracellular matrix-related genes.

CONCLUSIONS

The present findings demonstrated that enhancement of ANGPTL4 expression might inversely correlate with TNBC progression. ANGPTL4 is a promising marker of TNBC and should be evaluated in further studies.

TRIAL REGISTRATION

Retrospectively registered.

摘要

背景

三阴性乳腺癌(TNBC)患者的临床预后相对较差。一种能预测 TNBC 患者预后的标志物,有助于指导治疗。大量证据表明,血管生成素样蛋白 4(ANGPTL4)参与了癌症生长、转移和血管生成的调控。因此,其在 TNBC 中的作用引起了关注。

方法

我们通过免疫组织化学(IHC)检测肿瘤组织中 ANGPTL4 的表达水平,并检测其与 TNBC 患者临床特征的相关性。接下来,我们研究了 ANGPTL4 对 TNBC 细胞迁移和黏附的影响及其作用机制。

结果

我们发现 ANGPTL4 过表达与 TNBC 患者的良好预后相关。ANGPTL4 的上调抑制了体外细胞黏附、迁移和侵袭。进一步的分析表明,其可能的机制可能涉及通过与细胞外基质相关基因相互作用抑制 TNBC 的进展。

结论

本研究结果表明,ANGPTL4 表达的增强可能与 TNBC 的进展呈负相关。ANGPTL4 是 TNBC 有前途的标志物,值得在进一步的研究中进行评估。

试验注册

回顾性注册。

https://cdn.ncbi.nlm.nih.gov/pmc/blobs/c79e/7489026/ddbddcc62681/12885_2020_7343_Fig1_HTML.jpg

文献AI研究员

20分钟写一篇综述,助力文献阅读效率提升50倍。

立即体验

用中文搜PubMed

大模型驱动的PubMed中文搜索引擎

马上搜索

文档翻译

学术文献翻译模型,支持多种主流文档格式。

立即体验