Suppr超能文献

ANGPTL4 通过抑制溶酶体酸性脂肪酶抑制透明细胞肾细胞癌。

ANGPTL4 Suppresses Clear Cell Renal Cell Carcinoma via Inhibition of Lysosomal Acid Lipase.

机构信息

Cancer Biology Concentration, Biomedical Graduate Program, College of Medicine, University of Florida, Gainesville, Florida.

Department of Pathology, Immunology and Laboratory Medicine, College of Medicine, University of Florida, Gainesville, Florida.

出版信息

Cancer Res Commun. 2024 Aug 1;4(8):2242-2254. doi: 10.1158/2767-9764.CRC-24-0016.

Abstract

UNLABELLED

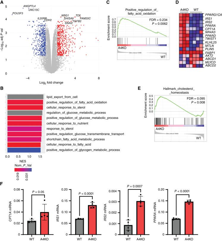
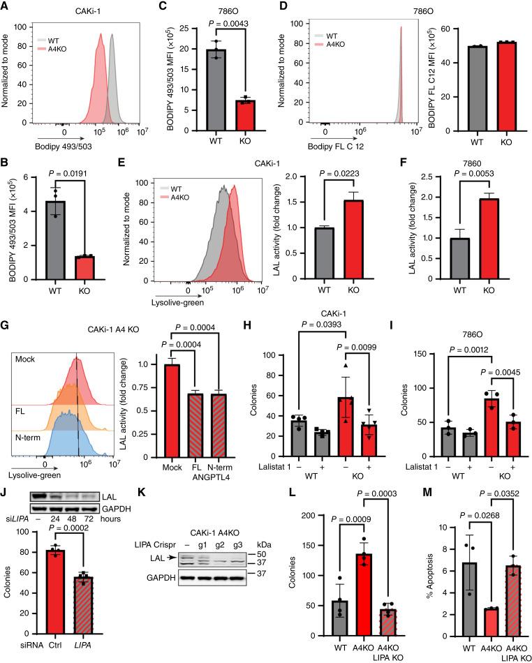
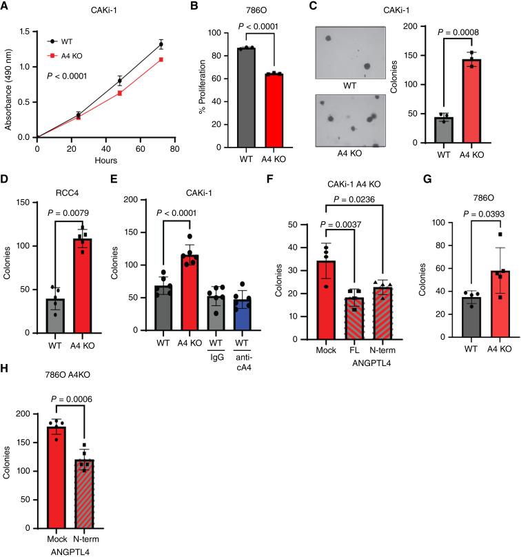
Renal cell carcinoma (RCC), the most common form of kidney cancer, is a heterogeneous disease with clear cell RCC (ccRCC) being the most prevalent and aggressive subtype. While most ccRCC tumors have elevated expression of angiopoietin-like4 (ANGPTL4), in our study we identified a significant subset of patients whose cancers show no increase in ANGPTL4 expression. These patients have a worse prognosis compared to the patients with high expression of ANGPTL4. These ANGPTL4-low cancers are characterized by the increased frequency of wild-type Von Hippel-Lindau(WT VHL), a gene that is commonly mutated in ccRCC, and an enrichment for genes associated with lipid metabolism. Using RCC tumor models with WT VHL, we demonstrate that ANGPTL4 behaves as a tumor suppressor. The loss of ANGPTL4 in ccRCC cell lines results in increased tumor growth and colony formation in a lysosomal acid lipase (LAL)-dependent manner, a phenotype rescued by the expression of N-terminus ANGPTL4. At the mechanistic level, the loss of ANGPTL4 increases LAL activity in ccRCC cells. These data suggest that ANGPTL4 enacts its tumor-suppressive effects in ccRCC by regulating LAL activity. Importantly, the identified patient cohort with low ANGPTL4 expression may exhibit increased reliance on lipid metabolism, which can be a point of target for future therapy.

SIGNIFICANCE

Our data indicate angiopoietin-like 4 (ANGPTL4) acts as a tumor suppressor in clear cell renal cell carcinoma via regulating lipid metabolism and identifies a cohort of patients with lower expression of ANGPTL4 that are correlated with shorter survival.

摘要

未加标签

肾细胞癌(RCC)是最常见的肾癌形式,是一种具有明显异质性的疾病,其中透明细胞 RCC(ccRCC)是最常见和侵袭性最强的亚型。虽然大多数 ccRCC 肿瘤中血管生成素样 4(ANGPTL4)的表达升高,但在我们的研究中,我们确定了一个显著的患者亚组,其癌症中 ANGPTL4 的表达没有增加。与 ANGPTL4 高表达的患者相比,这些患者的预后更差。这些 ANGPTL4 低表达的癌症的特征是野生型 Von Hippel-Lindau(WT VHL)的频率增加,WT VHL 是 ccRCC 中常见的突变基因,并且与脂质代谢相关的基因富集。使用 WT VHL 的 RCC 肿瘤模型,我们证明了 ANGPTL4 是一种肿瘤抑制因子。ccRCC 细胞系中 ANGPTL4 的缺失导致肿瘤生长和集落形成增加,这种表型可以通过表达 N 端 ANGPTL4 得到挽救。在机制水平上,ANGPTL4 的缺失增加了 ccRCC 细胞中的溶酶体酸性脂肪酶(LAL)活性。这些数据表明,ANGPTL4 通过调节 LAL 活性在 ccRCC 中发挥其肿瘤抑制作用。重要的是,ANGPTL4 低表达的患者亚组可能表现出对脂质代谢的依赖性增加,这可能是未来治疗的一个靶点。

意义

我们的数据表明,血管生成素样 4(ANGPTL4)在透明细胞肾细胞癌中作为肿瘤抑制因子发挥作用,通过调节脂质代谢,并确定了一组 ANGPTL4 表达较低的患者,与较短的生存期相关。

https://cdn.ncbi.nlm.nih.gov/pmc/blobs/c2d2/11348483/1ce45178cbf2/crc-24-0016_f1.jpg

文献AI研究员

20分钟写一篇综述,助力文献阅读效率提升50倍。

立即体验

用中文搜PubMed

大模型驱动的PubMed中文搜索引擎

马上搜索

文档翻译

学术文献翻译模型,支持多种主流文档格式。

立即体验