Suppr超能文献

β-catenin 信号调节成年海马神经元树突生长的速度。

β-catenin signaling modulates the tempo of dendritic growth of adult-born hippocampal neurons.

机构信息

Institute of Biochemistry, Emil Fischer Center, Friedrich-Alexander Universität Erlangen-Nürnberg, Erlangen, Germany.

Institute of Human Genetics, Universitätsklinikum Erlangen, Friedrich-Alexander-Universität Erlangen-Nürnberg, Erlangen, Germany.

出版信息

EMBO J. 2020 Nov 2;39(21):e104472. doi: 10.15252/embj.2020104472. Epub 2020 Sep 15.

Abstract

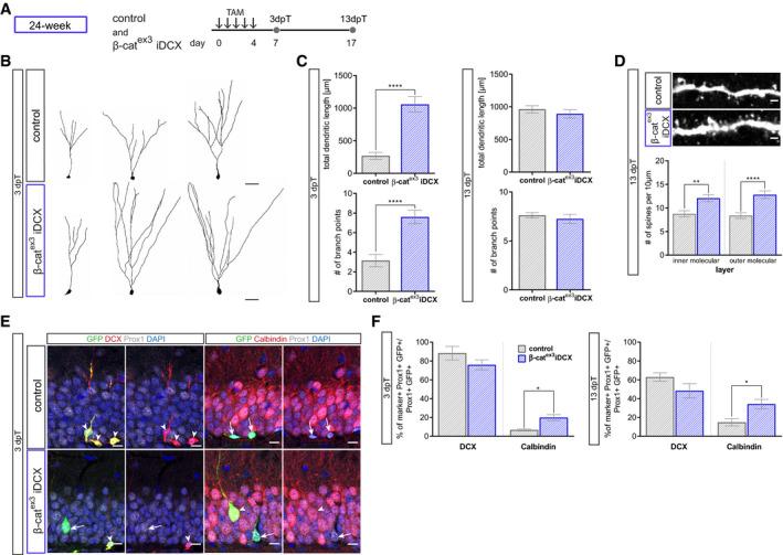
In adult hippocampal neurogenesis, stem/progenitor cells generate dentate granule neurons that contribute to hippocampal plasticity. The establishment of a morphologically defined dendritic arbor is central to the functional integration of adult-born neurons. We investigated the role of canonical Wnt/β-catenin signaling in dendritogenesis of adult-born neurons. We show that canonical Wnt signaling follows a biphasic pattern, with high activity in stem/progenitor cells, attenuation in immature neurons, and reactivation during maturation, and demonstrate that this activity pattern is required for proper dendrite development. Increasing β-catenin signaling in maturing neurons of young adult mice transiently accelerated dendritic growth, but eventually produced dendritic defects and excessive spine numbers. In middle-aged mice, in which protracted dendrite and spine development were paralleled by lower canonical Wnt signaling activity, enhancement of β-catenin signaling restored dendritic growth and spine formation to levels observed in young adult animals. Our data indicate that precise timing and strength of β-catenin signaling are essential for the correct functional integration of adult-born neurons and suggest Wnt/β-catenin signaling as a pathway to ameliorate deficits in adult neurogenesis during aging.

摘要

在成人海马神经发生中,干细胞/祖细胞产生颗粒细胞神经元,有助于海马可塑性。形态定义的树突分支的建立是成年神经元功能整合的核心。我们研究了经典 Wnt/β-连环蛋白信号在成年神经元树突发生中的作用。我们表明,经典 Wnt 信号遵循双相模式,在干细胞/祖细胞中活性高,在未成熟神经元中减弱,在成熟过程中重新激活,并证明这种活性模式是适当的树突发育所必需的。在年轻成年小鼠的成熟神经元中增加β-连环蛋白信号会暂时加速树突生长,但最终会导致树突缺陷和过多的棘突数量。在中年小鼠中,由于延长的树突和棘突发育与较低的经典 Wnt 信号活性平行,增强β-连环蛋白信号将树突生长和棘突形成恢复到年轻成年动物观察到的水平。我们的数据表明,β-连环蛋白信号的精确时间和强度对于成年神经元的正确功能整合至关重要,并表明 Wnt/β-连环蛋白信号是改善衰老过程中成年神经发生缺陷的途径。

https://cdn.ncbi.nlm.nih.gov/pmc/blobs/c143/7604596/5be1f53a5644/EMBJ-39-e104472-g002.jpg

文献AI研究员

20分钟写一篇综述,助力文献阅读效率提升50倍。

立即体验

用中文搜PubMed

大模型驱动的PubMed中文搜索引擎

马上搜索

文档翻译

学术文献翻译模型,支持多种主流文档格式。

立即体验