Suppr超能文献

I 型干扰素易感性区分 SARS-CoV-2 和 SARS-CoV。

Type I Interferon Susceptibility Distinguishes SARS-CoV-2 from SARS-CoV.

机构信息

Department of Microbiology and Immunology, University of Texas Medical Branch, Galveston, Texas, USA.

Department of Microbiology, New York University School of Medicine, New York, New York, USA.

出版信息

J Virol. 2020 Nov 9;94(23). doi: 10.1128/JVI.01410-20.

Abstract

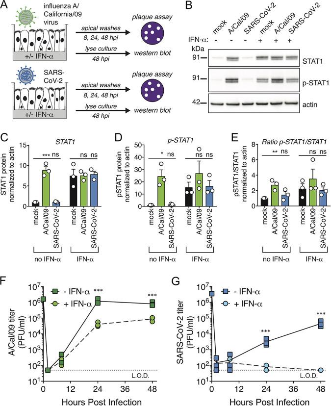
SARS-CoV-2, a novel coronavirus (CoV) that causes COVID-19, has recently emerged causing an ongoing outbreak of viral pneumonia around the world. While distinct from SARS-CoV, both group 2B CoVs share similar genome organization, origins to bat CoVs, and an arsenal of immune antagonists. In this report, we evaluate type I interferon (IFN-I) sensitivity of SARS-CoV-2 relative to the original SARS-CoV. Our results indicate that while SARS-CoV-2 maintains similar viral replication to SARS-CoV, the novel CoV is much more sensitive to IFN-I. In Vero E6 and in Calu3 cells, SARS-CoV-2 is substantially attenuated in the context of IFN-I pretreatment, whereas SARS-CoV is not. In line with these findings, SARS-CoV-2 fails to counteract phosphorylation of STAT1 and expression of ISG proteins, while SARS-CoV is able to suppress both. Comparing SARS-CoV-2 and influenza A virus in human airway epithelial cultures, we observe the absence of IFN-I stimulation by SARS-CoV-2 alone but detect the failure to counteract STAT1 phosphorylation upon IFN-I pretreatment, resulting in near ablation of SARS-CoV-2 infection. Next, we evaluated IFN-I treatment postinfection and found that SARS-CoV-2 was sensitive even after establishing infection. Finally, we examined homology between SARS-CoV and SARS-CoV-2 in viral proteins shown to be interferon antagonists. The absence of an equivalent open reading frame 3b (ORF3b) and genetic differences versus ORF6 suggest that the two key IFN-I antagonists may not maintain equivalent function in SARS-CoV-2. Together, the results identify key differences in susceptibility to IFN-I responses between SARS-CoV and SARS-CoV-2 that may help inform disease progression, treatment options, and animal model development. With the ongoing outbreak of COVID-19, differences between SARS-CoV-2 and the original SARS-CoV could be leveraged to inform disease progression and eventual treatment options. In addition, these findings could have key implications for animal model development as well as further research into how SARS-CoV-2 modulates the type I IFN response early during infection.

摘要

严重急性呼吸综合征冠状病毒 2(SARS-CoV-2)是一种新型冠状病毒(CoV),可引起 COVID-19,最近在全球范围内引发了病毒性肺炎的持续爆发。虽然它与严重急性呼吸综合征冠状病毒(SARS-CoV)不同,但这两种 2B 组冠状病毒具有相似的基因组结构、源自蝙蝠冠状病毒的起源以及大量免疫拮抗剂。在本报告中,我们评估了 SARS-CoV-2 相对于原始 SARS-CoV 的 I 型干扰素(IFN-I)敏感性。我们的结果表明,虽然 SARS-CoV-2 的病毒复制与 SARS-CoV 相似,但新型 CoV 对 IFN-I 更为敏感。在 Vero E6 和 Calu3 细胞中,SARS-CoV-2 在 IFN-I 预处理的情况下明显减弱,而 SARS-CoV 则不然。与这些发现一致,SARS-CoV-2 无法阻止 STAT1 的磷酸化和 ISG 蛋白的表达,而 SARS-CoV 则可以抑制这两种作用。在人呼吸道上皮细胞培养物中比较 SARS-CoV-2 和甲型流感病毒时,我们观察到单独的 SARS-CoV-2 不会引起 IFN-I 刺激,但检测到在 IFN-I 预处理后无法阻止 STAT1 磷酸化,导致 SARS-CoV-2 感染几乎被消除。接下来,我们评估了感染后 IFN-I 治疗的效果,发现即使在感染建立后,SARS-CoV-2 仍然敏感。最后,我们检查了在被证明是干扰素拮抗剂的病毒蛋白中 SARS-CoV 和 SARS-CoV-2 之间的同源性。缺少等效的开放阅读框 3b(ORF3b)和相对于 ORF6 的遗传差异表明,这两个关键的 IFN-I 拮抗剂在 SARS-CoV-2 中可能没有等效的功能。总之,这些结果确定了 SARS-CoV 和 SARS-CoV-2 对 IFN-I 反应的敏感性之间的关键差异,这可能有助于了解疾病进展、治疗选择和动物模型的开发。随着 COVID-19 的持续爆发,SARS-CoV-2 与原始 SARS-CoV 之间的差异可用于告知疾病进展和最终的治疗选择。此外,这些发现可能对动物模型的开发以及进一步研究 SARS-CoV-2 如何在感染早期调节 I 型 IFN 反应具有关键意义。

https://cdn.ncbi.nlm.nih.gov/pmc/blobs/9c87/7654262/0b060472d320/JVI.01410-20-f0001.jpg

文献AI研究员

20分钟写一篇综述,助力文献阅读效率提升50倍。

立即体验

用中文搜PubMed

大模型驱动的PubMed中文搜索引擎

马上搜索

文档翻译

学术文献翻译模型,支持多种主流文档格式。

立即体验