Suppr超能文献

基质金属蛋白酶 9(MMP9)可限制结肠炎相关癌症中活性氧(ROS)的积累和 DNA 损伤。

Matrix metalloproteinase 9 (MMP9) limits reactive oxygen species (ROS) accumulation and DNA damage in colitis-associated cancer.

机构信息

Institute for Biomedical Sciences, Georgia State University, Atlanta, GA, United States.

Department of Chemistry, Georgia State University, Atlanta, GA, United States.

出版信息

Cell Death Dis. 2020 Sep 17;11(9):767. doi: 10.1038/s41419-020-02959-z.

Abstract

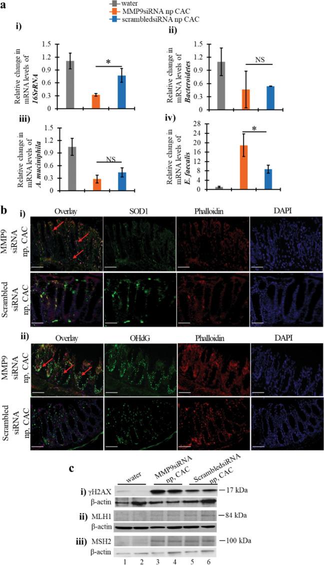
Colitis-associated cancer (CAC) is a subtype of colon cancer that is driven by chronic inflammation and is prevalent in chronic ulcerative colitis patients. The development of CAC is associated with the inflammation-dysplasia-carcinoma pathway which is significantly different than adenoma-carcinoma pathway of sporadic colon cancer (CRC). Matrix Metalloproteinase 9 (MMP9) is a zinc-dependent endopeptidase against extracellular matrix (ECM) proteins expressed in the gastrointestinal tract during inflammation. We have previously shown that MMP9 plays a tumor suppressor role in CAC via "MMP9-Notch1-ARF-p53 axis" pathway. The aim of this study is to determine the role of MMP9 in maintaining genomic stability in CAC. Homozygous transgenic mice with constitutive-expression of MMP9 in the colonic epithelium (TgM9) with their wild-type littermates (WT) and stably transfected HCT116 cells with/without MMP9 were used for in vivo and in vitro experiments, respectively. As 'proof of concept' model, nanoparticles (NPs) loaded with MMP9 siRNA were used to examine the effect of MMP9 silencing in the colonic epithelium. In CAC, colonic epithelium of TgM9 mice exhibited lower amounts of reactive oxygen species (ROS), less DNA damage, and increased expression of mismatch repair genes compared to WTs. Our study showed that MMP9 expression correlates with the reduced ROS levels, decreased DNA damage, and upregulated mismatch repair pathway. This suggests that MMP9 expression is a natural biological way to suppress CAC by limiting ROS accumulation and DNA damage in the colon. Therefore, MMP9 inhibition could be deleterious for CAC patient.

摘要

结肠炎相关癌症(CAC)是一种由慢性炎症驱动的结肠癌亚型,在慢性溃疡性结肠炎患者中较为常见。CAC 的发展与炎症-异型增生-癌途径有关,与散发性结肠癌(CRC)的腺瘤-癌途径显著不同。基质金属蛋白酶 9(MMP9)是一种锌依赖性内肽酶,可在胃肠道炎症期间表达细胞外基质(ECM)蛋白。我们之前已经表明,MMP9 通过“MMP9-Notch1-ARF-p53 轴”途径在 CAC 中发挥肿瘤抑制作用。本研究旨在确定 MMP9 在 CAC 中维持基因组稳定性的作用。具有结肠上皮中 MMP9 组成型表达的纯合转基因小鼠(TgM9)及其野生型同窝仔(WT)和稳定转染的具有/不具有 MMP9 的 HCT116 细胞分别用于体内和体外实验。作为“概念验证”模型,使用负载有 MMP9 siRNA 的纳米颗粒(NPs)来研究 MMP9 在结肠上皮中的沉默作用。在 CAC 中,与 WT 相比,TgM9 小鼠的结肠上皮中活性氧(ROS)含量较低,DNA 损伤较少,错配修复基因表达增加。我们的研究表明,MMP9 的表达与 ROS 水平的降低、DNA 损伤的减少以及错配修复途径的上调相关。这表明 MMP9 的表达是通过限制结肠中 ROS 积累和 DNA 损伤来抑制 CAC 的一种自然生物学方式。因此,MMP9 的抑制可能对 CAC 患者有害。

https://cdn.ncbi.nlm.nih.gov/pmc/blobs/6f73/7498454/5fde64bb8345/41419_2020_2959_Fig1_HTML.jpg

文献AI研究员

20分钟写一篇综述,助力文献阅读效率提升50倍。

立即体验

用中文搜PubMed

大模型驱动的PubMed中文搜索引擎

马上搜索

文档翻译

学术文献翻译模型,支持多种主流文档格式。

立即体验