Suppr超能文献

木质半纤维素对纤维素纤维网络具有独特的生物力学贡献。

Wood hemicelluloses exert distinct biomechanical contributions to cellulose fibrillar networks.

机构信息

Wallenberg Wood Science Centre, Department of Fibre and Polymer Technology, School of Engineering Sciences in Chemistry, Biotechnology and Health, KTH Royal Institute of Technology, Stockholm, Sweden.

ARC Centre of Excellence in Plant Cell Walls, Centre for Nutrition and Food Sciences, Queensland Alliance for Agriculture and Food Innovation, The University of Queensland, St. Lucia, Brisbane, QLD, 4072, Australia.

出版信息

Nat Commun. 2020 Sep 17;11(1):4692. doi: 10.1038/s41467-020-18390-z.

Abstract

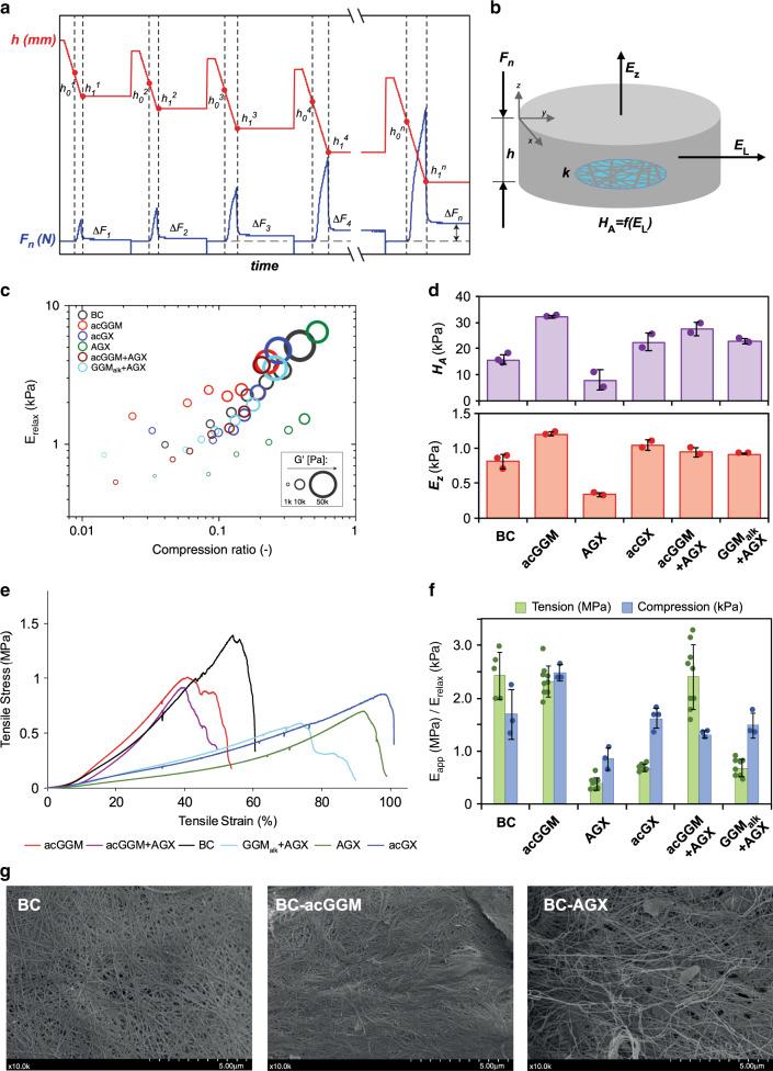
Hemicelluloses, a family of heterogeneous polysaccharides with complex molecular structures, constitute a fundamental component of lignocellulosic biomass. However, the contribution of each hemicellulose type to the mechanical properties of secondary plant cell walls remains elusive. Here we homogeneously incorporate different combinations of extracted and purified hemicelluloses (xylans and glucomannans) from softwood and hardwood species into self-assembled networks during cellulose biosynthesis in a bacterial model, without altering the morphology and the crystallinity of the cellulose bundles. These composite hydrogels can be therefore envisioned as models of secondary plant cell walls prior to lignification. The incorporated hemicelluloses exhibit both a rigid phase having close interactions with cellulose, together with a flexible phase contributing to the multiscale architecture of the bacterial cellulose hydrogels. The wood hemicelluloses exhibit distinct biomechanical contributions, with glucomannans increasing the elastic modulus in compression, and xylans contributing to a dramatic increase of the elongation at break under tension. These diverging effects cannot be explained solely from the nature of their direct interactions with cellulose, but can be related to the distinct molecular structure of wood xylans and mannans, the multiphase architecture of the hydrogels and the aggregative effects amongst hemicellulose-coated fibrils. Our study contributes to understanding the specific roles of wood xylans and glucomannans in the biomechanical integrity of secondary cell walls in tension and compression and has significance for the development of lignocellulosic materials with controlled assembly and tailored mechanical properties.

摘要

半纤维素是一类具有复杂分子结构的异质多糖,是木质纤维素生物质的基本组成部分。然而,每种半纤维素类型对次生植物细胞壁机械性能的贡献仍不清楚。在这里,我们在细菌模型中,在纤维素生物合成过程中,均匀地将从软木和硬木物种中提取和纯化的不同组合的半纤维素(木聚糖和葡甘露聚糖)掺入到自组装网络中,而不改变纤维素束的形态和结晶度。因此,这些复合水凝胶可以被设想为木质化前次生植物细胞壁的模型。掺入的半纤维素既表现出与纤维素紧密相互作用的刚性相,又表现出有助于细菌纤维素水凝胶多尺度结构的柔性相。木质半纤维素表现出明显的生物力学贡献,葡甘露聚糖增加了压缩时的弹性模量,而木聚糖则有助于在拉伸时断裂伸长率的显著增加。这些不同的影响不能仅从它们与纤维素直接相互作用的性质来解释,而是与木聚糖和甘露聚糖的独特分子结构、水凝胶的多相结构以及半纤维素包裹的原纤之间的聚集效应有关。我们的研究有助于理解木质素半纤维素和葡甘露聚糖在次生细胞壁的拉伸和压缩生物力学完整性中的具体作用,对开发具有可控组装和定制机械性能的木质纤维素材料具有重要意义。

https://cdn.ncbi.nlm.nih.gov/pmc/blobs/1ba9/7499266/095056bd89a1/41467_2020_18390_Fig1_HTML.jpg

文献AI研究员

20分钟写一篇综述,助力文献阅读效率提升50倍。

立即体验

用中文搜PubMed

大模型驱动的PubMed中文搜索引擎

马上搜索

文档翻译

学术文献翻译模型,支持多种主流文档格式。

立即体验