Suppr超能文献

一种新型丹参素衍生物通过调节 NADPH 氧化酶 4 依赖性 NLRP3 炎性小体激活来改善实验性结肠炎。

A novel danshensu derivative ameliorates experimental colitis by modulating NADPH oxidase 4-dependent NLRP3 inflammasome activation.

机构信息

Wuxi School of Medicine and School of Food Science and Technology, Jiangnan University, Wuxi, China.

State Key Laboratory of Food Science and Technology, Jiangnan University, Wuxi, China.

出版信息

J Cell Mol Med. 2020 Nov;24(22):12955-12969. doi: 10.1111/jcmm.15890. Epub 2020 Sep 17.

Abstract

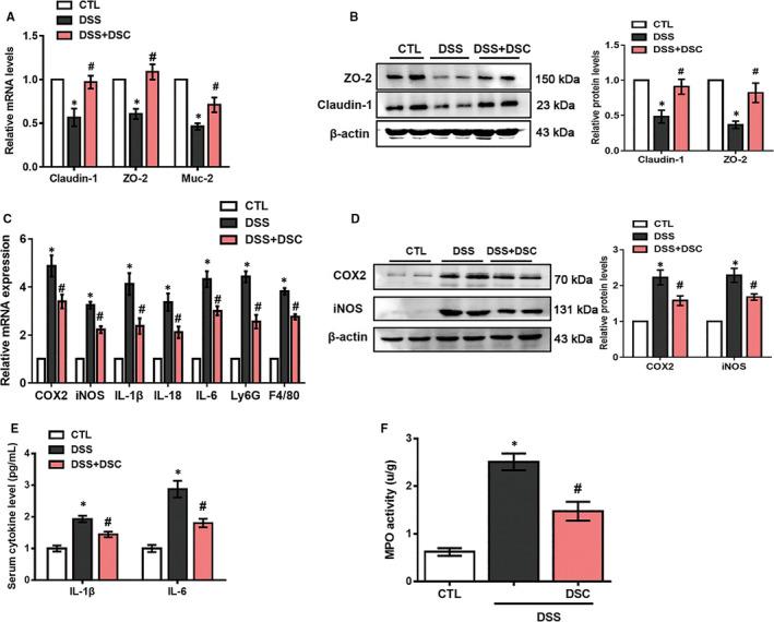
We have previously reported a novel compound [4-(2-acetoxy-3-((R)-3-(benzylthio)-1-methoxy-1-oxopropan-2-ylamino)-3-oxopropyl)-1,2-phenylene diacetate (DSC)], derived from danshensu, exhibits cytoprotective activities in vitro. Here, we investigated the effects and underlying mechanisms of DSC on dextran sodium sulphate (DSS)-induced experimental colitis. We found that DSC treatment afforded significant protection against the development of colitis, evidencing by suppressed inflammatory responses and enhanced barrier integrity. Intriguingly, DSC specifically down-regulated DSS-induced colonic NADPH oxidase 4 (Nox4) expression, accompanied by a balanced redox status, suppressed nuclear factor-κB (NF-κB) and NLRP3 inflammasome activation and up-regulated nuclear factor (erythroid-derived 2)-like 2 and haeme oxygenase-1 expression. In vitro study also demonstrated DSC also markedly decreased Nox4 expression and activity associated with inhibiting reactive oxygen species generation, NF-κB activation and NLRP3 inflammasome activation in bone marrow-derived macrophages. Either lentiviral Nox4 shRNA-mediated Nox4 knockdown or Nox4-specific small-interfering RNA mimicked effects of DSC by suppressing NLPR3 inflammasome activation to alleviate experimental colitis or inflammatory macrophage response. Collectively, our results provide the first evidence that DSC ameliorates experimental colitis partly through modulating Nox4-mediated NLRP3 inflammasome activation.

摘要

我们之前报道了一种新型化合物[4-(2-乙氧基-3-((R)-3-(苄基硫基)-1-甲氧基-1-氧代丙-2-基氨基)-3-氧代丙基)-1,2-苯二乙酸酯(DSC)],来源于丹参素,在体外具有细胞保护活性。在这里,我们研究了 DSC 对葡聚糖硫酸钠(DSS)诱导的实验性结肠炎的作用及其潜在机制。我们发现 DSC 治疗可显著抑制结肠炎的发展,表现为炎症反应受抑制和屏障完整性增强。有趣的是,DSC 特异性地下调了 DSS 诱导的结肠 NADPH 氧化酶 4(Nox4)表达,同时平衡了氧化还原状态,抑制了核因子-κB(NF-κB)和 NLRP3 炎性体的激活,并上调了核因子(红细胞衍生 2)-样 2 和血红素加氧酶-1 的表达。体外研究还表明,DSC 还显著降低了与抑制活性氧生成、NF-κB 激活和 NLRP3 炎性体激活相关的 Nox4 表达和活性,在骨髓来源的巨噬细胞中。无论是慢病毒 Nox4 shRNA 介导的 Nox4 敲低还是 Nox4 特异性小干扰 RNA 模拟 DSC 的作用,通过抑制 NLRP3 炎性体激活来减轻实验性结肠炎或炎症性巨噬细胞反应。总之,我们的结果首次提供了证据,表明 DSC 通过调节 Nox4 介导的 NLRP3 炎性体激活来改善实验性结肠炎。

https://cdn.ncbi.nlm.nih.gov/pmc/blobs/5773/7701520/cfa574db878a/JCMM-24-12955-g001.jpg

文献AI研究员

20分钟写一篇综述,助力文献阅读效率提升50倍。

立即体验

用中文搜PubMed

大模型驱动的PubMed中文搜索引擎

马上搜索

文档翻译

学术文献翻译模型,支持多种主流文档格式。

立即体验