Suppr超能文献

全基因组 CRISPR 敲除筛选鉴定 ZNF304 为 HIV 转录的沉默子,促进病毒潜伏。

Genome-wide CRISPR knockout screen identifies ZNF304 as a silencer of HIV transcription that promotes viral latency.

机构信息

The Shraga Segal Department of Microbiology Immunology and Genetics, Faculty of Health Sciences, Ben-Gurion University of the Negev, Beer-Sheva, Israel.

出版信息

PLoS Pathog. 2020 Sep 21;16(9):e1008834. doi: 10.1371/journal.ppat.1008834. eCollection 2020 Sep.

Abstract

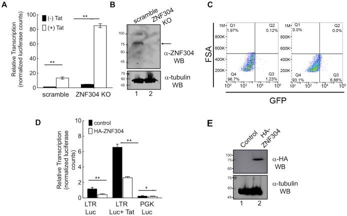
Despite the widespread use of anti-retroviral therapy, human immunodeficiency virus (HIV) still persists in an infected cell reservoir that harbors transcriptionally silent yet replication-competent proviruses. While significant progress has been made in understanding how the HIV reservoir is established, transcription repression mechanisms that are enforced on the integrated viral promoter have not been fully revealed. In this study, we performed a whole-genome CRISPR knockout screen in HIV infected T cells to identify host genes that potentially promote HIV latency. Of several top candidates, the KRAB-containing zinc finger protein, ZNF304, was identified as the top hit. ZNF304 silences HIV gene transcription through associating with TRIM28 and recruiting to the viral promoter heterochromatin-inducing methyltransferases, including the polycomb repression complex (PRC) and SETB1. Depletion of ZNF304 expression reduced levels of H3K9me3, H3K27me3 and H2AK119ub repressive histone marks on the HIV promoter as well as SETB1 and TRIM28, ultimately enhancing HIV gene transcription. Significantly, ZNF304 also promoted HIV latency, as its depletion delayed the entry of HIV infected cells into latency. In primary CD4+ cells, ectopic expression of ZNF304 silenced viral transcription. We conclude that by associating with TRIM28 and recruiting host transcriptional repressive complexes, SETB1 and PRC, to the HIV promoter, ZNF304 silences HIV gene transcription and promotes viral latency.

摘要

尽管广泛使用了抗逆转录病毒疗法,但人类免疫缺陷病毒 (HIV) 仍然存在于感染细胞的储库中,该储库携带转录沉默但具有复制能力的前病毒。虽然在了解 HIV 储库如何建立方面已经取得了重大进展,但对整合病毒启动子上实施的转录抑制机制尚未完全揭示。在这项研究中,我们在 HIV 感染的 T 细胞中进行了全基因组 CRISPR 敲除筛选,以鉴定可能促进 HIV 潜伏期的宿主基因。在几个顶级候选者中,包含 KRAB 的锌指蛋白 ZNF304 被鉴定为顶级命中。ZNF304 通过与 TRIM28 相关联并募集到病毒启动子异染色质诱导甲基转移酶(包括多梳抑制复合物 (PRC) 和 SETB1),从而沉默 HIV 基因转录。ZNF304 表达的消耗降低了 HIV 启动子上 H3K9me3、H3K27me3 和 H2AK119ub 抑制性组蛋白标记的水平,以及 SETB1 和 TRIM28,最终增强了 HIV 基因转录。重要的是,ZNF304 还促进了 HIV 潜伏期,因为其消耗延迟了 HIV 感染细胞进入潜伏期。在原代 CD4+细胞中,ZNF304 的异位表达沉默了病毒转录。我们得出结论,通过与 TRIM28 相关联并募集宿主转录抑制复合物 SETB1 和 PRC 到 HIV 启动子,ZNF304 沉默 HIV 基因转录并促进病毒潜伏期。

https://cdn.ncbi.nlm.nih.gov/pmc/blobs/411b/7529202/533a7970ef68/ppat.1008834.g001.jpg

文献AI研究员

20分钟写一篇综述,助力文献阅读效率提升50倍。

立即体验

用中文搜PubMed

大模型驱动的PubMed中文搜索引擎

马上搜索

文档翻译

学术文献翻译模型,支持多种主流文档格式。

立即体验