Suppr超能文献

端粒功能障碍激活 YAP1 以驱动组织炎症。

Telomere dysfunction activates YAP1 to drive tissue inflammation.

机构信息

Department of Cancer Biology, The University of Texas MD Anderson Cancer Center, Houston, TX, 77030, USA.

Division of Pediatric Neurosurgery, Children's Hospital of Pittsburgh of UPMC, Pittsburgh, PA, 15224, USA.

出版信息

Nat Commun. 2020 Sep 21;11(1):4766. doi: 10.1038/s41467-020-18420-w.

Abstract

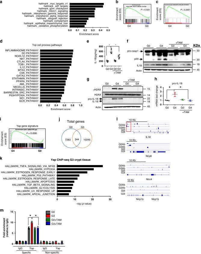
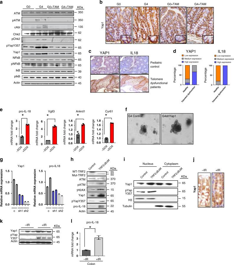
Germline telomere maintenance defects are associated with an increased incidence of inflammatory diseases in humans, yet whether and how telomere dysfunction causes inflammation are not known. Here, we show that telomere dysfunction drives pATM/c-ABL-mediated activation of the YAP1 transcription factor, up-regulating the major pro-inflammatory factor, pro-IL-18. The colonic microbiome stimulates cytosolic receptors activating caspase-1 which cleaves pro-IL-18 into mature IL-18, leading to recruitment of interferon (IFN)-γ-secreting T cells and intestinal inflammation. Correspondingly, patients with germline telomere maintenance defects exhibit DNA damage (γH2AX) signaling together with elevated YAP1 and IL-18 expression. In mice with telomere dysfunction, telomerase reactivation in the intestinal epithelium or pharmacological inhibition of ATM, YAP1, or caspase-1 as well as antibiotic treatment, dramatically reduces IL-18 and intestinal inflammation. Thus, telomere dysfunction-induced activation of the ATM-YAP1-pro-IL-18 pathway in epithelium is a key instigator of tissue inflammation.

摘要

种系端粒维持缺陷与人类炎症性疾病的发病率增加有关,但端粒功能障碍是否以及如何引起炎症尚不清楚。在这里,我们表明端粒功能障碍驱动 pATM/c-ABL 介导的 YAP1 转录因子的激活,上调主要的促炎因子,前白细胞介素-18。结肠微生物组刺激细胞溶质受体,激活半胱天冬酶-1,将前白细胞介素-18切割成熟白细胞介素-18,导致干扰素 (IFN)-γ 分泌 T 细胞和肠道炎症的募集。相应地,具有种系端粒维持缺陷的患者表现出 DNA 损伤 (γH2AX) 信号以及 YAP1 和白细胞介素-18 的表达升高。在端粒功能障碍的小鼠中,肠上皮细胞中的端粒酶重新激活或 ATM、YAP1 或半胱天冬酶-1 的药理学抑制以及抗生素治疗,可显著降低白细胞介素-18 和肠道炎症。因此,上皮细胞中 ATM-YAP1-前白细胞介素-18 途径的端粒功能障碍诱导激活是组织炎症的关键引发因素。

https://cdn.ncbi.nlm.nih.gov/pmc/blobs/01bd/7505960/48ea3005eff4/41467_2020_18420_Fig1_HTML.jpg

文献AI研究员

20分钟写一篇综述,助力文献阅读效率提升50倍。

立即体验

用中文搜PubMed

大模型驱动的PubMed中文搜索引擎

马上搜索

文档翻译

学术文献翻译模型,支持多种主流文档格式。

立即体验