Suppr超能文献

英国因 COVID-19 住院的儿童和青少年的临床特征:前瞻性多中心观察队列研究。

Clinical characteristics of children and young people admitted to hospital with covid-19 in United Kingdom: prospective multicentre observational cohort study.

机构信息

Department of Child Life and Health, University of Edinburgh, Edinburgh, UK.

Royal Hospital for Sick Children, Paediatric Infectious Diseases, Edinburgh, UK.

出版信息

BMJ. 2020 Aug 27;370:m3249. doi: 10.1136/bmj.m3249.

Abstract

OBJECTIVE

To characterise the clinical features of children and young people admitted to hospital with laboratory confirmed severe acute respiratory syndrome coronavirus 2 (SARS-CoV-2) infection in the UK and explore factors associated with admission to critical care, mortality, and development of multisystem inflammatory syndrome in children and adolescents temporarily related to coronavirus disease 2019 (covid-19) (MIS-C).

DESIGN

Prospective observational cohort study with rapid data gathering and near real time analysis.

SETTING

260 hospitals in England, Wales, and Scotland between 17 January and 3 July 2020, with a minimum follow-up time of two weeks (to 17 July 2020).

PARTICIPANTS

651 children and young people aged less than 19 years admitted to 138 hospitals and enrolled into the International Severe Acute Respiratory and emergency Infections Consortium (ISARIC) WHO Clinical Characterisation Protocol UK study with laboratory confirmed SARS-CoV-2.

MAIN OUTCOME MEASURES

Admission to critical care (high dependency or intensive care), in-hospital mortality, or meeting the WHO preliminary case definition for MIS-C.

RESULTS

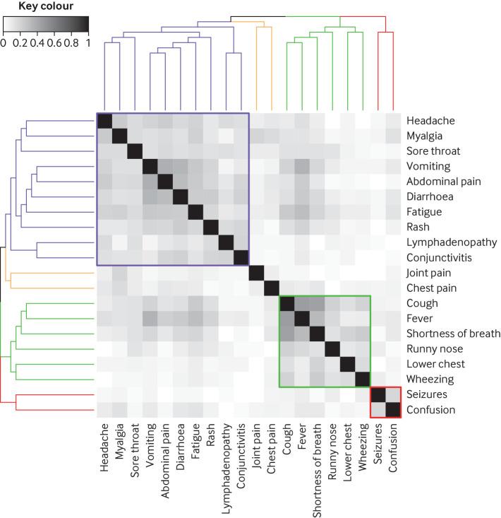
Median age was 4.6 (interquartile range 0.3-13.7) years, 35% (225/651) were under 12 months old, and 56% (367/650) were male. 57% (330/576) were white, 12% (67/576) South Asian, and 10% (56/576) black. 42% (276/651) had at least one recorded comorbidity. A systemic mucocutaneous-enteric cluster of symptoms was identified, which encompassed the symptoms for the WHO MIS-C criteria. 18% (116/632) of children were admitted to critical care. On multivariable analysis, this was associated with age under 1 month (odds ratio 3.21, 95% confidence interval 1.36 to 7.66; P=0.008), age 10-14 years (3.23, 1.55 to 6.99; P=0.002), and black ethnicity (2.82, 1.41 to 5.57; P=0.003). Six (1%) of 627 patients died in hospital, all of whom had profound comorbidity. 11% (52/456) met the WHO MIS-C criteria, with the first patient developing symptoms in mid-March. Children meeting MIS-C criteria were older (median age 10.7 (8.3-14.1) 1.6 (0.2-12.9) years; P<0.001) and more likely to be of non-white ethnicity (64% (29/45) 42% (148/355); P=0.004). Children with MIS-C were five times more likely to be admitted to critical care (73% (38/52) 15% (62/404); P<0.001). In addition to the WHO criteria, children with MIS-C were more likely to present with fatigue (51% (24/47) 28% (86/302); P=0.004), headache (34% (16/47) 10% (26/263); P<0.001), myalgia (34% (15/44) 8% (21/270); P<0.001), sore throat (30% (14/47) (12% (34/284); P=0.003), and lymphadenopathy (20% (9/46) 3% (10/318); P<0.001) and to have a platelet count of less than 150 × 10/L (32% (16/50) 11% (38/348); P<0.001) than children who did not have MIS-C. No deaths occurred in the MIS-C group.

CONCLUSIONS

Children and young people have less severe acute covid-19 than adults. A systemic mucocutaneous-enteric symptom cluster was also identified in acute cases that shares features with MIS-C. This study provides additional evidence for refining the WHO MIS-C preliminary case definition. Children meeting the MIS-C criteria have different demographic and clinical features depending on whether they have acute SARS-CoV-2 infection (polymerase chain reaction positive) or are post-acute (antibody positive).

STUDY REGISTRATION

ISRCTN66726260.

摘要

目的

描述英国因实验室确诊的严重急性呼吸系统综合征冠状病毒 2 (SARS-CoV-2)而住院的儿童和青少年的临床特征,并探讨与重症监护、死亡率以及与 2019 年冠状病毒病(COVID-19)相关的儿童和青少年多系统炎症综合征(MIS-C)相关的因素。

设计

前瞻性观察队列研究,快速数据收集和近乎实时分析。

地点

2020 年 1 月 17 日至 7 月 3 日期间,英格兰、威尔士和苏格兰的 260 家医院,最低随访时间为两周(至 2020 年 7 月 17 日)。

参与者

138 家医院中有 651 名年龄小于 19 岁的儿童和青少年被纳入国际严重急性呼吸和紧急传染病联合会(ISARIC)世界卫生组织临床特征协议英国研究,并经实验室证实患有 SARS-CoV-2。

主要结局指标

入住重症监护病房(高依赖病房或重症监护病房)、住院死亡率或符合世界卫生组织初步 MIS-C 病例定义。

结果

中位年龄为 4.6 岁(四分位距 0.3-13.7 岁),35%(225/651)年龄小于 12 个月,56%(367/650)为男性。57%(330/576)为白人,12%(67/576)为南亚人,10%(56/576)为黑人。42%(276/651)至少有一个记录的合并症。确定了一种全身黏膜-肠症状群,其中包括世界卫生组织 MIS-C 标准的症状。18%(116/632)的儿童被收入重症监护病房。多变量分析显示,这与年龄小于 1 个月(优势比 3.21,95%置信区间 1.36-7.66;P=0.008)、年龄 10-14 岁(3.23,1.55-6.99;P=0.002)和黑人种族(2.82,1.41-5.57;P=0.003)有关。6 名(1%)627 名患者在医院死亡,均有严重合并症。11%(52/456)符合世界卫生组织 MIS-C 标准,首例患者于 3 月中旬出现症状。符合 MIS-C 标准的儿童年龄较大(中位数年龄 10.7(8.3-14.1)岁 1.6(0.2-12.9)岁;P<0.001),且更有可能是非白人种族(64%(29/45) 42%(148/355);P=0.004)。患有 MIS-C 的儿童被收入重症监护病房的可能性是未患 MIS-C 的儿童的五倍(73%(38/52) 15%(62/404);P<0.001)。除了世界卫生组织标准外,患有 MIS-C 的儿童更有可能出现疲劳(51%(24/47) 28%(86/302);P=0.004)、头痛(34%(16/47) 10%(26/263);P<0.001)、肌痛(34%(15/44) 8%(21/270);P<0.001)、喉咙痛(30%(14/47) (12%(34/284);P=0.003)和淋巴结病(20%(9/46) 3%(10/318);P<0.001),且血小板计数低于 150×10/L 的可能性也更大(32%(16/50) 11%(38/348);P<0.001)。MIS-C 组没有死亡病例。

结论

儿童和青少年患 COVID-19 的严重程度比成年人低。在急性病例中还确定了一种全身性黏膜-肠症状群,与 MIS-C 具有相似的特征。本研究为完善世界卫生组织 MIS-C 初步病例定义提供了额外的证据。患有 MIS-C 标准的儿童根据其是否患有急性 SARS-CoV-2 感染(聚合酶链反应阳性)或是否处于急性后(抗体阳性)而具有不同的人口统计学和临床特征。

研究注册

ISRCTN66726260。

https://cdn.ncbi.nlm.nih.gov/pmc/blobs/bc2d/7488201/73371dfc094a/swao060426.f1.jpg

文献AI研究员

20分钟写一篇综述,助力文献阅读效率提升50倍。

立即体验

用中文搜PubMed

大模型驱动的PubMed中文搜索引擎

马上搜索

文档翻译

学术文献翻译模型,支持多种主流文档格式。

立即体验