Suppr超能文献

对儿童多系统炎症综合征(MIS-C)和新冠病毒感染后蛋白质组的深入表征揭示了炎症途径的激活和组织损伤的证据。

In depth characterisation of the proteome of MIS-C and post COVID-19 infection in children reveals inflammatory pathway activation and evidence of tissue damage.

作者信息

Roarty Cathal, Tonry Claire, McGinn Claire, Christie Sharon, Waterfield Tom, Watson Chris

机构信息

Wellcome-Wolfson Institute for Experimental Medicine, Queen's University Belfast, Belfast, BT97BL, UK.

Royal Belfast Hospital for Sick Children, Belfast, BT97BL, UK.

出版信息

J Transl Med. 2025 Aug 18;23(1):929. doi: 10.1186/s12967-025-06826-3.

Abstract

BACKGROUND

Multisystem inflammatory syndrome in children (MIS-C) is a rare but severe complication that arises between two and six weeks after initial SARS-CoV-2 infection. The mechanisms underlying why only a subset of children develop this hyperinflammatory response remain unclear.

METHODS

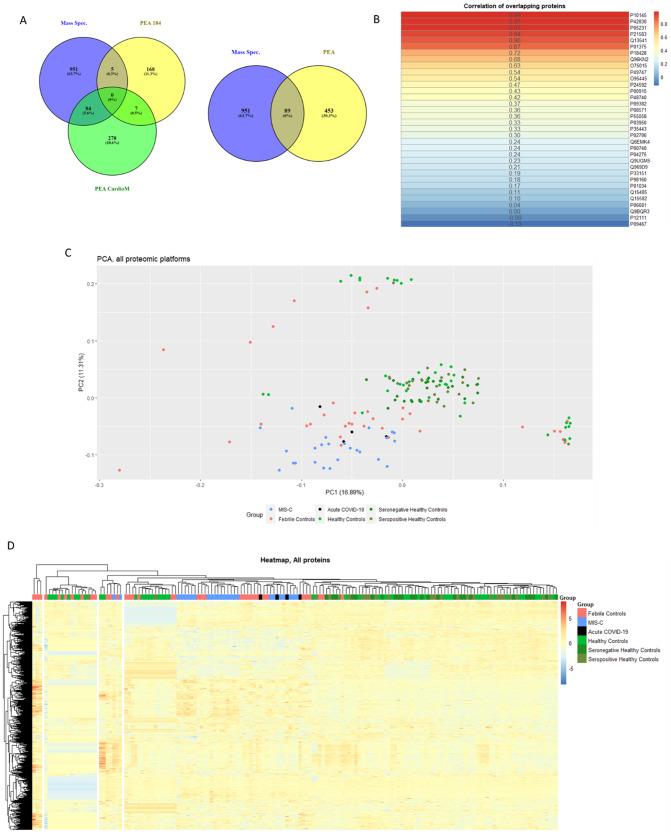
We performed an in-depth proteomic analysis of plasma samples from children before and after SARS-CoV-2 infection, including those who developed MIS-C. Proteomic profiling was conducted using high-throughput technologies, and findings were validated using publicly available datasets.

RESULTS

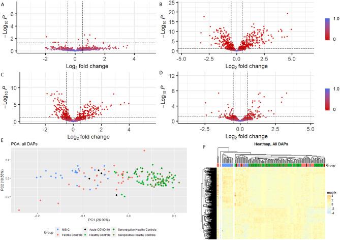
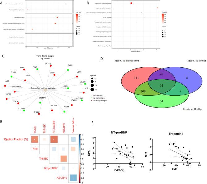
Healthy children showed minimal changes in the circulating proteome following SARS-CoV-2 infection, with no evidence of ongoing inflammation. In contrast, children with MIS-C exhibited significant activation of pro-inflammatory pathways and elevated circulating markers of myocardial and vascular injury.

CONCLUSIONS

Our data suggest that SARS-CoV-2 infection alone does not cause sustained proteomic alterations in most children. However, MIS-C is associated with a distinct inflammatory and vascular injury signature. Several candidate diagnostic biomarkers for MIS-C were identified and validated in silico, offering promising avenues for future diagnostic and therapeutic strategies.

摘要

背景

儿童多系统炎症综合征(MIS-C)是一种罕见但严重的并发症,在初次感染严重急性呼吸综合征冠状病毒2(SARS-CoV-2)后的两到六周出现。为何只有一部分儿童会发生这种过度炎症反应的潜在机制仍不清楚。

方法

我们对SARS-CoV-2感染前后儿童的血浆样本进行了深入的蛋白质组学分析,包括那些发生MIS-C的儿童。使用高通量技术进行蛋白质组分析,并利用公开可用的数据集对结果进行验证。

结果

健康儿童在SARS-CoV-2感染后循环蛋白质组变化极小,没有持续炎症的迹象。相比之下,患有MIS-C的儿童表现出促炎途径的显著激活以及心肌和血管损伤的循环标志物升高。

结论

我们的数据表明,仅SARS-CoV-2感染不会在大多数儿童中引起持续的蛋白质组改变。然而,MIS-C与独特的炎症和血管损伤特征相关。在计算机上鉴定并验证了几种MIS-C的候选诊断生物标志物,为未来的诊断和治疗策略提供了有希望的途径。

https://cdn.ncbi.nlm.nih.gov/pmc/blobs/6c13/12363030/508d245f3de5/12967_2025_6826_Fig1_HTML.jpg

文献AI研究员

20分钟写一篇综述,助力文献阅读效率提升50倍。

立即体验

用中文搜PubMed

大模型驱动的PubMed中文搜索引擎

马上搜索

文档翻译

学术文献翻译模型,支持多种主流文档格式。

立即体验