Suppr超能文献

姜黄素通过 Sirt1-Foxo1 和 PI3K-Akt 信号通路减轻糖尿病心肌病中的氧化应激和抑制细胞凋亡。

Curcumin alleviates oxidative stress and inhibits apoptosis in diabetic cardiomyopathy via Sirt1-Foxo1 and PI3K-Akt signalling pathways.

机构信息

Department of Rheumatology and Immunology, Second Affiliated Hospital of Xi'an Jiaotong University, Xi'an, China.

State Key Laboratory of Crop Stress Biology for Arid Areas and College of Life Sciences, Northwest A&F University, Yangling, China.

出版信息

J Cell Mol Med. 2020 Nov;24(21):12355-12367. doi: 10.1111/jcmm.15725. Epub 2020 Sep 22.

Abstract

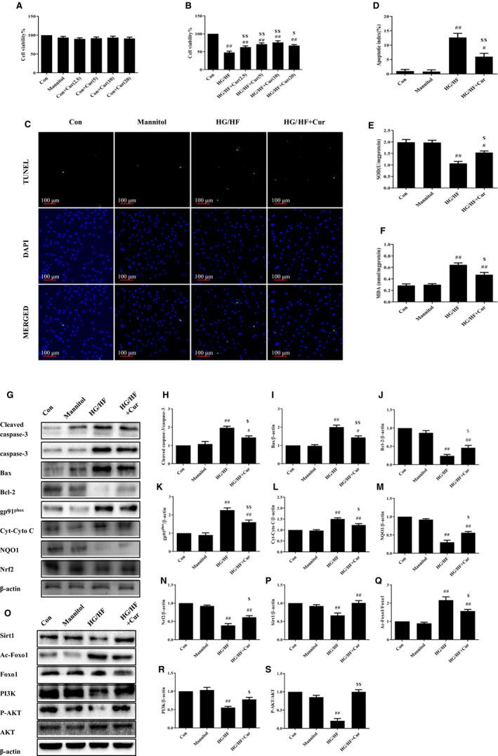
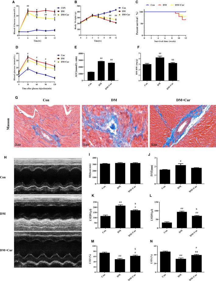
Diabetes is a disorder of glucose metabolism, and over 90% are type 2 diabetes. Diabetic cardiomyopathy (DCM) is one of the type 2 diabetes complications, usually accompanied by changes in myocardial structure and function, together with cardiomyocyte apoptosis. Our study investigated the effect of curcumin on regulating oxidative stress (OS) and apoptosis in DCM. In vivo, diabetes was induced in an experimental rat model by streptozoticin (STZ) together with high-glucose and high-fat (HG/HF) diet feeding. In vitro, H9c2 cardiomyocytes were cultured with high-glucose and saturated free fatty acid palmitate. Curcumin was orally or directly administered to rats or cells, respectively. Streptozoticin -induced diabetic rats showed metabolism abnormalities and elevated markers of OS (superoxide dismutase [SOD], malondialdehyde [MDA], gp91 , Cyt-Cyto C), enhanced cell apoptosis (Bax/Bcl-2, Cleaved caspase-3, TUNEL-positive cells), together with reduced Akt phosphorylation and increased Foxo1 acetylation. Curcumin attenuated the myocardial dysfunction, OS and apoptosis in the heart of diabetic rats. Curcumin treatment also enhanced phosphorylation of Akt and inhibited acetylation of Foxo1. These results strongly suggest that apoptosis was increased in the heart of diabetic rats, and curcumin played a role in diabetic cardiomyopathy treatment by modulating the Sirt1-Foxo1 and PI3K-Akt pathways.

摘要

糖尿病是一种葡萄糖代谢紊乱的疾病,其中超过 90%为 2 型糖尿病。糖尿病性心肌病(DCM)是 2 型糖尿病的并发症之一,通常伴随着心肌结构和功能的变化,以及心肌细胞凋亡。我们的研究调查了姜黄素对调节 DCM 中氧化应激(OS)和细胞凋亡的作用。在体内,通过链脲佐菌素(STZ)联合高糖高脂(HG/HF)饮食喂养诱导实验大鼠糖尿病。在体外,用高糖和饱和游离脂肪酸棕榈酸培养 H9c2 心肌细胞。分别通过口服或直接给予大鼠或细胞姜黄素。链脲佐菌素诱导的糖尿病大鼠表现出代谢异常和 OS 标志物升高(超氧化物歧化酶[SOD]、丙二醛[MDA]、gp91、Cyt-Cyto C),细胞凋亡增强(Bax/Bcl-2、Cleaved caspase-3、TUNEL 阳性细胞),同时 Akt 磷酸化减少和 Foxo1 乙酰化增加。姜黄素减轻了糖尿病大鼠心脏的心肌功能障碍、OS 和细胞凋亡。姜黄素治疗还增强了 Akt 的磷酸化并抑制了 Foxo1 的乙酰化。这些结果强烈表明,糖尿病大鼠心脏中的细胞凋亡增加,而姜黄素通过调节 Sirt1-Foxo1 和 PI3K-Akt 途径在糖尿病性心肌病治疗中发挥作用。

https://cdn.ncbi.nlm.nih.gov/pmc/blobs/89d9/7687015/01584978f41c/JCMM-24-12355-g001.jpg

文献AI研究员

20分钟写一篇综述,助力文献阅读效率提升50倍。

立即体验

用中文搜PubMed

大模型驱动的PubMed中文搜索引擎

马上搜索

文档翻译

学术文献翻译模型,支持多种主流文档格式。

立即体验