Suppr超能文献

槐定碱通过激活 AMPK/mTORC1 介导的自噬改善心肌肥厚。

Sophoricoside ameliorates cardiac hypertrophy by activating AMPK/mTORC1-mediated autophagy.

机构信息

Medical Research Institute, Wuhan University, Wuhan 430072, China.

Medical Science Research Center, Zhongnan Hospital of Wuhan University, Wuhan 430071, China.

出版信息

Biosci Rep. 2020 Nov 27;40(11). doi: 10.1042/BSR20200661.

Abstract

AIM

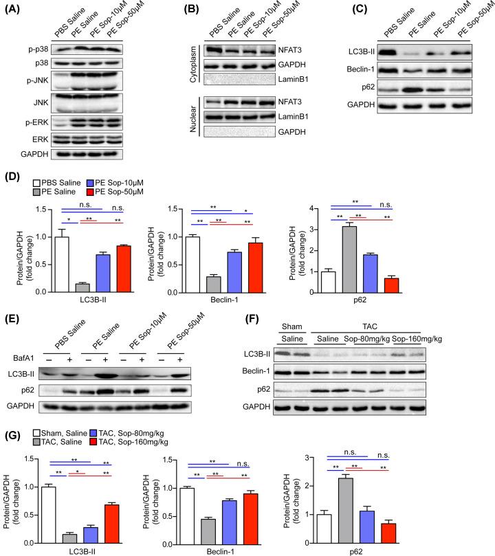
The study aims to evaluate protective effects of sophoricoside (Sop) on cardiac hypertrophy. Meanwhile, the potential and significance of Sop should be broadened and it should be considered as an attractive drug for the treatment of pathological cardiac hypertrophy and heart failure.

METHODS

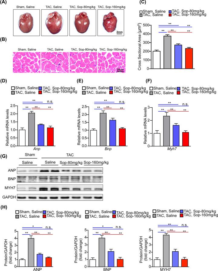
Using the phenylephrine (PE)-induced neonatal rat cardiomyocytes (NRCMs) enlargement model, the potent protection of Sop against cardiomyocytes enlargement was evaluated. The function of Sop was validated in mice received transverse aortic coarctation (TAC) or sham surgery. At 1 week after TAC surgery, mice were treated with Sop for the following 4 weeks, the hearts were harvested after echocardiography examination.

RESULTS

Our study revealed that Sop significantly mitigated TAC-induced heart dysfunction, cardiomyocyte hypertrophy and cardiac fibrosis. Mechanistically, Sop treatment induced a remarkable activation of AMPK/mTORC1-autophagy cascade following sustained hypertrophic stimulation. Importantly, the protective effect of Sop was largely abolished by the AMPKα inhibitor Compound C, suggesting an AMPK activation-dependent manner of Sop function on suppressing pathological cardiac hypertrophy.

CONCLUSION

Sop ameliorates cardiac hypertrophy by activating AMPK/mTORC1-mediated autophagy. Hence, Sop might be an attractive candidate for the treatment of pathological cardiac hypertrophy and heart failure.

摘要

目的

本研究旨在评估槐糖苷(Sop)对心肌肥大的保护作用。同时,应拓宽 Sop 的潜力和意义,并将其视为治疗病理性心肌肥大和心力衰竭的有吸引力的药物。

方法

使用苯肾上腺素(PE)诱导的新生大鼠心肌细胞(NRCMs)增大模型,评估 Sop 对心肌细胞增大的有效保护作用。在接受横主动脉缩窄(TAC)或假手术的小鼠中验证 Sop 的功能。在 TAC 手术后 1 周,用 Sop 治疗小鼠 4 周,在超声心动图检查后采集心脏。

结果

我们的研究表明,Sop 显著减轻了 TAC 诱导的心脏功能障碍、心肌细胞肥大和心脏纤维化。在机制上,Sop 处理在持续肥大刺激后显著诱导 AMPK/mTORC1-自噬级联反应的激活。重要的是,AMPKα抑制剂 Compound C 大大消除了 Sop 的保护作用,表明 Sop 通过激活 AMPK 抑制病理性心肌肥大的功能具有 AMPK 激活依赖性。

结论

Sop 通过激活 AMPK/mTORC1 介导的自噬来改善心肌肥大。因此,Sop 可能是治疗病理性心肌肥大和心力衰竭的有吸引力的候选药物。

https://cdn.ncbi.nlm.nih.gov/pmc/blobs/973a/7677750/13b41a86b5f1/bsr-40-bsr20200661-g1.jpg

文献AI研究员

20分钟写一篇综述,助力文献阅读效率提升50倍。

立即体验

用中文搜PubMed

大模型驱动的PubMed中文搜索引擎

马上搜索

文档翻译

学术文献翻译模型,支持多种主流文档格式。

立即体验