Suppr超能文献

一项多民族荟萃分析确定了与肌萎缩侧索硬化症相关的新基因,包括 ACSL5。

A multi-ethnic meta-analysis identifies novel genes, including ACSL5, associated with amyotrophic lateral sclerosis.

机构信息

Department of Neurology, Nagoya University Graduate School of Medicine, Nagoya, Aichi, Japan.

Tohoku Medical Megabank Organization, Tohoku University, Sendai, Miyagi, Japan.

出版信息

Commun Biol. 2020 Sep 23;3(1):526. doi: 10.1038/s42003-020-01251-2.

Abstract

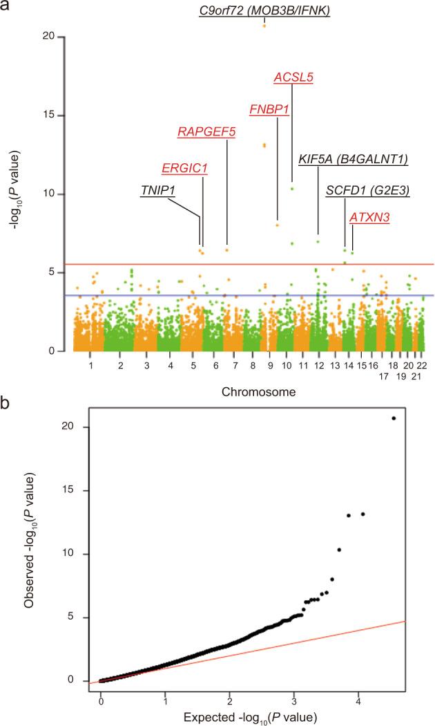
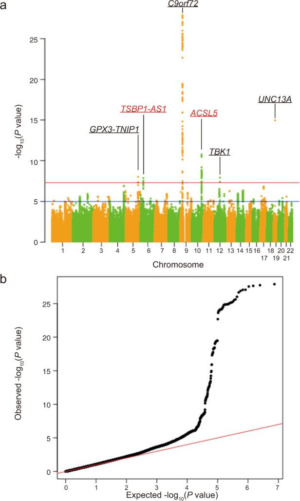
Amyotrophic lateral sclerosis (ALS) is a devastating progressive motor neuron disease that affects people of all ethnicities. Approximately 90% of ALS cases are sporadic and thought to have multifactorial pathogenesis. To understand the genetics of sporadic ALS, we conducted a genome-wide association study using 1,173 sporadic ALS cases and 8,925 controls in a Japanese population. A combined meta-analysis of our Japanese cohort with individuals of European ancestry revealed a significant association at the ACSL5 locus (top SNP p = 2.97 × 10). We validated the association with ACSL5 in a replication study with a Chinese population and an independent Japanese population (1941 ALS cases, 3821 controls; top SNP p = 1.82 × 10). In the combined meta-analysis, the intronic ACSL5 SNP rs3736947 showed the strongest association (p = 7.81 × 10). Using a gene-based analysis of the full multi-ethnic dataset, we uncovered additional genes significantly associated with ALS: ERGIC1, RAPGEF5, FNBP1, and ATXN3. These results advance our understanding of the genetic basis of sporadic ALS.

摘要

肌萎缩侧索硬化症(ALS)是一种毁灭性的进行性运动神经元疾病,影响所有种族的人群。大约 90%的 ALS 病例为散发性,其发病机制被认为具有多因素性。为了了解散发性 ALS 的遗传学基础,我们在日本人群中进行了一项全基因组关联研究,共纳入了 1173 例散发性 ALS 病例和 8925 例对照。我们对日本队列进行的合并荟萃分析与欧洲血统个体的分析结果显示,ACS5 基因座存在显著关联(最显著 SNP 的 p 值为 2.97×10)。我们在一个中国人群和一个独立的日本人群的验证研究中对 ACSL5 的相关性进行了验证(1941 例 ALS 病例,3821 例对照;最显著 SNP 的 p 值为 1.82×10)。在合并的荟萃分析中,内含子 ACSL5 SNP rs3736947 显示出最强的相关性(p 值为 7.81×10)。通过对全多民族数据集的基于基因的分析,我们发现了与 ALS 显著相关的其他基因:ERGIC1、RAPGEF5、FNBP1 和 ATXN3。这些结果提高了我们对散发性 ALS 遗传基础的理解。

https://cdn.ncbi.nlm.nih.gov/pmc/blobs/9ebf/7511394/7915ab9944a0/42003_2020_1251_Fig1_HTML.jpg

文献AI研究员

20分钟写一篇综述,助力文献阅读效率提升50倍。

立即体验

用中文搜PubMed

大模型驱动的PubMed中文搜索引擎

马上搜索

文档翻译

学术文献翻译模型,支持多种主流文档格式。

立即体验