Suppr超能文献

幽门螺杆菌感染诱导人胃上皮细胞和小鼠胃中的 STAT3 丝氨酸 727 磷酸化和自噬。

Helicobacter pylori infection induces STAT3 phosphorylation on Ser727 and autophagy in human gastric epithelial cells and mouse stomach.

机构信息

Tumor Microenvironment Global Core Research Center, College of Pharmacy, Seoul National University, 1 Gwanak-ro, Gwanak-gu, Seoul, 08826, South Korea.

Department of Chemistry, College of Convergence and Integrated Science, Kyonggi University, Suwon, Gyeonggi-do, 16227, South Korea.

出版信息

Sci Rep. 2020 Sep 24;10(1):15711. doi: 10.1038/s41598-020-72594-3.

Abstract

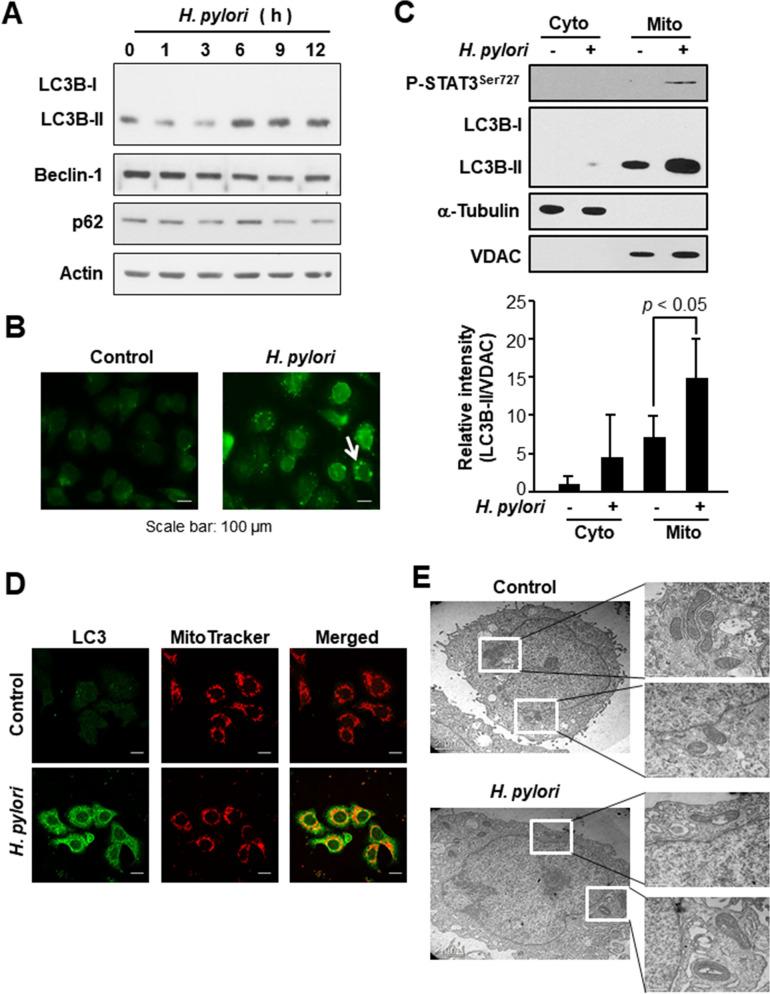
Helicobacter pylori (H. pylori) infection is considered as one of the principal risk factors of gastric cancer. Constitutive activation of the signal transducer and activator of transcription 3 (STAT3) plays an important role in inflammation-associated gastric carcinogenesis. In the canonical STAT3 pathway, phosphorylation of STAT3 on Tyr705 is a major event of STAT3 activation. However, recent studies have demonstrated that STAT3 phosphorylated on Ser727 has an independent function in mitochondria. In the present study, we found that human gastric epithelial AGS cells infected with H. pylori resulted in localization of STAT3 phosphorylated on Ser727 (P-STAT3), predominantly in the mitochondria. Notably, H. pylori-infected AGS cells exhibited the loss of mitochondrial integrity and increased expression of the microtubule-associated protein light chain 3 (LC3), the autophagosomal membrane-associated protein. Treatment of AGS cells with a mitophagy inducer, carbonyl cyanide 3-chlorophenylhydrazone (CCCP), resulted in accumulation of P-STAT3 in mitochondria. In addition, the elevated expression and mitochondrial localization of LC3 induced by H. pylori infection were attenuated in AGS cells harboring STAT3 mutation defective in Ser727 phosphorylation (S727A). We also observed that both P-STAT3 expression and LC3 accumulation were increased in the mitochondria of H. pylori-inoculated mouse stomach.

摘要

幽门螺杆菌(H. pylori)感染被认为是胃癌的主要危险因素之一。信号转导子和转录激活子 3(STAT3)的组成性激活在炎症相关的胃癌发生中起着重要作用。在经典的 STAT3 途径中,STAT3 上 Tyr705 的磷酸化是 STAT3 激活的主要事件。然而,最近的研究表明,STAT3 上 Ser727 的磷酸化在线粒体中有独立的功能。在本研究中,我们发现人胃上皮 AGS 细胞感染 H. pylori 后,STAT3 上 Ser727 磷酸化(P-STAT3)主要定位于线粒体。值得注意的是,H. pylori 感染的 AGS 细胞表现出线粒体完整性丧失和微管相关蛋白轻链 3(LC3)的表达增加,LC3 是自噬体膜相关蛋白。用线粒体自噬诱导剂羰基氰化物 3-氯苯腙(CCCP)处理 AGS 细胞,导致 P-STAT3 在线粒体中的积累。此外,AGS 细胞中 STAT3 突变(S727A)使 Ser727 磷酸化缺陷,从而降低了 H. pylori 感染诱导的 LC3 表达和线粒体定位。我们还观察到,在 H. pylori 接种的小鼠胃中,P-STAT3 表达和 LC3 积累均增加。

https://cdn.ncbi.nlm.nih.gov/pmc/blobs/059e/7519032/d5e0a6e9ee93/41598_2020_72594_Fig1_HTML.jpg

文献AI研究员

20分钟写一篇综述,助力文献阅读效率提升50倍。

立即体验

用中文搜PubMed

大模型驱动的PubMed中文搜索引擎

马上搜索

文档翻译

学术文献翻译模型,支持多种主流文档格式。

立即体验