Suppr超能文献

GRIM-19介导的线粒体STAT3诱导通过抑制纤维化和Th2/Th17细胞减轻系统性硬化症。

GRIM-19-mediated induction of mitochondrial STAT3 alleviates systemic sclerosis by inhibiting fibrosis and Th2/Th17 cells.

作者信息

Jeong Ha Yeon, Park Jin-Sil, Choi Jeong Won, Lee Kun Hee, Yang Seung Cheon, Kang Hye Yeon, Cho Sang Hee, Lee Seon-Yeong, Lee A Ram, Park Youngjae, Park Sung-Hwan, Cho Mi-La

机构信息

Lab of Translational ImmunoMedicine, Catholic Research Institute of Medical Science, College of Medicine, The Catholic University of Korea, Seoul, 06591, South Korea.

Department of Pathology, College of Medicine, The Catholic University of Korea, Seoul, 06591, South Korea.

出版信息

Exp Mol Med. 2024 Dec;56(12):2739-2746. doi: 10.1038/s12276-024-01366-0. Epub 2024 Dec 6.

Abstract

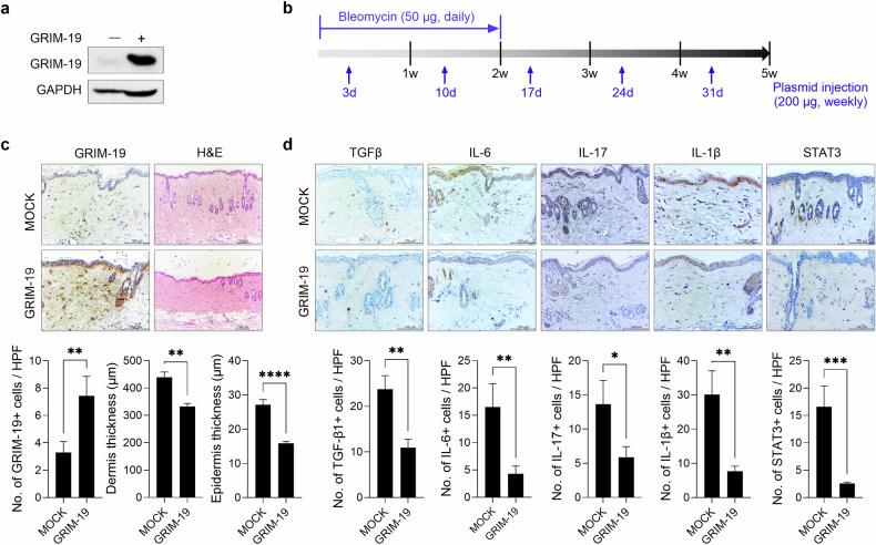
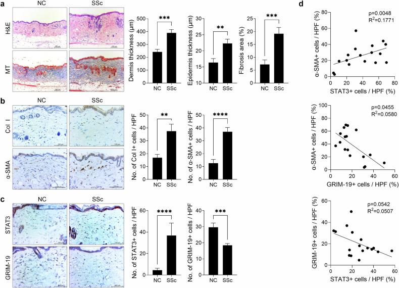
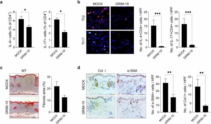
The gene associated with the retinoid-IFN-induced mortality-19 (GRIM-19) protein is a regulator of a cell death regulatory protein that inhibits STAT3, which is a critical transcription factor for interleukin (IL)-17-producing T (Th17) cells and a key integrator of extracellular matrix accumulation in systemic sclerosis (SSc). This protein is also a component of mitochondrial complex I, where it directly binds to STAT3 and recruits STAT3 to the mitochondria via the mitochondrial importer Tom20. In this study, the role of GRIM19 and its relationship with STAT3 in SSc development was investigated using a murine model of SSc. We observed a decrease in the level of GRIM-19 in the lesional skin of mice with bleomycin-induced SSc, which was negatively correlated with the level of STAT3. Overexpression of GRIM-19 reduced dermal thickness and fibrosis and the frequency of Th2 and Th17 cells in SSc mice. Mitophagic dysfunction promoted fibrosis in mice lacking PINK1, which is a mitophagy inducer. In an in vitro system, the overexpression of GRIM-19 increased the level of mitochondrial STAT3 (mitoSTAT3), induced mitophagy, and alleviated fibrosis progression. MitoSTAT3 overexpression hindered the development of bleomycin-induced SSc by reducing fibrosis. These results suggest that GRIM-19 is an effective therapeutic target for alleviating the development of SSc by increasing mitophagy.

摘要

与维甲酸-干扰素诱导的死亡蛋白19(GRIM-19)相关的基因是一种细胞死亡调节蛋白的调节剂,该细胞死亡调节蛋白可抑制STAT3,STAT3是产生白细胞介素(IL)-17的T(Th17)细胞的关键转录因子,也是系统性硬化症(SSc)中细胞外基质积累的关键整合因子。该蛋白也是线粒体复合体I的一个组成部分,在那里它直接与STAT3结合,并通过线粒体导入蛋白Tom20将STAT3招募到线粒体。在本研究中,使用SSc小鼠模型研究了GRIM19在SSc发展中的作用及其与STAT3的关系。我们观察到博来霉素诱导的SSc小鼠病变皮肤中GRIM-19水平降低,这与STAT3水平呈负相关。GRIM-19的过表达降低了SSc小鼠的真皮厚度和纤维化以及Th2和Th17细胞的频率。线粒体自噬功能障碍促进了缺乏PINK1(一种线粒体自噬诱导剂)的小鼠的纤维化。在体外系统中,GRIM-19的过表达增加了线粒体STAT3(mitoSTAT3)的水平,诱导了线粒体自噬,并减轻了纤维化进展。mitoSTAT3过表达通过减少纤维化阻碍了博来霉素诱导的SSc的发展。这些结果表明,GRIM-19是通过增加线粒体自噬来缓解SSc发展的有效治疗靶点。

https://cdn.ncbi.nlm.nih.gov/pmc/blobs/dfe5/11671530/d5f8475516a4/12276_2024_1366_Fig1_HTML.jpg

文献AI研究员

20分钟写一篇综述,助力文献阅读效率提升50倍。

立即体验

用中文搜PubMed

大模型驱动的PubMed中文搜索引擎

马上搜索

文档翻译

学术文献翻译模型,支持多种主流文档格式。

立即体验