Suppr超能文献

LINC02418通过与miR-34b-5p/BCL2轴相互作用抑制细胞凋亡,从而促进结肠癌进展。

LINC02418 promotes colon cancer progression by suppressing apoptosis via interaction with miR-34b-5p/BCL2 axis.

作者信息

Tian Jun, Cui Peng, Li Yifei, Yao Xuequan, Wu Xiaoyu, Wang Zhirong, Li Chunsheng

机构信息

Department of General Surgery, Zhangjiagang Traditional Chinese Medicine Hospital, Affiliated to Nanjing University of Chinese Medicine, Zhangjiagang, 215600 Jiangsu China.

Department of Gastrointestinal Surgery, Shanghai Pudong Hospital, Fudan University Pudong Medical Center, Shanghai, 201399 China.

出版信息

Cancer Cell Int. 2020 Sep 22;20:460. doi: 10.1186/s12935-020-01530-2. eCollection 2020.

Abstract

BACKGROUND

LncRNAs act as functional regulators in tumor progression through interacting with various signaling pathways in multiple types of cancer. However, the effect of LINC02418 on colorectal cancer (CRC) progression and the underling mechanisms remain unclear.

METHODS

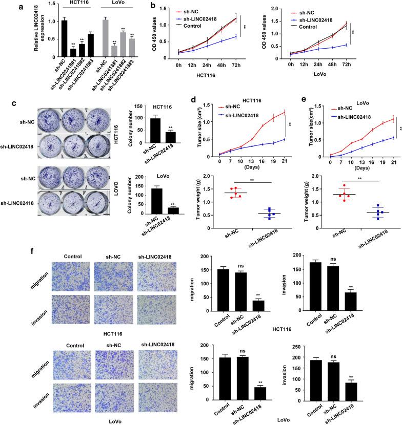
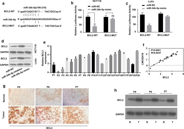
LncRNA expression profile in CRC tissues was investigated by the TCGA database. The expressional level of LINC02418 in CRC patients was determined by quantitative reverse transcription-polymerase chain reaction (qRT-PCR). Kaplan-Meier analyses was used to investigate the correlation between LINC02418 and overall survival (OS) of CRC patients. Cell proliferative, migratory and invasive abilities were detected by CCK-8 assays, colony formation assays and trans-well assays in HCT116 and LoVo cells which were stably transduced with sh-LINC02418 or sh-NC. The binding between LINC02418 and miR-34b-5p, and the interaction between miR-34b-5p and BCL2 were determined by dual-luciferase assays. Western blot experiments were conducted to further explore the effect of miR-34b-5p on BCL2 signaling pathway. Rescue experiments were performed to uncover the role of LINC02418/miR-34b-5p/BCL2 axis in CRC progression.

RESULTS

LINC02418 was upregulated in human colon cancer samples when compared with adjacent tissue, and its high expressional level correlated with poor prognosis of CRC patients. LINC02418 promoted cancer progression by enhancing tumor growth, cell mobility and invasiveness of colon cancer cells. Additionally, LINC02418 could physically bind to miR-34b-5p and subsequently affect BCL2 signaling pathway. Down-regulation of LINC02418 reduced cell proliferation, while transfection of miR-34b-5p inhibitor or BCL2 into LINC02418-silenced CRC cells significantly promoted CRC cells growth.

CONCLUSIONS

LINC02418 was upregulated in human CRC samples and could be used as the indicator for prediction of prognosis. LINC02418 acted as a tumor driver by negatively regulating cell apoptosis through LINC02418/miR-34b-5p/BCL2 axis in CRC.

摘要

背景

长链非编码RNA(lncRNAs)通过与多种癌症中的各种信号通路相互作用,在肿瘤进展中发挥功能调节作用。然而,LINC02418对结直肠癌(CRC)进展的影响及其潜在机制仍不清楚。

方法

通过TCGA数据库研究CRC组织中的lncRNA表达谱。采用定量逆转录-聚合酶链反应(qRT-PCR)测定CRC患者中LINC02418的表达水平。采用Kaplan-Meier分析研究LINC02418与CRC患者总生存期(OS)之间的相关性。在稳定转导了sh-LINC02418或sh-NC的HCT116和LoVo细胞中,通过CCK-8测定、集落形成测定和Transwell测定检测细胞增殖、迁移和侵袭能力。通过双荧光素酶测定确定LINC02418与miR-34b-5p之间的结合,以及miR-34b-5p与BCL2之间的相互作用。进行蛋白质免疫印迹实验以进一步探索miR-34b-5p对BCL2信号通路的影响。进行拯救实验以揭示LINC02418/miR-34b-5p/BCL2轴在CRC进展中的作用。

结果

与相邻组织相比,LINC02418在人结肠癌样本中上调,其高表达水平与CRC患者的不良预后相关。LINC02418通过增强结肠癌细胞的肿瘤生长、细胞迁移和侵袭促进癌症进展。此外,LINC02418可以与miR-34b-5p直接结合,进而影响BCL2信号通路。LINC02418的下调降低了细胞增殖,而将miR-34b-5p抑制剂或BCL2转染到LINC02418沉默的CRC细胞中可显著促进CRC细胞生长。

结论

LINC02418在人CRC样本中上调,可作为预后预测指标。在CRC中,LINC02418通过LINC02418/miR-34b-5p/BCL2轴负向调节细胞凋亡,从而发挥肿瘤驱动作用。

https://cdn.ncbi.nlm.nih.gov/pmc/blobs/d79b/7507712/2687e3fd3db1/12935_2020_1530_Fig1_HTML.jpg

文献AI研究员

20分钟写一篇综述,助力文献阅读效率提升50倍。

立即体验

用中文搜PubMed

大模型驱动的PubMed中文搜索引擎

马上搜索

文档翻译

学术文献翻译模型,支持多种主流文档格式。

立即体验