Suppr超能文献

地西他滨介导的表观遗传重编程增强了针对 CD123 的嵌合抗原受体 T 细胞的抗白血病疗效。

Decitabine-Mediated Epigenetic Reprograming Enhances Anti-leukemia Efficacy of CD123-Targeted Chimeric Antigen Receptor T-Cells.

机构信息

Department of Hematology, College of Medicine, The First Affiliated Hospital, Zhejiang University, Hangzhou, China.

Malignant Lymphoma Diagnosis and Therapy Center, College of Medicine, The First Affiliated Hospital, Zhejiang University, Hangzhou, China.

出版信息

Front Immunol. 2020 Aug 18;11:1787. doi: 10.3389/fimmu.2020.01787. eCollection 2020.

Abstract

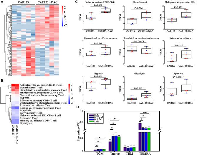
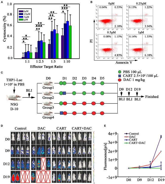
Chimeric antigen receptor (CAR) T cells represent a potentially curative therapy for patients with advanced hematological cancers; however, uncertainties surround the cell-intrinsic fitness as well as the exhaustion that restrict the capacity of CAR-T. Decitabine (DAC), a DNA demethylating agent, has been demonstrated to reverse exhaustion-associated DNA-methylation programs and to improve T cell responses against tumors. Here we show that DAC significantly enhances antileukemia functions of CD123 CAR-T cells and . Additionally, it inhibits the expression of DMNT3a and DNMT1. Using the Illumina Methylation EPIC BeadChip (850 K), we identified differentially methylated regions, most of which undergo hypomethylated changes. Transcriptomic profiling revealed that CD123 CAR-T cells treated with DAC were enriched in genes associated with naive, early memory T cells, as well as non-exhausted T cells. DAC treatment also results in upregulation of immune synapse-related genes. Finally, our data further suggest that DAC works through the regulation of cellular differentiation characterized by naive and memory phenotypes. Taken together, these findings demonstrate that DAC improves the anti-leukemia properties of CD123-directed CAR-T cells, and provides a basis for rational combinatorial CAR-T-based immunotherapy for patients with acute myeloid leukemia (AML).

摘要

嵌合抗原受体 (CAR) T 细胞代表了一种潜在的治疗晚期血液系统恶性肿瘤患者的方法;然而,细胞内在适应性以及限制 CAR-T 能力的衰竭等问题仍然存在不确定性。去甲基化药物地西他滨 (DAC) 已被证明可以逆转与衰竭相关的 DNA 甲基化程序,并提高 T 细胞对肿瘤的反应。在这里,我们表明 DAC 可显著增强 CD123 CAR-T 细胞的抗白血病功能,并且,它还抑制 DMNT3a 和 DNMT1 的表达。使用 Illumina Methylation EPIC BeadChip(850 K),我们鉴定了差异甲基化区域,其中大多数区域经历了低甲基化变化。转录组谱分析显示,用 DAC 处理的 CD123 CAR-T 细胞富含与幼稚、早期记忆 T 细胞以及非衰竭 T 细胞相关的基因。DAC 处理还导致与免疫突触相关的基因上调。最后,我们的数据还表明,DAC 通过调节以幼稚和记忆表型为特征的细胞分化来发挥作用。总之,这些发现表明 DAC 可改善 CD123 定向 CAR-T 细胞的抗白血病特性,并为基于 CAR-T 的免疫疗法治疗急性髓系白血病(AML)患者提供了依据。

https://cdn.ncbi.nlm.nih.gov/pmc/blobs/2155/7461863/3dd9896222b8/fimmu-11-01787-g0001.jpg

文献AI研究员

20分钟写一篇综述,助力文献阅读效率提升50倍。

立即体验

用中文搜PubMed

大模型驱动的PubMed中文搜索引擎

马上搜索

文档翻译

学术文献翻译模型,支持多种主流文档格式。

立即体验