Suppr超能文献

选择性组蛋白去乙酰化酶6抑制剂可恢复斑马鱼和视网膜失明小鼠模型中视锥光感受器的视觉或外段形态。

Selective Histone Deacetylase 6 Inhibitors Restore Cone Photoreceptor Vision or Outer Segment Morphology in Zebrafish and Mouse Models of Retinal Blindness.

作者信息

Sundaramurthi Husvinee, Roche Sarah L, Grice Guinevere L, Moran Ailis, Dillion Eugene T, Campiani Giuseppe, Nathan James A, Kennedy Breandán N

机构信息

UCD Conway Institute, University College Dublin, Dublin, Ireland.

UCD School of Biomolecular and Biomedical Science, University College Dublin, Dublin, Ireland.

出版信息

Front Cell Dev Biol. 2020 Aug 26;8:689. doi: 10.3389/fcell.2020.00689. eCollection 2020.

Abstract

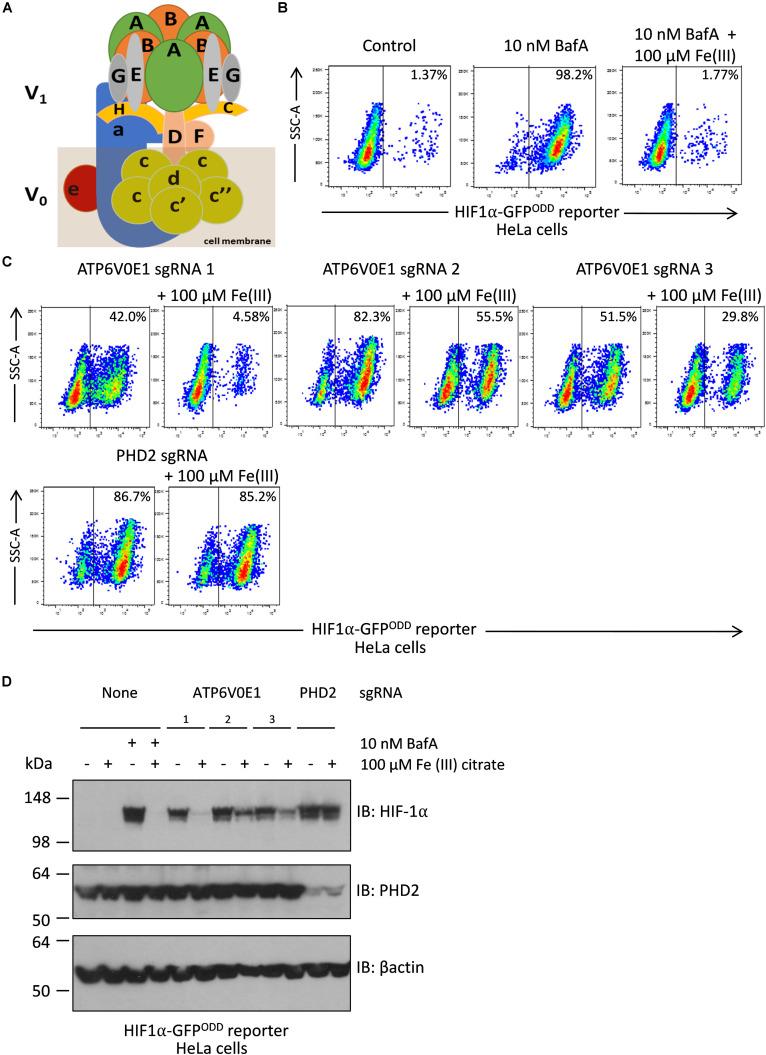
Blindness arising from retinal or macular degeneration results in significant social, health and economic burden. While approved treatments exist for neovascular (') age-related macular degeneration, new therapeutic targets/interventions are needed for the more prevalent atrophic (') form of age-related macular degeneration. Similarly, in inherited retinal diseases, most patients have no access to an effective treatment. Although macular and retinal degenerations are genetically and clinically distinct, common pathological hallmarks can include photoreceptor degeneration, retinal pigment epithelium atrophy, oxidative stress, hypoxia and defective autophagy. Here, we evaluated the potential of selective histone deacetylase 6 inhibitors to preserve retinal morphology or restore vision in zebrafish and mouse models. Histone deacetylase 6 inhibitor, tubastatin A-treated zebrafish show marked improvement in photoreceptor outer segment area (44.7%, p = 0.027) and significant improvement in vision (8-fold, ≤ 0.0001). Tubastatin A-treated retinal explants show a significantly ( = 0.016) increased number of outer-segment labeled cone photoreceptors. , ATP6V0E1 regulated HIF-1α activity, but significant regulation of HIF-1α by histone deacetylase 6 inhibition in the retina was not detected. Proteomic profiling identified ubiquitin-proteasome, phototransduction, metabolism and phagosome as pathways, whose altered expression correlated with histone deacetylase 6 inhibitor mediated restoration of vision.

摘要

视网膜或黄斑变性导致的失明会带来巨大的社会、健康和经济负担。虽然针对新生血管性年龄相关性黄斑变性已有获批的治疗方法,但对于更常见的萎缩性年龄相关性黄斑变性,仍需要新的治疗靶点/干预措施。同样,在遗传性视网膜疾病中,大多数患者无法获得有效的治疗。尽管黄斑和视网膜变性在遗传和临床方面存在差异,但其共同的病理特征可包括光感受器变性、视网膜色素上皮萎缩、氧化应激、缺氧和自噬缺陷。在此,我们评估了选择性组蛋白去乙酰化酶6抑制剂在斑马鱼和小鼠模型中保护视网膜形态或恢复视力的潜力。组蛋白去乙酰化酶6抑制剂tubastatin A处理的斑马鱼光感受器外段面积显著改善(44.7%,p = 0.027),视力显著提高(8倍,p≤0.0001)。Tubastatin A处理的视网膜外植体中,外段标记的视锥光感受器数量显著增加(p = 0.016)。ATP6V0E1调节HIF-1α活性,但未检测到组蛋白去乙酰化酶6抑制对视网膜中HIF-1α的显著调节。蛋白质组学分析确定泛素-蛋白酶体、光转导、代谢和吞噬体为相关通路,其表达改变与组蛋白去乙酰化酶6抑制剂介导的视力恢复相关。

https://cdn.ncbi.nlm.nih.gov/pmc/blobs/9828/7479070/d23c8b6590b5/fcell-08-00689-g001.jpg

文献AI研究员

20分钟写一篇综述,助力文献阅读效率提升50倍。

立即体验

用中文搜PubMed

大模型驱动的PubMed中文搜索引擎

马上搜索

文档翻译

学术文献翻译模型,支持多种主流文档格式。

立即体验