Suppr超能文献

腹腔镜袖状胃切除术改善肥胖女性的不可控进食行为与脑-肠-微生物轴的改变有关。

Improvement in Uncontrolled Eating Behavior after Laparoscopic Sleeve Gastrectomy Is Associated with Alterations in the Brain-Gut-Microbiome Axis in Obese Women.

机构信息

The Vatche and Tamar Manoukian Division of Digestive Diseases, Department of Medicine, David Geffen School of Medicine at UCLA, Los Angeles, CA 90095, USA.

UCLA Microbiome Center, David Geffen School of Medicine at UCLA, Los Angeles, CA 90095, USA.

出版信息

Nutrients. 2020 Sep 24;12(10):2924. doi: 10.3390/nu12102924.

Abstract

BACKGROUND

Bariatric surgery is proven to change eating behavior and cause sustained weight loss, yet the exact mechanisms underlying these changes are not clearly understood. We explore this in a novel way by examining how bariatric surgery affects the brain-gut-microbiome (BGM) axis.

METHODS

Patient demographics, serum, stool, eating behavior questionnaires, and brain magnetic resonance imaging (MRI) were collected before and 6 months after laparoscopic sleeve gastrectomy (LSG). Differences in eating behavior and brain morphology and resting-state functional connectivity in core reward regions were correlated with serum metabolite and 16S microbiome data.

RESULTS

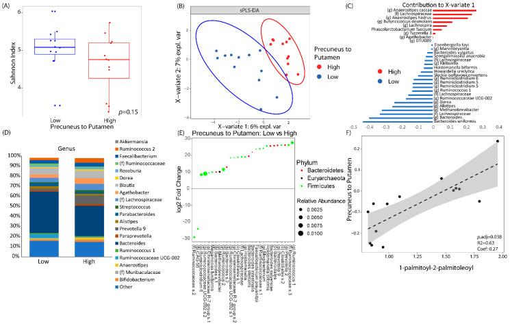
LSG resulted in significant weight loss and improvement in maladaptive eating behaviors as measured by the Yale Food Addiction Scale (YFAS). Brain imaging showed a significant increase in brain volume of the putamen (.adj < 0.05) and amygdala (.adj < 0.05) after surgery. Resting-state connectivity between the precuneus and the putamen was significantly reduced after LSG (.adj = 0.046). This change was associated with YFAS symptom count. , , and were associated with reduced connectivity between these areas. Metabolomic profiles showed a positive correlation between this brain connection and a phosphatidylcholine metabolite.

CONCLUSION

Bariatric surgery modulates brain networks that affect eating behavior, potentially through effects on the gut microbiota and its metabolites.

摘要

背景

减重手术已被证实可改变饮食行为并持续减轻体重,但这些变化的确切机制尚不清楚。我们通过研究减重手术如何影响脑-肠-微生物组(BGM)轴来探索这一问题。

方法

在腹腔镜袖状胃切除术(LSG)前后收集患者人口统计学资料、血清、粪便、饮食行为问卷和脑磁共振成像(MRI)。将核心奖励区域的脑形态和静息状态功能连接的变化与血清代谢物和 16S 微生物组数据进行相关性分析。

结果

LSG 导致体重显著减轻和不良饮食行为的改善,这一点通过耶鲁食物成瘾量表(YFAS)得到了证实。脑成像显示术后壳核(.adj < 0.05)和杏仁核(.adj < 0.05)的脑体积显著增加。LSG 后,顶下小叶和壳核之间的静息状态连接显著减少(.adj = 0.046)。这种变化与 YFAS 症状计数有关。、、和与这些区域之间连接的减少有关。代谢组学图谱显示,这种脑连接与一种磷酯酰胆碱代谢物呈正相关。

结论

减重手术调节了影响饮食行为的脑网络,其作用途径可能是通过对肠道微生物群及其代谢物的影响。

https://cdn.ncbi.nlm.nih.gov/pmc/blobs/f617/7599899/dbc1996a22b1/nutrients-12-02924-g001.jpg

文献AI研究员

20分钟写一篇综述,助力文献阅读效率提升50倍。

立即体验

用中文搜PubMed

大模型驱动的PubMed中文搜索引擎

马上搜索

文档翻译

学术文献翻译模型,支持多种主流文档格式。

立即体验