Suppr超能文献

西瓜果肉颜色基因(PPR)家族的全基因组分析及 PPR 衍生标记

A Genome-Wide Analysis of the (PPR) Gene Family and PPR-Derived Markers for Flesh Color in Watermelon ().

机构信息

Department of Horticulture, Chungnam National University, Daejeon 34134, Korea.

Department of Smart Agriculture Systems, Chungnam National University, Daejeon 34134, Korea.

出版信息

Genes (Basel). 2020 Sep 24;11(10):1125. doi: 10.3390/genes11101125.

Abstract

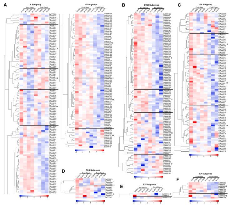
Watermelon () is an economically important fruit crop grown for consumption of its large edible fruit flesh. (PPR) encoding genes, one of the large gene families in plants, are important RNA-binding proteins involved in the regulation of plant growth and development by influencing the expression of organellar mRNA transcripts. However, systematic information regarding the PPR gene family in watermelon remains largely unknown. In this comprehensive study, we identified and characterized a total of 422 PPR () genes in the watermelon genome. Most were intronless and were mapped across 12 chromosomes. Phylogenetic analysis showed that proteins could be divided into P and PLS subfamilies. Gene duplication analysis suggested that 11 pairs of segmentally duplicated genes existed. In-silico expression pattern analysis demonstrated that may participate in the regulation of fruit development and ripening processes. Genotyping of 70 lines using 4 single nucleotide polymorphisms (SNPs) from 4 resulted in match rates of over 0.87 for each validated SNPs in correlation with the unique phenotypes of flesh color, and could be used in differentiating red, yellow, or orange watermelons in breeding programs. Our results provide significant insights for a comprehensive understanding of genes and recommend further studies on their roles in watermelon fruit growth and ripening, which could be utilized for cultivar development of watermelon.

摘要

西瓜()是一种经济上重要的水果作物,因其可食用的大果肉而被广泛种植。(PPR)编码基因是植物中一个大型基因家族,是重要的 RNA 结合蛋白,通过影响细胞器 mRNA 转录本的表达,参与植物生长和发育的调控。然而,关于西瓜中 PPR 基因家族的系统信息在很大程度上仍然未知。在这项全面的研究中,我们在西瓜基因组中总共鉴定和表征了 422 个 PPR()基因。大多数基因是无内含子的,并映射到 12 条染色体上。系统发育分析表明,蛋白可以分为 P 和 PLS 亚家族。基因复制分析表明存在 11 对片段重复基因。计算机表达模式分析表明,可能参与果实发育和成熟过程的调控。使用来自 4 个基因的 4 个单核苷酸多态性(SNP)对 70 个品系进行基因分型,每个验证 SNP 的匹配率均超过 0.87,与果肉颜色的独特表型相关,可用于区分红、黄或橙色西瓜在育种计划中。我们的研究结果为全面了解基因提供了重要的见解,并建议进一步研究其在西瓜果实生长和成熟过程中的作用,这可用于西瓜品种的开发。

https://cdn.ncbi.nlm.nih.gov/pmc/blobs/11f6/7650700/d177988e5d09/genes-11-01125-g001.jpg

文献AI研究员

20分钟写一篇综述,助力文献阅读效率提升50倍。

立即体验

用中文搜PubMed

大模型驱动的PubMed中文搜索引擎

马上搜索

文档翻译

学术文献翻译模型,支持多种主流文档格式。

立即体验