Suppr超能文献

五肽重复(PPR)基因家族的特征及其在渗透胁迫响应中的作用。

Characterization of the Pentatricopeptide Repeat (PPR) Gene Family and Its Role in Osmotic Stress Response.

机构信息

State Key Laboratory of Tree Genetics and Breeding, Co-Innovation Center for Sustainable Forestry in Southern China, Nanjing Forestry University, Nanjing 210037, China.

Key Laboratory of Forest Genetics and Biotechnology, Ministry of Education, Nanjing Forestry University, Nanjing 210037, China.

出版信息

Genes (Basel). 2023 May 23;14(6):1125. doi: 10.3390/genes14061125.

Abstract

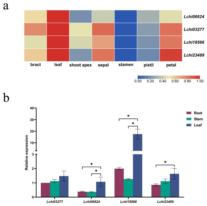
The () superfamily is a large gene family in plants that regulates organelle RNA metabolism, which is important for plant growth and development. However, a genome-wide analysis of the gene family and its response to abiotic stress has not been reported for the relict woody plant . In this paper, we identified 650 genes from the genome. A phylogenetic analysis showed that the genes could roughly be divided into the P and PLS subfamilies. We found that 598 genes were widely distributed across 19 chromosomes. An intraspecies synteny analysis indicated that duplicated genes from segmental duplication contributed to the expansion of the gene family in the genome. In addition, we verified the relative expression of , , , and in the roots, stems, and leaves and found that all four genes had the highest expression in the leaves. By simulating a drought treatment and quantitative reverse transcription PCR (qRT-PCR) analysis, we confirmed the drought-responsive transcriptional changes in four genes, two of which responded to drought stress independent of endogenous ABA biosynthesis. Thus, our study provides a comprehensive analysis of the gene family. It contributes to research into their roles in this valuable tree species' growth, development, and stress resistance.

摘要

()超家族是植物中一个大型的基因家族,调节细胞器 RNA 代谢,这对植物的生长和发育很重要。然而,对于遗孓木本植物 ,还没有关于该基因家族的全基因组分析及其对非生物胁迫的响应。在本文中,我们从 基因组中鉴定出 650 个基因。系统发育分析表明, 基因大致可以分为 P 和 PLS 两个亚家族。我们发现 598 个基因广泛分布在 19 条染色体上。种内同线性分析表明,来自片段复制的重复基因促进了 基因家族在 基因组中的扩张。此外,我们验证了 在根、茎和叶中的相对表达,发现这四个基因在叶中表达最高。通过模拟干旱处理和定量逆转录聚合酶链反应(qRT-PCR)分析,我们证实了四个 基因的干旱诱导转录变化,其中两个基因对干旱胁迫的响应独立于内源性 ABA 生物合成。因此,我们的研究提供了对 基因家族的全面分析。这有助于研究它们在这种有价值的树种生长、发育和抗逆性中的作用。

https://cdn.ncbi.nlm.nih.gov/pmc/blobs/e653/10297974/b552ddf52915/genes-14-01125-g001.jpg

文献AI研究员

20分钟写一篇综述,助力文献阅读效率提升50倍。

立即体验

用中文搜PubMed

大模型驱动的PubMed中文搜索引擎

马上搜索

文档翻译

学术文献翻译模型,支持多种主流文档格式。

立即体验