Suppr超能文献

COVID-19 患者上调 Toll 样受体 4 介导的炎症信号,模拟细菌性败血症。

COVID-19 Patients Upregulate Toll-like Receptor 4-mediated Inflammatory Signaling That Mimics Bacterial Sepsis.

机构信息

Division of Infectious Diseases, Department of Internal Medicine, Chungnam National University School of Medicine, Daejeon, Korea.

School of Biological Sciences and Technology, Chonnam National University, Gwangju, Korea.

出版信息

J Korean Med Sci. 2020 Sep 28;35(38):e343. doi: 10.3346/jkms.2020.35.e343.

Abstract

BACKGROUND

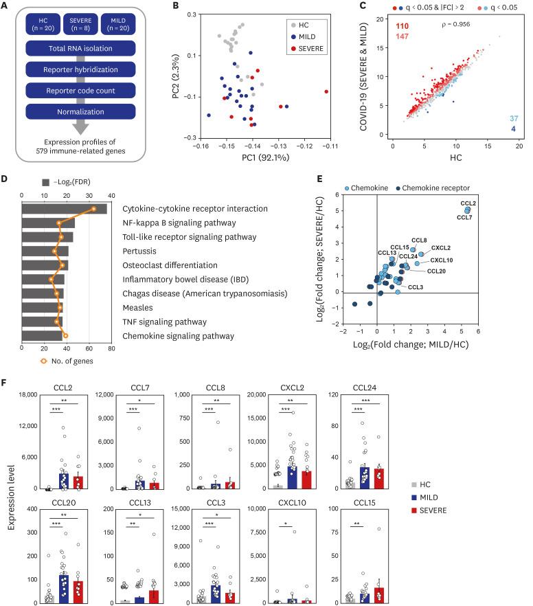
Observational studies of the ongoing coronavirus disease 2019 (COVID-19) outbreak suggest that a 'cytokine storm' is involved in the pathogenesis of severe illness. However, the molecular mechanisms underlying the altered pathological inflammation in COVID-19 are largely unknown. We report here that toll-like receptor (TLR) 4-mediated inflammatory signaling molecules are upregulated in peripheral blood mononuclear cells (PBMCs) from COVID-19 patients, compared with healthy controls (HC).

METHODS

A total of 48 subjects including 28 COVID-19 patients (8 severe/critical vs. 20 mild/moderate cases) admitted to Chungnam National University Hospital, and age/sex-matched 20 HC were enrolled in this study. PBMCs from the subjects were processed for nCounter Human Immunology gene expression assay to analyze the immune related transcriptome profiles. Recombinant proteins of severe acute respiratory syndrome coronavirus-2 (SARS-CoV-2) were used to stimulate the PBMCs and monocyte-derived macrophages, and real-time polymerase chain reaction was performed to quantify the mRNA expressions of the pro-inflammatory cytokines/chemokines.

RESULTS

Among the most highly increased inflammatory mediators in severe/critically ill patients, S100A9, an alarmin and TLR4 ligand, was found as a noteworthy biomarker, because it inversely correlated with the serum albumin levels. We also observed that recombinant S2 and nucleocapsid proteins of SARS-CoV-2 significantly increased pro-inflammatory cytokines/chemokines and S100A9 in human primary PBMCs.

CONCLUSION

These data support a link between TLR4 signaling and pathological inflammation during COVID-19 and contribute to develop therapeutic approaches through targeting TLR4-mediated inflammation.

摘要

背景

对正在发生的 2019 年冠状病毒病(COVID-19)爆发的观察性研究表明,“细胞因子风暴”与严重疾病的发病机制有关。然而,COVID-19 中改变的病理性炎症的分子机制在很大程度上尚不清楚。我们在此报告,与健康对照(HC)相比,COVID-19 患者外周血单核细胞(PBMC)中 Toll 样受体(TLR)4 介导的炎症信号分子上调。

方法

共纳入 48 名受试者,包括 28 名 COVID-19 患者(8 例重症/危重症与 20 例轻症/中症)和年龄/性别匹配的 20 名 HC。对受试者的 PBMC 进行 nCounter 人类免疫学基因表达分析,以分析免疫相关转录组谱。使用严重急性呼吸综合征冠状病毒-2(SARS-CoV-2)的重组蛋白刺激 PBMC 和单核细胞衍生的巨噬细胞,并进行实时聚合酶链反应以定量促炎细胞因子/趋化因子的 mRNA 表达。

结果

在重症/危重症患者中,S100A9(警报素和 TLR4 配体)等炎症介质表达显著上调,它作为一种有意义的生物标志物,因为它与血清白蛋白水平呈负相关。我们还观察到,SARS-CoV-2 的重组 S2 和核衣壳蛋白显著增加了人原代 PBMC 中的促炎细胞因子/趋化因子和 S100A9。

结论

这些数据支持 TLR4 信号与 COVID-19 期间的病理性炎症之间存在联系,并有助于通过靶向 TLR4 介导的炎症来开发治疗方法。

https://cdn.ncbi.nlm.nih.gov/pmc/blobs/4e7d/7521960/29cc9d8040b8/jkms-35-e343-g001.jpg

文献AI研究员

20分钟写一篇综述,助力文献阅读效率提升50倍。

立即体验

用中文搜PubMed

大模型驱动的PubMed中文搜索引擎

马上搜索

文档翻译

学术文献翻译模型,支持多种主流文档格式。

立即体验