Suppr超能文献

剪接因子 SF3B1 通过调节 KSR2 RNA 的成熟促进子宫内膜癌的进展。

Splicing factor SF3B1 promotes endometrial cancer progression via regulating KSR2 RNA maturation.

机构信息

Department of Obstetrics and Gynecology, Center for Reproductive Health Sciences, Washington University School of Medicine, St. Louis, MO, 63110, USA.

Division of Oncology, Department of Medicine, Washington University School of Medicine, St. Louis, MO, 63110, USA.

出版信息

Cell Death Dis. 2020 Oct 10;11(10):842. doi: 10.1038/s41419-020-03055-y.

Abstract

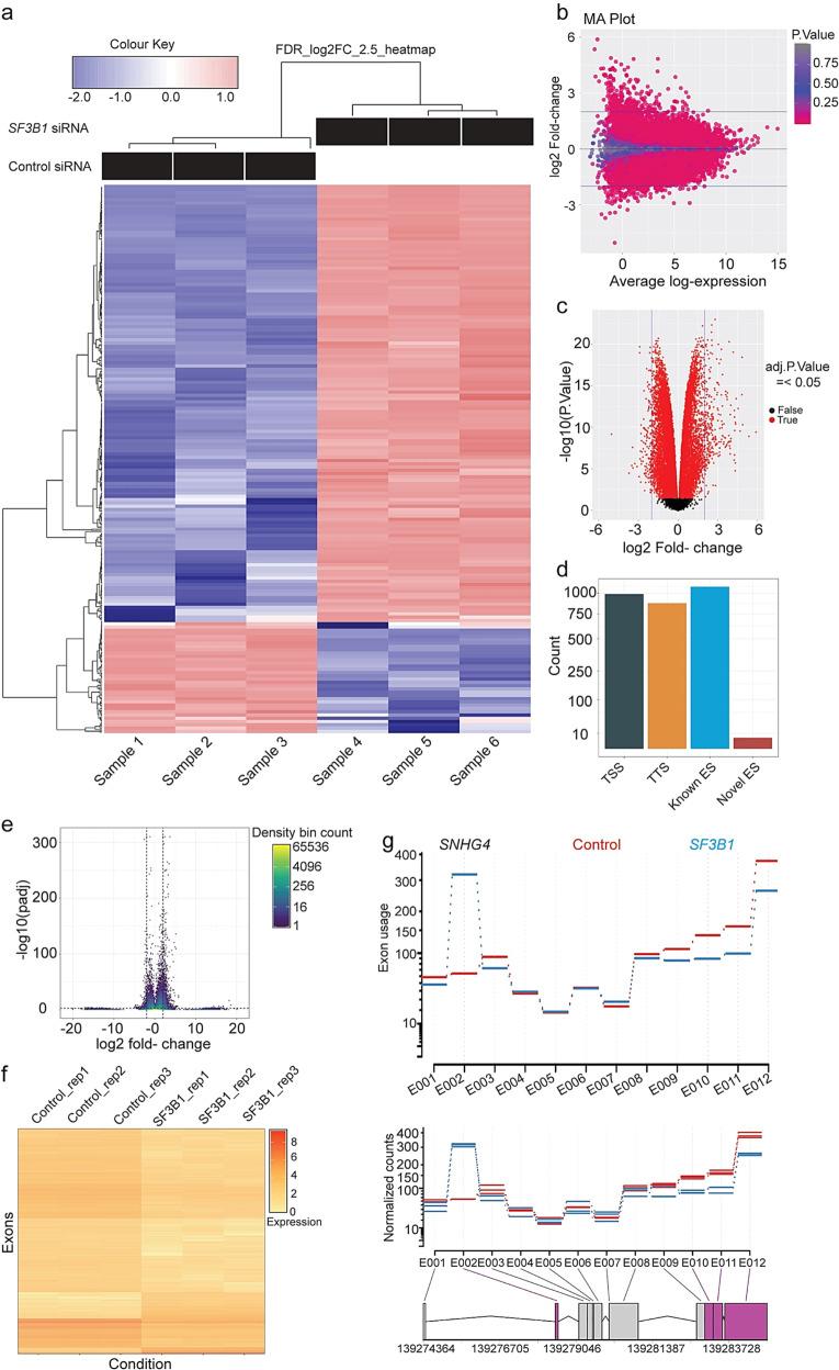
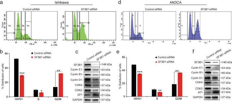
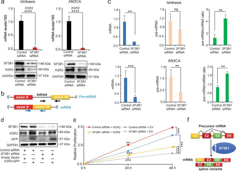
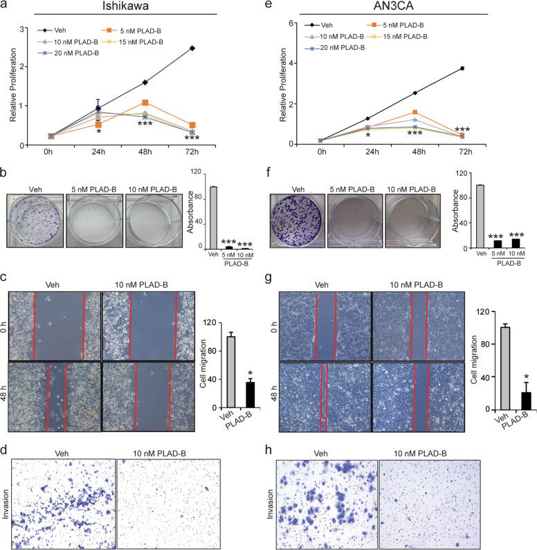
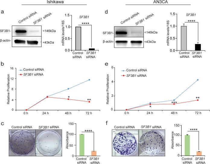
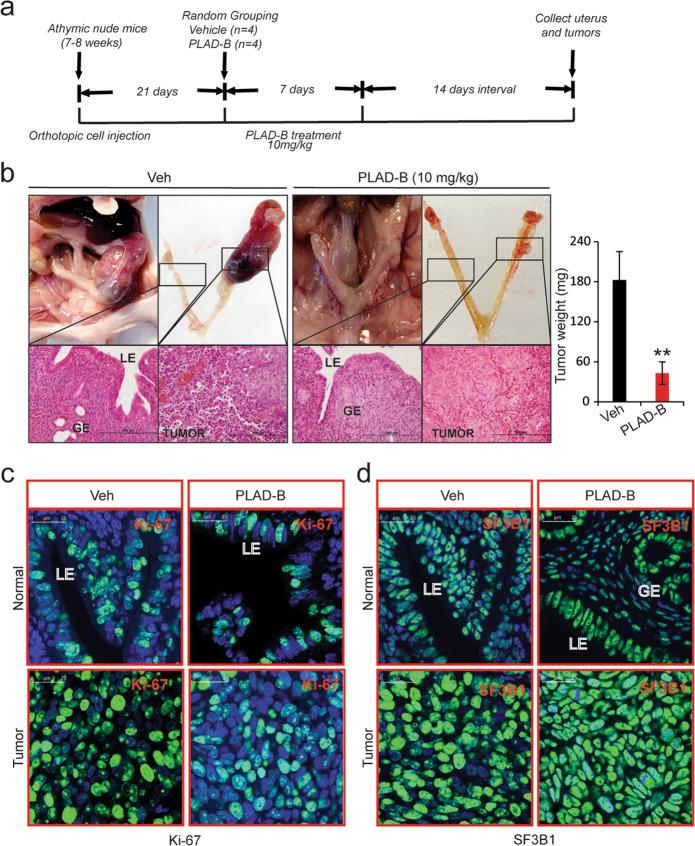
Although endometrial cancer is the most common cancer of the female reproductive tract, we have little understanding of what controls endometrial cancer beyond the transcriptional effects of steroid hormones such as estrogen. As a result, we have limited therapeutic options for the ~62,000 women diagnosed with endometrial cancer each year in the United States. Here, in an attempt to identify new prognostic and therapeutic targets, we focused on a new area for this cancer-alternative mRNA splicing-and investigated whether splicing factor, SF3B1, plays an important role in endometrial cancer pathogenesis. Using a tissue microarray, we found that human endometrial tumors expressed more SF3B1 protein than non-cancerous tissues. Furthermore, SF3B1 knockdown reduced in vitro proliferation, migration, and invasion of the endometrial cancer cell lines Ishikawa and AN3CA. Similarly, the SF3B1 inhibitor, Pladienolide-B (PLAD-B), reduced the Ishikawa and AN3CA cell proliferation and invasion in vitro. Moreover, PLAD-B reduced tumor growth in an orthotopic endometrial cancer mouse model. Using RNA-Seq approach, we identified ~2000 differentially expressed genes (DEGs) with SF3B1 knockdown in endometrial cancer cells. Additionally, alternative splicing (AS) events analysis revealed that SF3B1 depletion led to alteration in multiple categories of AS events including alternative exon skipping (ES), transcript start site usage (TSS), and transcript termination site (TTS) usage. Subsequently, bioinformatics analysis showed KSR2 as a potential candidate for SF3B1-mediated functions in endometrial cancer. Specifically, loss of SF3B1 led to decrease in KSR2 expression, owing to reduced maturation of KSR2 pre-mRNA to a mature RNA. Importantly, we found rescuing the KSR2 expression with SF3B1 knockdown partially restored the cell growth of endometrial cancer cells. Taken together, our data suggest that SF3B1 plays a crucial oncogenic role in the tumorigenesis of endometrial cancer and hence may support the development of SF3B1 inhibitors to treat this disease.

摘要

虽然子宫内膜癌是女性生殖道最常见的癌症,但除了雌激素等类固醇激素的转录效应外,我们对其发病机制知之甚少。因此,我们在美国每年诊断出的约 62000 名子宫内膜癌患者的治疗选择非常有限。在这里,我们试图确定新的预后和治疗靶点,将注意力集中在这个癌症的一个新领域——选择性剪接,并研究剪接因子 SF3B1 是否在子宫内膜癌发病机制中发挥重要作用。我们使用组织微阵列发现,人类子宫内膜肿瘤表达的 SF3B1 蛋白多于非癌组织。此外,SF3B1 敲低降低了子宫内膜癌细胞系 Ishikawa 和 AN3CA 的体外增殖、迁移和侵袭能力。同样,SF3B1 抑制剂 Pladienolide-B (PLAD-B) 降低了 Ishikawa 和 AN3CA 细胞在体外的增殖和侵袭能力。此外,PLAD-B 降低了子宫内膜癌小鼠模型中的肿瘤生长。我们使用 RNA-Seq 方法鉴定了 SF3B1 敲低后子宫内膜癌细胞中约 2000 个差异表达基因 (DEGs)。此外,选择性剪接 (AS) 事件分析表明,SF3B1 耗竭导致多种 AS 事件类别发生改变,包括选择性外显子跳跃 (ES)、转录起始位点使用 (TSS) 和转录终止位点 (TTS) 使用。随后,生物信息学分析表明 KSR2 是 SF3B1 介导的子宫内膜癌功能的潜在候选者。具体来说,SF3B1 的缺失导致 KSR2 表达减少,这是由于 KSR2 前体 RNA 向成熟 RNA 的成熟减少所致。重要的是,我们发现 SF3B1 敲低时通过恢复 KSR2 表达可部分恢复子宫内膜癌细胞的生长。综上所述,我们的数据表明,SF3B1 在子宫内膜癌的肿瘤发生中发挥着关键的致癌作用,因此可能支持开发 SF3B1 抑制剂来治疗这种疾病。

https://cdn.ncbi.nlm.nih.gov/pmc/blobs/9421/7548007/640798f6a774/41419_2020_3055_Fig1_HTML.jpg

文献AI研究员

20分钟写一篇综述,助力文献阅读效率提升50倍。

立即体验

用中文搜PubMed

大模型驱动的PubMed中文搜索引擎

马上搜索

文档翻译

学术文献翻译模型,支持多种主流文档格式。

立即体验