Suppr超能文献

将LRP6与抗CD19嵌合抗原受体T细胞共表达以提高对B细胞急性淋巴细胞白血病的治疗效果。

Co-expressing LRP6 With Anti-CD19 CAR-T Cells for Improved Therapeutic Effect Against B-ALL.

作者信息

He Ping, Tan Zhongqiu, Wei Zhongheng, Wan Cheng-Liang, Yang Shan-Shan

机构信息

School of Laboratory Medicine, Youjiang Medical University for Nationalities, Guangxi, China.

Department of Oncology, Affiliated Hospital of Youjiang Medical University for Nationalities, Guangxi, China.

出版信息

Front Oncol. 2020 Sep 15;10:1346. doi: 10.3389/fonc.2020.01346. eCollection 2020.

Abstract

BACKGROUND

Cellular immunotherapies, such as chimeric antigen receptor modified-T cell (CAR-T) therapy, offers excellent potential for tumor treatment. The memory phenotype of CAR-T has been correlated positively with a therapeutic effect on and prognosis of cancer.

METHOD

The proliferation rates of novel CAR-T was determined by cell counting. The phenotypes of CAR-T cells were then detected by flow cytometry. The cell cytotoxicity against tumor cells was investigated by lactate dehydrogenase assay and luciferase assay. The cytokines secreted during these assays were determined by the cytometric bead array assay. The antitumor ability was evaluated in NOG mice.

RESULTS

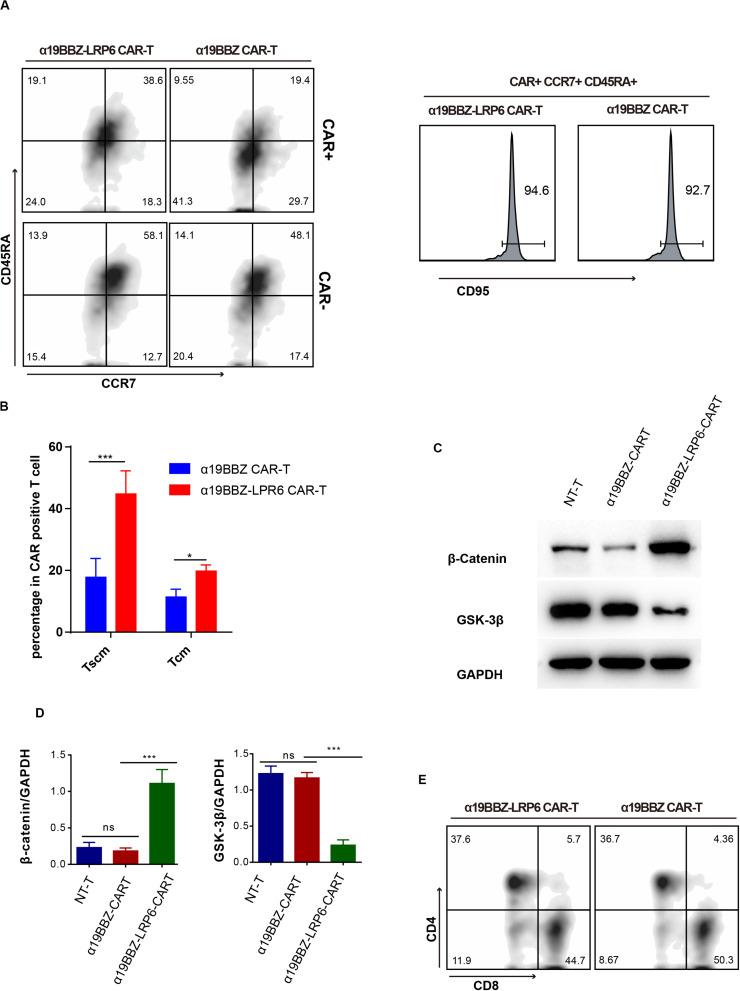
Co-expression of an LRP6 full-length protein with anti-CD19 CAR significantly improved the memory phenotype of CAR-positive T-cells by enhancing the wnt signaling pathway. As compared with anti-CD19 CAR-T, anti-CD19 CAR-T-LRP6 exhibited more robust cytotoxicity against tumor cells and , albeit fewer cytokines were released . Moreover, the longer survival rate and robust expansion of anti-CD19 CAR-T-LRP6 cells were found to be effective in inhibiting cancer recurrence.

CONCLUSIONS

CAR co-expressed with LRP6 could sustain the memory phenotype that enabled permanent relief and may further assist in the development of potent and durable T-cell therapeutics.

摘要

背景

细胞免疫疗法,如嵌合抗原受体修饰的T细胞(CAR-T)疗法,在肿瘤治疗方面具有巨大潜力。CAR-T的记忆表型与癌症的治疗效果和预后呈正相关。

方法

通过细胞计数确定新型CAR-T的增殖率。然后用流式细胞术检测CAR-T细胞的表型。通过乳酸脱氢酶测定法和荧光素酶测定法研究CAR-T细胞对肿瘤细胞的细胞毒性。在这些测定过程中分泌的细胞因子通过细胞计数珠阵列测定法来确定。在NOG小鼠中评估其抗肿瘤能力。

结果

LRP6全长蛋白与抗CD19 CAR共表达通过增强Wnt信号通路显著改善了CAR阳性T细胞的记忆表型。与抗CD19 CAR-T相比,抗CD19 CAR-T-LRP6对肿瘤细胞表现出更强的细胞毒性,尽管释放的细胞因子较少。此外,发现抗CD19 CAR-T-LRP6细胞更长的存活率和强劲的扩增在抑制癌症复发方面是有效的。

结论

与LRP6共表达的CAR可以维持记忆表型,实现持久缓解,并可能进一步有助于开发有效且持久的T细胞疗法。

https://cdn.ncbi.nlm.nih.gov/pmc/blobs/ed54/7522530/e6234b7edb3e/fonc-10-01346-g001.jpg

文献AI研究员

20分钟写一篇综述,助力文献阅读效率提升50倍。

立即体验

用中文搜PubMed

大模型驱动的PubMed中文搜索引擎

马上搜索

文档翻译

学术文献翻译模型,支持多种主流文档格式。

立即体验