Suppr超能文献

PD-1 抑制调节性 T 细胞的抑制活性对于免疫耐受至关重要。

PD-1 restraint of regulatory T cell suppressive activity is critical for immune tolerance.

机构信息

Department of Immunology, Blavatnik Institute, Harvard Medical School, Boston, MA.

Evergrande Center for Immunological Diseases, Harvard Medical School and Brigham and Women's Hospital, Boston, MA.

出版信息

J Exp Med. 2021 Jan 4;218(1). doi: 10.1084/jem.20182232.

Abstract

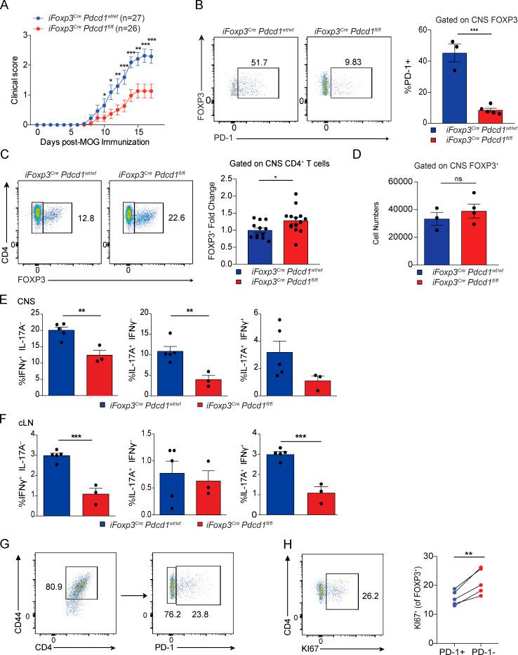
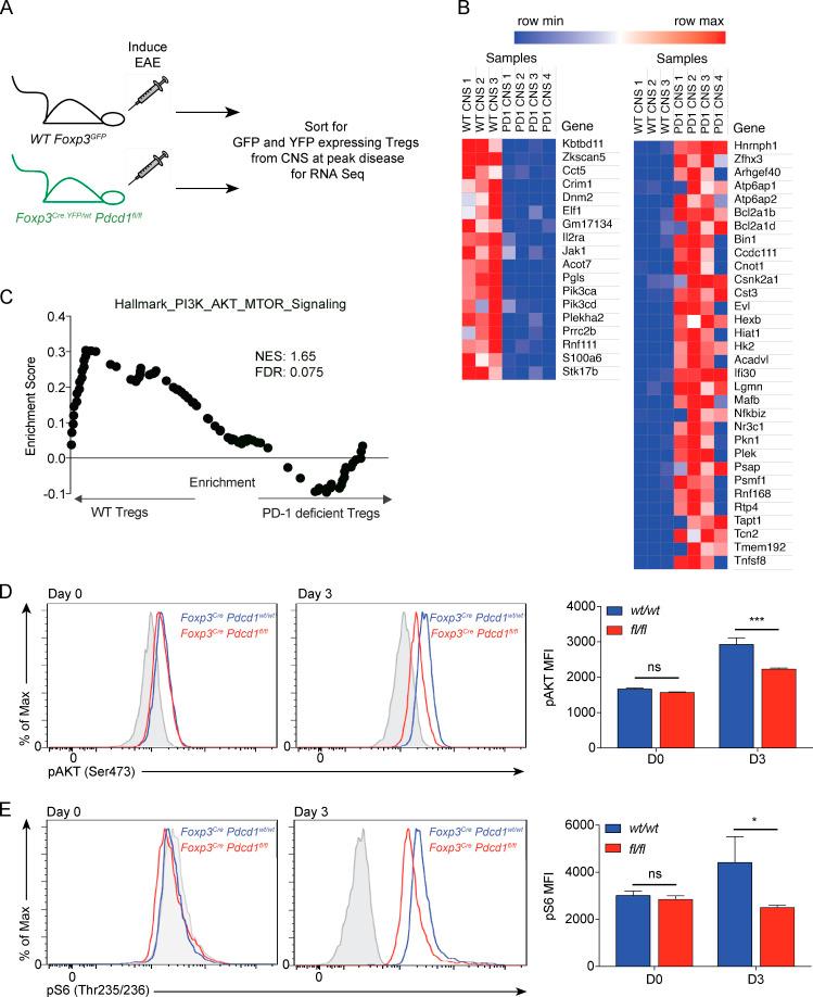
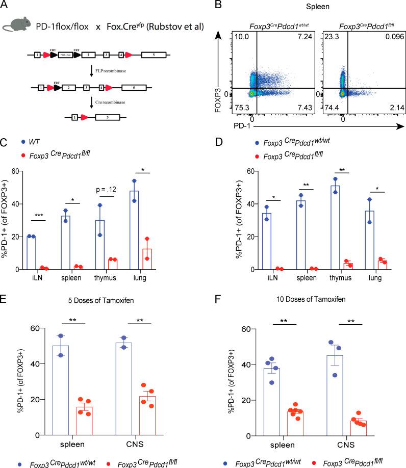
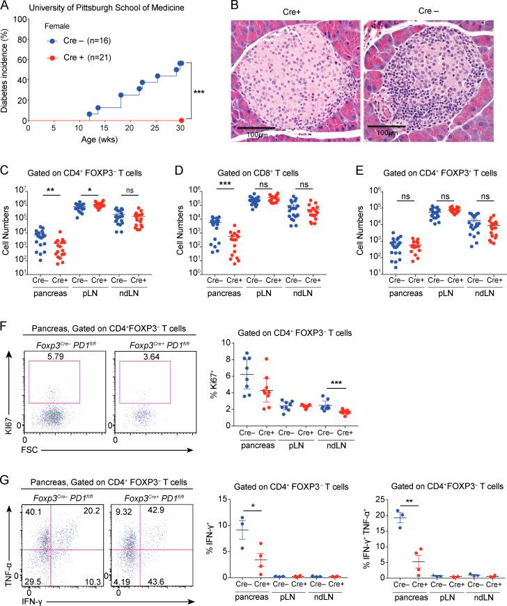
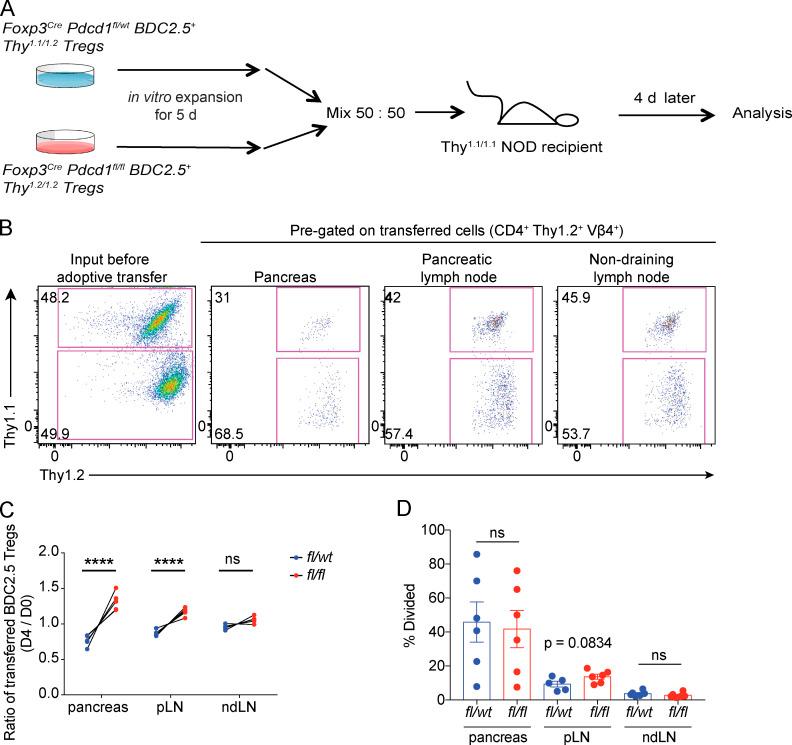
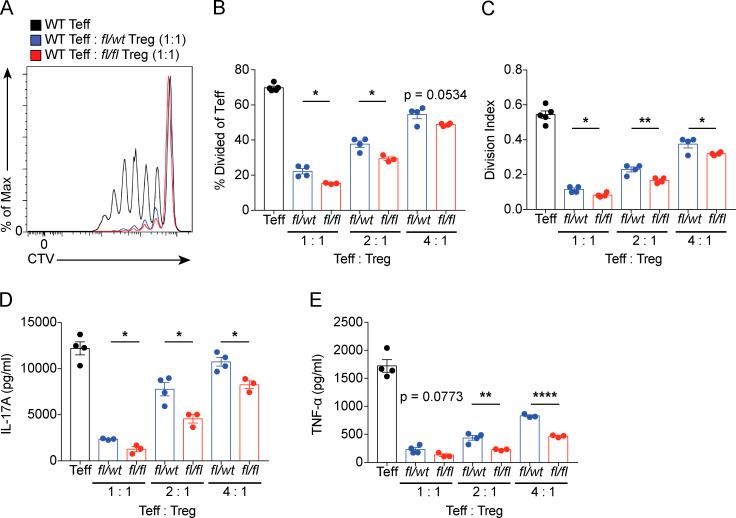
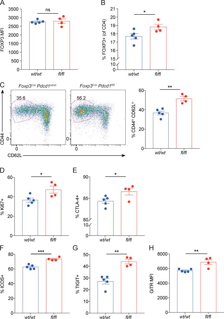
Inhibitory signals through the PD-1 pathway regulate T cell activation, T cell tolerance, and T cell exhaustion. Studies of PD-1 function have focused primarily on effector T cells. Far less is known about PD-1 function in regulatory T (T reg) cells. To study the role of PD-1 in T reg cells, we generated mice that selectively lack PD-1 in T reg cells. PD-1-deficient T reg cells exhibit an activated phenotype and enhanced immunosuppressive function. The in vivo significance of the potent suppressive capacity of PD-1-deficient T reg cells is illustrated by ameliorated experimental autoimmune encephalomyelitis (EAE) and protection from diabetes in nonobese diabetic (NOD) mice lacking PD-1 selectively in T reg cells. We identified reduced signaling through the PI3K-AKT pathway as a mechanism underlying the enhanced suppressive capacity of PD-1-deficient T reg cells. Our findings demonstrate that cell-intrinsic PD-1 restraint of T reg cells is a significant mechanism by which PD-1 inhibitory signals regulate T cell tolerance and autoimmunity.

摘要

PD-1 通路的抑制性信号调节 T 细胞激活、T 细胞耐受和 T 细胞耗竭。PD-1 功能的研究主要集中在效应 T 细胞上。而关于 PD-1 在调节性 T(Treg)细胞中的功能知之甚少。为了研究 PD-1 在 Treg 细胞中的作用,我们生成了 Treg 细胞中选择性缺乏 PD-1 的小鼠。缺乏 PD-1 的 Treg 细胞表现出激活表型和增强的免疫抑制功能。缺乏 PD-1 的 Treg 细胞具有强大的抑制能力,在体内减轻实验性自身免疫性脑脊髓炎(EAE)和非肥胖型糖尿病(NOD)小鼠的糖尿病中发挥了保护作用,这说明了这一点。我们发现,PI3K-AKT 通路的信号转导减少是 PD-1 缺陷型 Treg 细胞增强抑制能力的机制之一。我们的研究结果表明,细胞内 PD-1 对 Treg 细胞的抑制是 PD-1 抑制信号调节 T 细胞耐受和自身免疫的重要机制。

https://cdn.ncbi.nlm.nih.gov/pmc/blobs/fd0e/7543091/5da59718fcf9/JEM_20182232_GA.jpg

文献AI研究员

20分钟写一篇综述,助力文献阅读效率提升50倍。

立即体验

用中文搜PubMed

大模型驱动的PubMed中文搜索引擎

马上搜索

文档翻译

学术文献翻译模型,支持多种主流文档格式。

立即体验