Suppr超能文献

WTAP 功能在支持精原干细胞龛中是必需的。

WTAP Function in Sertoli Cells Is Essential for Sustaining the Spermatogonial Stem Cell Niche.

机构信息

Key Laboratory of Adaptation and Evolution of Plateau Biota, Northwest Institute of Plateau Biology, Chinese Academy of Sciences, Xining, Qinghai, China; Qinghai Provincial Key Laboratory of Animal Ecological Genomics, Northwest Institute of Plateau Biology, Chinese Academy of Sciences, Xining, Qinghai, China.

State Key Laboratory of Molecular Biology, Shanghai Key Laboratory of Molecular Andrology, CAS Center for Excellence in Molecular Cell Science, Shanghai Institute of Biochemistry and Cell Biology, Chinese Academy of Sciences, Shanghai, China; University of Chinese Academy of Sciences, Beijing, China.

出版信息

Stem Cell Reports. 2020 Oct 13;15(4):968-982. doi: 10.1016/j.stemcr.2020.09.001.

Abstract

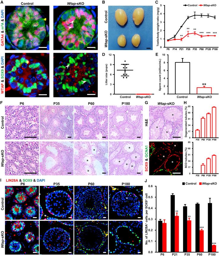
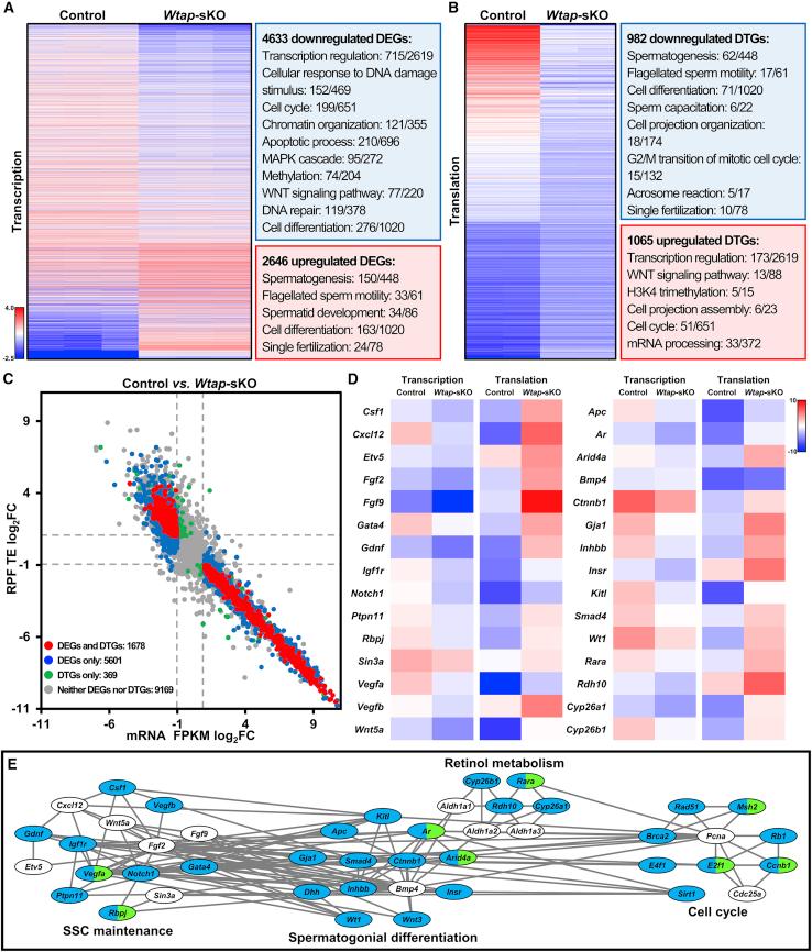
Sertoli cells are the major component of the spermatogonial stem cell (SSC) niche; however, regulatory mechanisms in Sertoli cells that dictate SSC fate decisions remain largely unknown. Here we revealed features of the N-methyladenosine (mA) mRNA modification in Sertoli cells and demonstrated the functions of WTAP, the key subunit of the mA methyltransferase complex in spermatogenesis. mA-sequencing analysis identified 21,909 mA sites from 15,365 putative mA-enriched transcripts within 6,122 genes, including many Sertoli cell-specific genes. Conditional deletion of Wtap in Sertoli cells resulted in sterility and the progressive loss of the SSC population. RNA sequencing and ribosome nascent-chain complex-bound mRNA sequencing analyses suggested that alternative splicing events of transcripts encoding SSC niche factors were sharply altered and translation of these transcripts were severely dysregulated by Wtap deletion. Collectively, this study uncovers a novel regulatory mechanism of the SSC niche and provide insights into molecular interactions between stem cells and their cognate niches in mammals.

摘要

支持细胞是精原干细胞 (SSC) 龛的主要组成部分;然而,决定 SSC 命运决定的支持细胞中的调节机制在很大程度上仍不清楚。在这里,我们揭示了支持细胞中 N6-甲基腺苷 (mA) mRNA 修饰的特征,并证明了 WTAP(mA 甲基转移酶复合物的关键亚基)在精子发生中的功能。mA 测序分析从 6122 个基因中的 15365 个假定 mA 富集转录本中鉴定出 21909 个 mA 位点,包括许多支持细胞特异性基因。在支持细胞中条件性缺失 Wtap 会导致不育和 SSC 群体的逐渐丧失。RNA 测序和核糖体新生链复合物结合 mRNA 测序分析表明,编码 SSC 龛位因子的转录本的剪接事件发生了明显改变,并且这些转录本的翻译受到 Wtap 缺失的严重失调。总的来说,这项研究揭示了 SSC 龛位的一种新的调节机制,并为哺乳动物中干细胞与其同源龛位之间的分子相互作用提供了深入了解。

https://cdn.ncbi.nlm.nih.gov/pmc/blobs/e083/7566211/7c05711fe25b/fx1.jpg

文献AI研究员

20分钟写一篇综述,助力文献阅读效率提升50倍。

立即体验

用中文搜PubMed

大模型驱动的PubMed中文搜索引擎

马上搜索

文档翻译

学术文献翻译模型,支持多种主流文档格式。

立即体验