Suppr超能文献

环状结构域蛋白 11(Cir-ITCH)通过调控 Wnt/β-连环蛋白通路抑制胃癌迁移、侵袭和增殖。

Cir-ITCH inhibits gastric cancer migration, invasion and proliferation by regulating the Wnt/β-catenin pathway.

机构信息

Department of Geriatrics, Tongji Hospital, Tongji Medical College, Huazhong University of Science and Technology, Wuhan, 430030, China.

Department of Medical Ultrasound, Tongji Hospital, Tongji Medical College, Huazhong University of Science and Technology, 1095# Jiefang Avenue, Wuhan, 430030, China.

出版信息

Sci Rep. 2020 Oct 15;10(1):17443. doi: 10.1038/s41598-020-74452-8.

Abstract

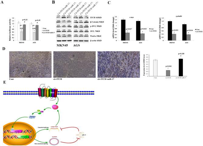
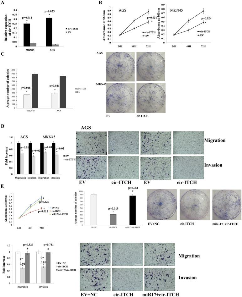
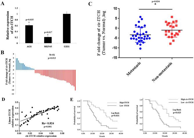
Circular RNAs (circRNAs) are differentially expressed in various tumours, but the expression and regulatory mechanisms of circular RNA ITCH (cir-ITCH) in gastric cancer remain unclear. For this reason, in the present study, we assessed the expression of cir-ITCH and the associated regulatory mechanism of cir-ITCH in gastric cancer. Through RTq-PCR assays, we observed that cir-ITCH expression was attenuated in gastric cancer cell lines and tissues, with cir-ITCH expression in gastric cancer tissues with lymph node metastasis being considerably lower than that observed in gastric cancer tissues without lymph node metastasis. In addition, we demonstrated that cir-ITCH or linear ITCH may be a useful marker for gastric cancer prognosis by Kaplan-Meier survival analysis. We also showed that cir-ITCH overexpression could increase linear ITCH expression through miR-17 via RNA immunoprecipitation (RIP) and luciferase reporter assays. Moreover, in vivo and in vitro experimental results showed that cir-ITCH can act as a tumour suppressor to prevent gastric cancer tumourgenesis by sponging miR-17. The Wnt/β-catenin pathway plays a crucial role during the carcinogenesis of cancers, and we observed that cir-ITCH could negatively regulate Wnt/β-catenin signalling, which could be restored by miR-17. In summary, cir-ITCH was shown to prevent gastric cancer tumourgenesis through the Wnt/β-catenin signalling pathway by sequestering miR-17.

摘要

环状 RNA(circRNAs)在各种肿瘤中表达不同,但环状 RNA ITCH(cir-ITCH)在胃癌中的表达和调控机制尚不清楚。因此,在本研究中,我们评估了 cir-ITCH 在胃癌中的表达及其相关调控机制。通过 RTq-PCR 检测,我们发现 cir-ITCH 在胃癌细胞系和组织中的表达减弱,并且具有淋巴结转移的胃癌组织中的 cir-ITCH 表达明显低于没有淋巴结转移的胃癌组织中的表达。此外,我们通过 Kaplan-Meier 生存分析表明 cir-ITCH 或线性 ITCH 可能是胃癌预后的有用标志物。我们还通过 RNA 免疫沉淀(RIP)和荧光素酶报告基因检测表明,cir-ITCH 过表达可以通过 miR-17 增加线性 ITCH 的表达。此外,体内和体外实验结果表明,cir-ITCH 可以通过海绵 miR-17 充当肿瘤抑制因子来预防胃癌的肿瘤发生。Wnt/β-catenin 通路在癌症的发生过程中起着至关重要的作用,我们观察到 cir-ITCH 可以负调控 Wnt/β-catenin 信号通路,而 miR-17 可以恢复该信号通路。总之,cir-ITCH 通过海绵 miR-17 来阻止 Wnt/β-catenin 信号通路从而防止胃癌的肿瘤发生。

https://cdn.ncbi.nlm.nih.gov/pmc/blobs/dcd3/7566509/8954bce8cfe2/41598_2020_74452_Fig1_HTML.jpg

文献AI研究员

20分钟写一篇综述,助力文献阅读效率提升50倍。

立即体验

用中文搜PubMed

大模型驱动的PubMed中文搜索引擎

马上搜索

文档翻译

学术文献翻译模型,支持多种主流文档格式。

立即体验