Suppr超能文献

双重 HDAC-PI3K 抑制剂 CUDC-907 在小细胞肺癌中表现出单药活性,并与 PARP 抑制剂奥拉帕利协同作用。

The dual HDAC-PI3K inhibitor CUDC-907 displays single-agent activity and synergizes with PARP inhibitor olaparib in small cell lung cancer.

机构信息

High Magnetic Field Laboratory, Chinese Academy of Sciences, Hefei, 230031, Anhui, P. R. China.

University of Science and Technology of China, Hefei, 230026, Anhui, P. R. China.

出版信息

J Exp Clin Cancer Res. 2020 Oct 17;39(1):219. doi: 10.1186/s13046-020-01728-2.

Abstract

BACKGROUND

Small cell lung cancer (SCLC) is a deadly neuroendocrine tumor with limited therapeutic options. Recent data suggest that histone deacetylases (HDACs) and the phosphatidylinositol 3-kinase (PI3K) pathway play essential roles in SCLC cell proliferation and survival.

METHODS

The inhibition of the PI3K signaling and HDAC activity by CUDC-907 was analyzed by western blotting. The effect of CUDC-907 on olaparib-induced DNA damage response was assessed by western blotting and Immunofluorescence staining. The cytotoxicity of CUDC-907 alone or in combination with olaparib in a panel of SCLC cell lines were evaluated by the CellTiter-Glo Luminescent Cell Viability Assay and flow cytometry. The in vivo effects of CUDC-907 and olaparib alone or in combination were examined using a patient-derived xenografts (PDX) model of SCLC.

RESULTS

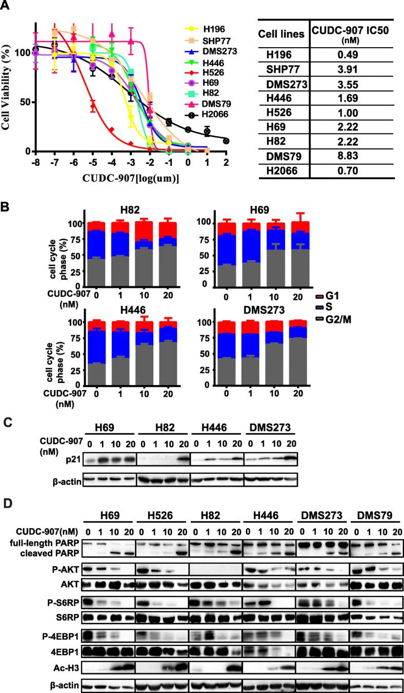
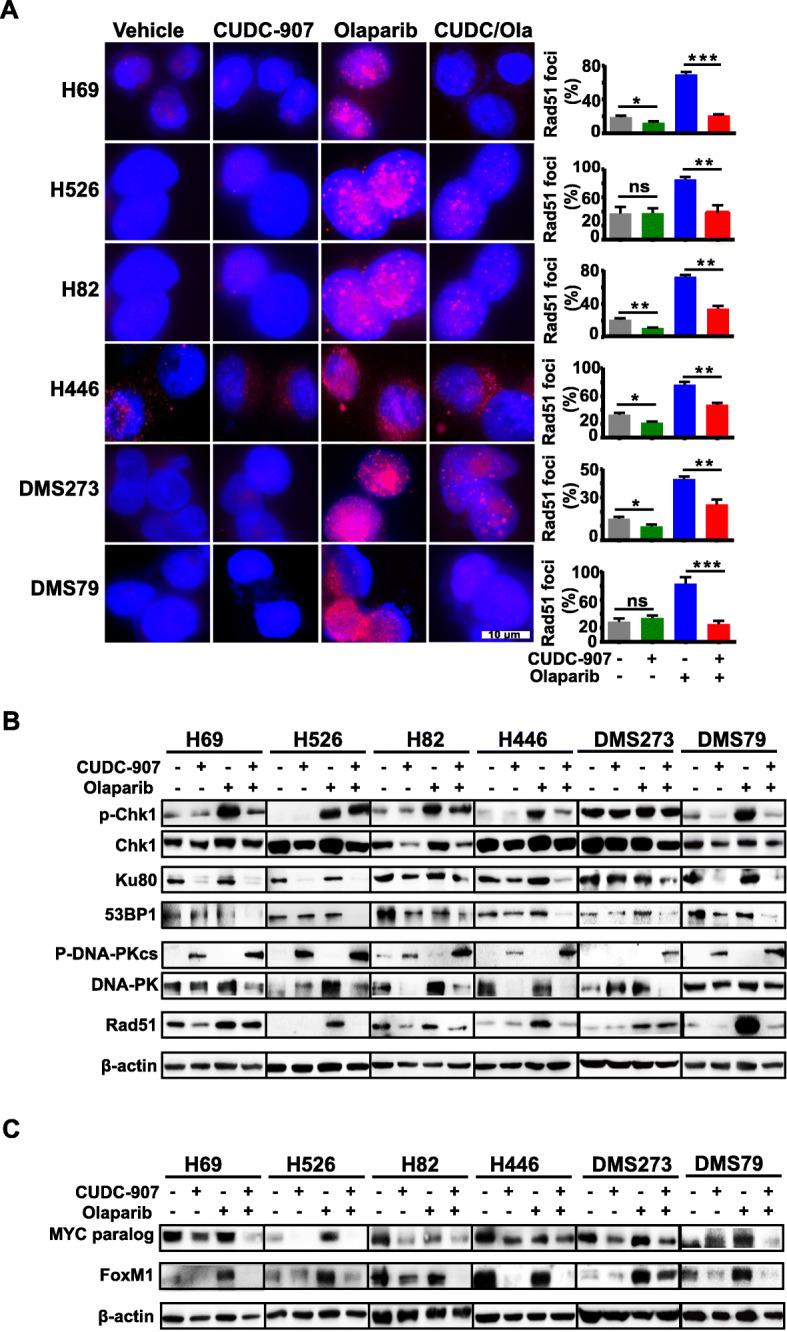
CUDC-907 treatment downregulated MYC paralogs and FoxM1, induced G1 cell-cycle arrest, and impaired DNA double-strand break (DSB) repair capacity in SCLC cells, which produced a potent antiproliferative effect. Furthermore, we showed that CUDC-907 treatment enhanced the therapeutic efficacy of PARP inhibitor olaparib in SCLC cellular models and a PDX model. Mechanistic investigations demonstrated that CUDC-907 synergized with olaparib through the blockade of DSB repair pathways and downregulation of MYC paralogs and FoxM1.

CONCLUSIONS

Our study uncovers that dual PI3K and HDAC inhibition by CUDC-907 exerts significant single-agent activity and strong synergistic effects with PARP inhibitor olaparib in SCLC, which thus provides a rational combination treatment strategy for SCLC clinical investigation.

摘要

背景

小细胞肺癌(SCLC)是一种致命的神经内分泌肿瘤,治疗选择有限。最近的数据表明,组蛋白去乙酰化酶(HDACs)和磷脂酰肌醇 3-激酶(PI3K)通路在 SCLC 细胞增殖和存活中发挥重要作用。

方法

通过 Western blot 分析 CUDC-907 对 PI3K 信号和 HDAC 活性的抑制作用。通过 Western blot 和免疫荧光染色评估 CUDC-907 对奥拉帕利诱导的 DNA 损伤反应的影响。通过 CellTiter-Glo 发光细胞活力测定法和流式细胞术评估 CUDC-907 单独或与奥拉帕利联合在一系列 SCLC 细胞系中的细胞毒性。使用 SCLC 的患者来源异种移植(PDX)模型研究 CUDC-907 和奥拉帕利单独或联合的体内作用。

结果

CUDC-907 处理下调了 MYC 同源物和 FoxM1,诱导了 SCLC 细胞的 G1 细胞周期停滞,并损害了 DNA 双链断裂(DSB)修复能力,从而产生了强大的抗增殖作用。此外,我们表明 CUDC-907 处理增强了 PARP 抑制剂奥拉帕利在 SCLC 细胞模型和 PDX 模型中的治疗效果。机制研究表明,CUDC-907 通过阻断 DSB 修复途径和下调 MYC 同源物和 FoxM1 与奥拉帕利协同作用。

结论

我们的研究表明,CUDC-907 双重抑制 PI3K 和 HDAC 在 SCLC 中具有显著的单药活性,并与 PARP 抑制剂奥拉帕利具有强烈的协同作用,为 SCLC 的临床研究提供了合理的联合治疗策略。

https://cdn.ncbi.nlm.nih.gov/pmc/blobs/9ce0/7568419/5e6611ea1f0b/13046_2020_1728_Fig1_HTML.jpg

文献AI研究员

20分钟写一篇综述,助力文献阅读效率提升50倍。

立即体验

用中文搜PubMed

大模型驱动的PubMed中文搜索引擎

马上搜索

文档翻译

学术文献翻译模型,支持多种主流文档格式。

立即体验