Suppr超能文献

联合辐射与 PI3K 亚型选择性抑制剂给药可提高非小细胞肺癌的放射敏感性并抑制肿瘤生长。

Combining radiation with PI3K isoform-selective inhibitor administration increases radiosensitivity and suppresses tumor growth in non-small cell lung cancer.

机构信息

Department of Radiation Oncology, Yonsei Cancer Center, Yonsei University College of Medicine, Seoul 03722, Republic of Korea.

Department of Radiation Oncology, Yongin Severance Hospital, Yonsei University College of Medicine, Yongin, Gyeonggi-do, 16995, Republic of Korea.

出版信息

J Radiat Res. 2022 Jul 19;63(4):591-601. doi: 10.1093/jrr/rrac018.

Abstract

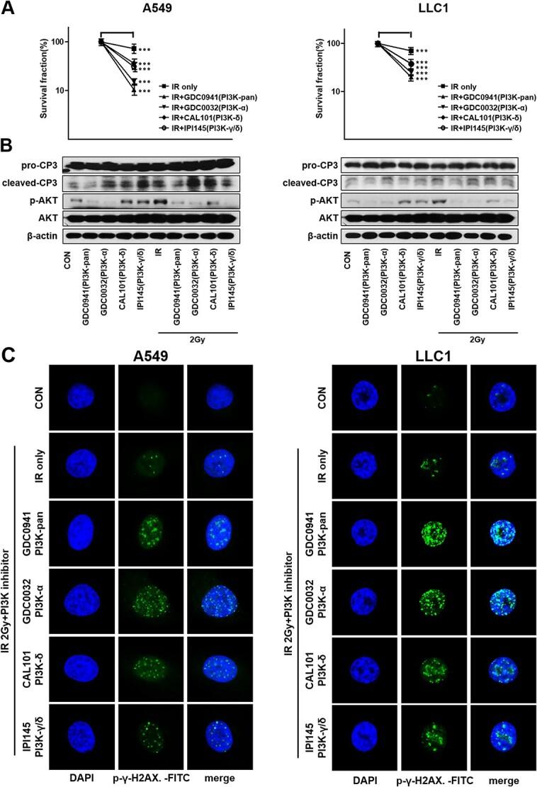
Non-small cell lung cancer (NSCLC) is a malignant lung tumor with a dismal prognosis. The activation of the phosphoinositide 3-kinase (PI3K)/AKT signaling pathway is common in many tumor types including NSCLC, which results in radioresistance and changes in the tumor microenvironment. Although pan-PI3K inhibitors have been tested in clinical trials to overcome radioresistance, concerns regarding their excessive side effects led to the consideration of selective inhibition of PI3K isoforms. In this study, we assessed whether combining radiation with the administration of the PI3K isoform-selective inhibitors reduces radioresistance and tumor growth in NSCLC. Inhibition of the PI3K/AKT pathway enhanced radiosensitivity substantially, and PI3K-α inhibitor showed superior radiosensitizing effect similar to PI3K pan-inhibitor, both in vitro and in vivo. Additionally, a significant increase in DNA double-strand breaks (DSB) and a decrease in migration ability were observed. Our study revealed that combining radiation and the PI3K-α isoform improved radiosensitivity that resulted in a significant delay in tumor growth and improved survival rate.

摘要

非小细胞肺癌(NSCLC)是一种恶性肺肿瘤,预后不良。磷酸肌醇 3-激酶(PI3K)/AKT 信号通路的激活在包括 NSCLC 在内的许多肿瘤类型中很常见,这导致了放射抗性和肿瘤微环境的改变。尽管全 PI3K 抑制剂已在临床试验中进行测试以克服放射抗性,但对其过度副作用的担忧导致了对 PI3K 同工型选择性抑制的考虑。在这项研究中,我们评估了联合使用辐射和 PI3K 同工型选择性抑制剂是否可以降低 NSCLC 中的放射抗性和肿瘤生长。PI3K/AKT 通路的抑制大大增强了放射敏感性,PI3K-α 抑制剂在体外和体内均显示出与 PI3K 泛抑制剂相似的优越放射增敏作用。此外,还观察到 DNA 双链断裂(DSB)的显著增加和迁移能力的降低。我们的研究表明,联合使用辐射和 PI3K-α 同工型可提高放射敏感性,从而显著延迟肿瘤生长并提高生存率。

https://cdn.ncbi.nlm.nih.gov/pmc/blobs/afbf/9303607/002d5e9b765e/rrac018f1.jpg

文献AI研究员

20分钟写一篇综述,助力文献阅读效率提升50倍。

立即体验

用中文搜PubMed

大模型驱动的PubMed中文搜索引擎

马上搜索

文档翻译

学术文献翻译模型,支持多种主流文档格式。

立即体验