Suppr超能文献

高脂肪饮食通过营养差异增加肠道微生物多样性和能量消耗。

A High-Fat Diet Increases Gut Microbiota Biodiversity and Energy Expenditure Due to Nutrient Difference.

机构信息

State Key Laboratory of Food Science and Technology, Jiangnan University, Wuxi 214122, China.

School of Food Science and Technology, Jiangnan University, Wuxi 214122, China.

出版信息

Nutrients. 2020 Oct 20;12(10):3197. doi: 10.3390/nu12103197.

Abstract

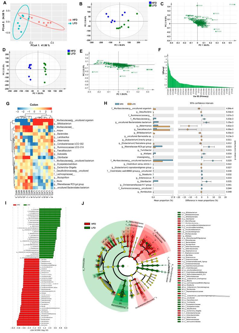
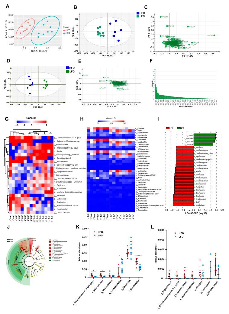
A high-fat diet (HFD) can easily induce obesity and change the gut microbiota and its metabolites. However, studies on the effects of high-fat diets on the host have drawn inconsistent results. In this study, the unexpected results showed that the refined HFD increased gut microbiota diversity and short-chain fatty acids (SCFAs), causing an increase in energy metabolism. Further analysis revealed these changes were caused by the different fiber content in these two diets. Male C57BL/6J mice (4-5 weeks old) were fed either HFD or refined low-fat diet (LFD) for 14 weeks. The metabolic rates, thermogenesis, gut microbiome, and intestinal SCFAs were tested. The HFD triggered obesity and disturbed glucose homeostasis. Mice fed HFD ingested more fiber than mice fed LFD ( < 0.0001), causing higher intestinal SCFA concentrations related to the increased abundances of specific bacteria in the HFD group. Also, the HFD increased metabolic heat and up-regulated thermogenesis genes uncoupling protein 1(), peroxisome proliferator-activated receptor-γ coactivator-1α () expression in the brown adipose tissue (BAT). It was revealed by 16S rRNA gene sequencing that the HFD increased gut microbial diversity, which enriched Desulfovibrionaceae, , and , meanwhile, reduced the abundance of , , , , and . The predicted metabolic pathways indicated HFD increased the gene expression of non-absorbed carbohydrate metabolism pathways, as well as the risks of colonization of intestinal pathogens and inflammation. In conclusion, the HFD was obesogenic in male C57BL/6J mice, and increased fiber intake from the HFD drove an increase in gut microbiota diversity, SCFAs, and energy expenditure. Meanwhile, the differences in specific nutrient intake can dissociate broad changes in energy expenditure, gut microbiota, and its metabolites from obesity, raising doubts in the previous studies. Therefore, it is necessary to consider whether differences in specific nutrient intake will interfere with the results of the experiments.

摘要

高脂肪饮食(HFD)容易诱发肥胖,并改变肠道微生物群及其代谢物。然而,关于高脂肪饮食对宿主影响的研究结果并不一致。在这项研究中,意想不到的结果表明,精制 HFD 增加了肠道微生物群多样性和短链脂肪酸(SCFAs),导致能量代谢增加。进一步的分析表明,这些变化是由这两种饮食中不同的纤维含量引起的。4-5 周龄雄性 C57BL/6J 小鼠分别用 HFD 或精制低脂饮食(LFD)喂养 14 周。测试了代谢率、产热、肠道微生物群和肠道 SCFAs。HFD 引发肥胖并扰乱葡萄糖稳态。与 LFD 组相比,HFD 组的小鼠摄入了更多的纤维(<0.0001),导致更高的肠道 SCFA 浓度与 HFD 组特定细菌丰度的增加有关。此外,HFD 增加了代谢热量,并上调了棕色脂肪组织(BAT)中解偶联蛋白 1()、过氧化物酶体增殖物激活受体-γ 共激活因子 1α()的表达。16S rRNA 基因测序结果表明,HFD 增加了肠道微生物多样性,富集了脱硫弧菌科、、和,同时降低了、、、和的丰度。预测代谢途径表明 HFD 增加了未吸收碳水化合物代谢途径的基因表达,以及肠道病原体定植和炎症的风险。总之,HFD 使雄性 C57BL/6J 小鼠肥胖,并增加了 HFD 中纤维的摄入,从而增加了肠道微生物多样性、SCFAs 和能量消耗。同时,特定营养素摄入的差异可以将能量消耗、肠道微生物群及其代谢物的广泛变化与肥胖区分开来,这对以前的研究提出了质疑。因此,有必要考虑特定营养素摄入的差异是否会干扰实验结果。

https://cdn.ncbi.nlm.nih.gov/pmc/blobs/a4df/7589760/93434d728b45/nutrients-12-03197-g001.jpg

文献AI研究员

20分钟写一篇综述,助力文献阅读效率提升50倍。

立即体验

用中文搜PubMed

大模型驱动的PubMed中文搜索引擎

马上搜索

文档翻译

学术文献翻译模型,支持多种主流文档格式。

立即体验