Suppr超能文献

从不同宿主中分离出来会改变肠道微生物群,并在高脂肪饮食喂养的小鼠中显示出不同的代谢和免疫调节特性。

Isolated from Different Hosts Modifies the Intestinal Microbiota and Displays Differential Metabolic and Immunomodulatory Properties in Mice Fed a High-Fat Diet.

机构信息

State Key Laboratory of Food Science and Technology, Jiangnan University, Wuxi 214122, Jiangsu, China.

School of Food Science and Technology, Jiangnan University, Wuxi 214122, Jiangsu, China.

出版信息

Nutrients. 2021 Mar 21;13(3):1017. doi: 10.3390/nu13031017.

Abstract

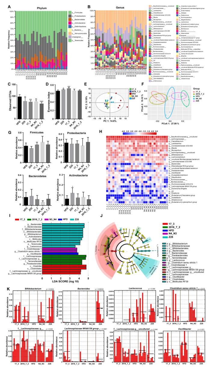
The incidence of obesity, which is closely associated with the gut microbiota and chronic inflammation, has rapidly increased in the past 40 years. Therefore, the probiotic-based modification of the intestinal microbiota composition has been developed as a strategy for the treatment of obesity. In this study, we selected four strains isolated from the feces of newborn and elderly humans to investigate whether supplementation with of various origins could alleviate obesity in mice. Male C57BL/6J mice fed a high-fat diet (HFD, 60% energy as fat) received one of the following 14-week interventions: (i) N4_N3, (ii) Z25, (iii) 17_3, (iv) 2016_7_2, and (v) phosphate-buffered saline. The metabolic parameters, thermogenesis, and immunity of all treated mice were measured. Cecal and colonic microbial profiles were determined by 16S rRNA gene sequencing. Intestinal concentrations of short-chain fatty acids (SCFAs) were measured by gas chromatography-mass spectrometry (GC-MS). The strains isolated from the feces of elderly humans ( Z25, 17_3, and 2016_7_2) decreased the body weight or weight gain of mice, whilst the strain isolated from the newborn ( N4_N3) increased the body weight of mice. The strains isolated from the elderly also increased serum leptin concentrations and induced the expression of thermogenesis- and lipid metabolism-related genes in brown adipose tissue. All the strains alleviated inflammations in the spleen and brain and modified the cecal and colonic microbiota. Particularly, all strains reversed the HFD-induced depletion of and reduced the development of beta-lactam resistance. In addition, the strains isolated from the elderly increased the relative abundances of potentially beneficial genera, such as , and . We speculate that such increased abundance of commensal bacteria may have mediated the alleviation of obesity, as supplementation decreased the intestinal production of SCFAs, thereby reducing energy delivery to the host mice. Our results revealed that certain strains of can alleviate obesity and modify the gut microbiota of mice. The tested strains of showed different effects on lipid metabolism and immunity regulation, with these effects related to whether they had been isolated from the feces of newborn or elderly humans. This indicates that from different sources may have disparate effects on host health possibly due to the transmission of origin-specific functions to the host.

摘要

肥胖的发病率与肠道微生物群和慢性炎症密切相关,在过去的 40 年中迅速增加。因此,基于益生菌的肠道微生物群落组成的修饰已被开发为治疗肥胖的策略。在这项研究中,我们从新生儿和老年人的粪便中选择了四种菌株,以研究来自不同来源的补充是否可以减轻肥胖小鼠的肥胖。用高脂肪饮食(HFD,60%能量为脂肪)喂养雄性 C57BL/6J 小鼠 14 周,接受以下干预措施之一:(i)N4_N3,(ii)Z25,(iii)17_3,(iv)2016_7_2 和(v)磷酸盐缓冲盐水。测量所有治疗小鼠的代谢参数、产热和免疫。通过 16S rRNA 基因测序确定盲肠和结肠微生物谱。通过气相色谱-质谱联用仪(GC-MS)测量短链脂肪酸(SCFA)的肠道浓度。从老年人粪便中分离的菌株(Z25、17_3 和 2016_7_2)降低了小鼠的体重或体重增加,而从新生儿中分离的菌株(N4_N3)增加了小鼠的体重。来自老年人的菌株还增加了血清瘦素浓度,并诱导了棕色脂肪组织中与产热和脂质代谢相关的基因表达。所有菌株均减轻了脾脏和大脑的炎症,并修饰了盲肠和结肠微生物群。特别是,所有菌株都逆转了 HFD 诱导的减少和降低了β-内酰胺耐药的发展。此外,来自老年人的菌株增加了潜在有益属的相对丰度,例如、和。我们推测,这种共生细菌丰度的增加可能介导了肥胖的减轻,因为补充减少了肠道 SCFA 的产生,从而减少了能量向宿主小鼠的传递。我们的结果表明,某些 菌株可以减轻肥胖并修饰肥胖小鼠的肠道微生物群。测试的 菌株对脂质代谢和免疫调节有不同的影响,这些影响与它们是否从新生儿或老年人的粪便中分离有关。这表明来自不同来源的 可能对宿主健康有不同的影响,这可能是由于将特定来源的功能传递给宿主所致。

https://cdn.ncbi.nlm.nih.gov/pmc/blobs/68dc/8004121/cb8ec70113c9/nutrients-13-01017-g001.jpg

文献AI研究员

20分钟写一篇综述,助力文献阅读效率提升50倍。

立即体验

用中文搜PubMed

大模型驱动的PubMed中文搜索引擎

马上搜索

文档翻译

学术文献翻译模型,支持多种主流文档格式。

立即体验