Suppr超能文献

要感知皮层活动,需要多少个神经元?

How many neurons are sufficient for perception of cortical activity?

机构信息

Wolfson Institute for Biomedical Research, University College London, London, United Kingdom.

出版信息

Elife. 2020 Oct 26;9:e58889. doi: 10.7554/eLife.58889.

Abstract

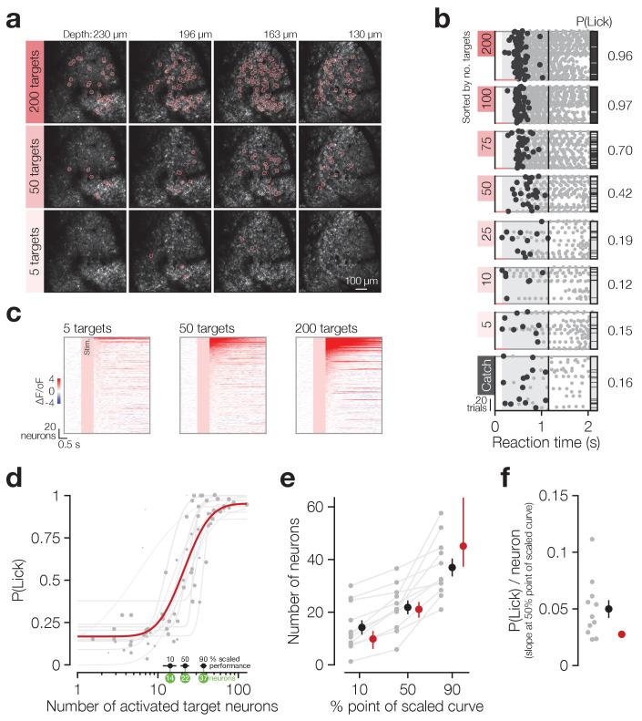
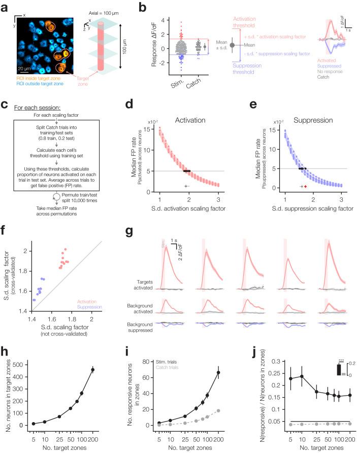
Many theories of brain function propose that activity in sparse subsets of neurons underlies perception and action. To place a lower bound on the amount of neural activity that can be perceived, we used an all-optical approach to drive behaviour with targeted two-photon optogenetic activation of small ensembles of L2/3 pyramidal neurons in mouse barrel cortex while simultaneously recording local network activity with two-photon calcium imaging. By precisely titrating the number of neurons stimulated, we demonstrate that the lower bound for perception of cortical activity is ~14 pyramidal neurons. We find a steep sigmoidal relationship between the number of activated neurons and behaviour, saturating at only ~37 neurons, and show this relationship can shift with learning. Furthermore, activation of ensembles is balanced by inhibition of neighbouring neurons. This surprising perceptual sensitivity in the face of potent network suppression supports the sparse coding hypothesis, and suggests that cortical perception balances a trade-off between minimizing the impact of noise while efficiently detecting relevant signals.

摘要

许多大脑功能理论提出,稀疏神经元子集的活动是感知和行动的基础。为了确定可感知的神经活动量的下限,我们使用全光学方法,通过靶向双光子光遗传学激活小鼠皮层 L2/3 锥体神经元的小集合,同时使用双光子钙成像记录局部网络活动,来驱动行为。通过精确滴定刺激的神经元数量,我们证明皮层活动感知的下限约为 14 个锥体神经元。我们发现,激活神经元的数量与行为之间存在陡峭的 S 型关系,仅在约 37 个神经元时饱和,并表明这种关系可以随着学习而改变。此外,集合的激活通过邻近神经元的抑制得到平衡。在面对强大的网络抑制时,这种令人惊讶的感知灵敏度支持稀疏编码假说,并表明皮层感知在最小化噪声影响的同时,平衡了检测相关信号的效率。

https://cdn.ncbi.nlm.nih.gov/pmc/blobs/cda7/7695456/0b7550da8774/elife-58889-fig1.jpg

文献AI研究员

20分钟写一篇综述,助力文献阅读效率提升50倍。

立即体验

用中文搜PubMed

大模型驱动的PubMed中文搜索引擎

马上搜索

文档翻译

学术文献翻译模型,支持多种主流文档格式。

立即体验