Suppr超能文献

SARM1 耗竭可挽救依赖于 NMNAT1 的光感受器细胞死亡和视网膜变性。

SARM1 depletion rescues NMNAT1-dependent photoreceptor cell death and retinal degeneration.

机构信息

Department of Genetics, Washington University School of Medicine, St. Louis, United States.

Department of Perinatal and Neonatal Medicine, Aichi Medical University, Aichi, Japan.

出版信息

Elife. 2020 Oct 27;9:e62027. doi: 10.7554/eLife.62027.

Abstract

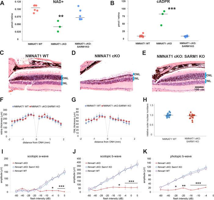
Leber congenital amaurosis type nine is an autosomal recessive retinopathy caused by mutations of the NAD synthesis enzyme NMNAT1. Despite the ubiquitous expression of NMNAT1, patients do not manifest pathologies other than retinal degeneration. Here we demonstrate that widespread NMNAT1 depletion in adult mice mirrors the human pathology, with selective loss of photoreceptors highlighting the exquisite vulnerability of these cells to NMNAT1 loss. Conditional deletion demonstrates that NMNAT1 is required within the photoreceptor. Mechanistically, loss of NMNAT1 activates the NADase SARM1, the central executioner of axon degeneration, to trigger photoreceptor death and vision loss. Hence, the essential function of NMNAT1 in photoreceptors is to inhibit SARM1, highlighting an unexpected shared mechanism between axonal degeneration and photoreceptor neurodegeneration. These results define a novel SARM1-dependent photoreceptor cell death pathway and identifies SARM1 as a therapeutic candidate for retinopathies.

摘要

Leber 先天性黑矇 9 型是一种常染色体隐性视网膜病变,由 NAD 合成酶 NMNAT1 的突变引起。尽管 NMNAT1 广泛表达,但除了视网膜变性外,患者没有表现出其他病理。在这里,我们证明成年小鼠中广泛的 NMNAT1 耗竭反映了人类的病理学,选择性地丧失光感受器突出了这些细胞对 NMNAT1 丧失的极高敏感性。条件性缺失表明 NMNAT1 在光感受器内是必需的。从机制上讲,NMNAT1 的缺失会激活 NADase SARM1,这是轴突退化的中央执行者,从而触发光感受器死亡和视力丧失。因此,NMNAT1 在光感受器中的基本功能是抑制 SARM1,这突显了轴突退化和光感受器神经退行性变之间出乎意料的共同机制。这些结果定义了一种新的依赖于 SARM1 的光感受器细胞死亡途径,并将 SARM1 确定为治疗视网膜病变的候选药物。

https://cdn.ncbi.nlm.nih.gov/pmc/blobs/00e1/7591247/e1a91246a3c8/elife-62027-fig1.jpg

文献AI研究员

20分钟写一篇综述,助力文献阅读效率提升50倍。

立即体验

用中文搜PubMed

大模型驱动的PubMed中文搜索引擎

马上搜索

文档翻译

学术文献翻译模型,支持多种主流文档格式。

立即体验