Suppr超能文献

猪呼吸冠状病毒对气道上皮细胞的细胞嗜性由猪氨基肽酶 N 的表达决定。

The Cell Tropism of Porcine Respiratory Coronavirus for Airway Epithelial Cells Is Determined by the Expression of Porcine Aminopeptidase N.

机构信息

Institute of Virology, University of Veterinary Medicine Hannover, 30559 Hannover, Germany.

Virology and Immunology Department, Faculty of Veterinary Medicine, Mahanakorn University of Technology, Bangkok 10100, Thailand.

出版信息

Viruses. 2020 Oct 23;12(11):1211. doi: 10.3390/v12111211.

Abstract

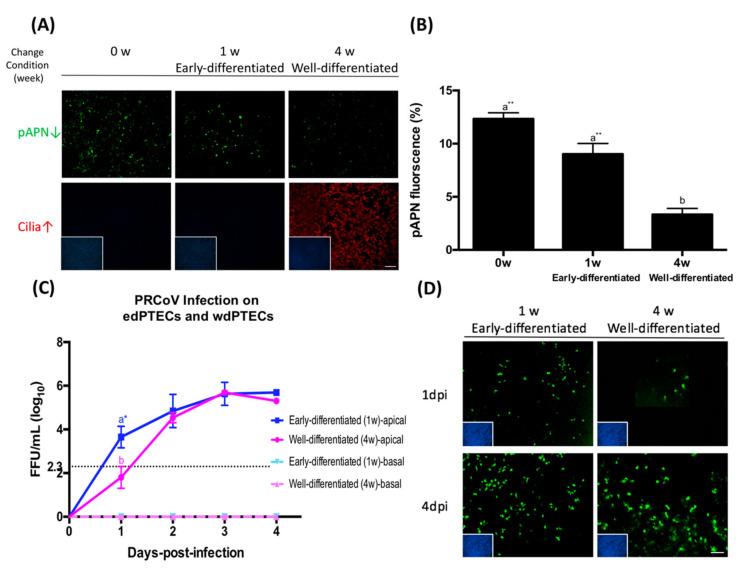
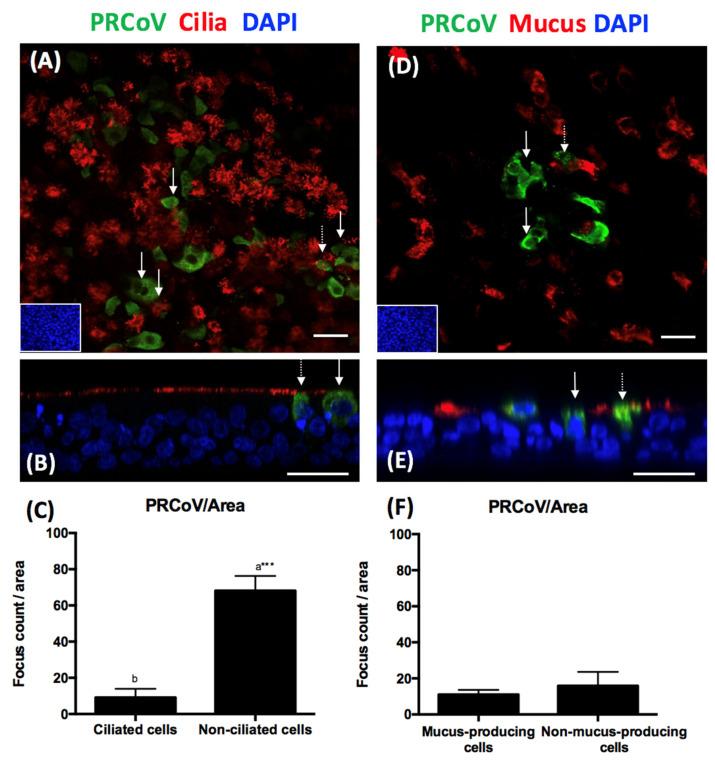
Porcine respiratory coronavirus (PRCoV) infects the epithelial cells in the respiratory tract of pigs, causing a mild respiratory disease. We applied air-liquid interface (ALI) cultures of well-differentiated porcine airway cells to mimic the respiratory tract epithelium in vitro and use it for analyzing the infection by PRCoV. As reported for most coronaviruses, virus entry and virus release occurred mainly via the apical membrane domain. A novel finding was that PRCoV preferentially targets non-ciliated and among them the non-mucus-producing cells. Aminopeptidase N (APN), the cellular receptor for PRCoV was also more abundantly expressed on this type of cell suggesting that APN is a determinant of the cell tropism. Interestingly, differentiation-dependent differences were found both in the expression of pAPN and the susceptibility to PRCoV infection. Cells in an early differentiation stage express higher levels of pAPN and are more susceptible to infection by PRCoV than are well-differentiated cells. A difference in the susceptibility to infection was also detected when tracheal and bronchial cells were compared. The increased susceptibility to infection of bronchial epithelial cells was, however, not due to an increased abundance of APN on the cell surface. Our data reveal a complex pattern of infection in porcine differentiated airway epithelial cells that could not be elucidated with immortalized cell lines. The results are expected to have relevance also for the analysis of other respiratory viruses.

摘要

猪呼吸冠状病毒(PRCoV)感染猪呼吸道的上皮细胞,引起轻微的呼吸道疾病。我们应用分化良好的猪气道细胞的气液界面(ALI)培养物来模拟体外的呼吸道上皮,并将其用于分析 PRCoV 的感染。正如大多数冠状病毒所报道的那样,病毒进入和病毒释放主要通过顶膜域发生。一个新的发现是,PRCoV 优先靶向非纤毛细胞,其中包括非分泌粘液的细胞。APN(aminopeptidase N)是 PRCoV 的细胞受体,在这种类型的细胞中也有更丰富的表达,这表明 APN 是决定细胞嗜性的因素。有趣的是,在 pAPN 的表达和对 PRCoV 感染的易感性方面都发现了分化依赖性的差异。处于早期分化阶段的细胞表达更高水平的 pAPN,比分化良好的细胞更容易感染 PRCoV。当比较气管和支气管细胞时,也检测到感染易感性的差异。支气管上皮细胞感染易感性的增加并不是由于细胞表面 APN 的丰度增加所致。我们的数据揭示了猪分化气道上皮细胞中复杂的感染模式,这是无法通过永生化细胞系来阐明的。这些结果预计对其他呼吸道病毒的分析也具有相关性。

https://cdn.ncbi.nlm.nih.gov/pmc/blobs/3ea8/7690903/78370824462c/viruses-12-01211-g001.jpg

文献AI研究员

20分钟写一篇综述,助力文献阅读效率提升50倍。

立即体验

用中文搜PubMed

大模型驱动的PubMed中文搜索引擎

马上搜索

文档翻译

学术文献翻译模型,支持多种主流文档格式。

立即体验