Suppr超能文献

α2A肾上腺素能受体通过阻断PI3K/AKT/mTOR信号通路抑制宫颈癌进展。

α2A-Adrenergic Receptor Inhibits the Progression of Cervical Cancer Through Blocking PI3K/AKT/mTOR Pathway.

作者信息

Wang Weina, Guo Xin, Dan Huiwen

机构信息

Health Management Center, Qingdao Sixth People's Hospital, Qingdao, Shandong 266011, People's Republic of China.

Department of Gynecology and Obstetrics, The People's Liberation Army Navy, The 971th Hospital, Qingdao, Shandong 266071, People's Republic of China.

出版信息

Onco Targets Ther. 2020 Oct 15;13:10535-10546. doi: 10.2147/OTT.S264409. eCollection 2020.

Abstract

OBJECTIVE

The study aimed to investigate the effect of α2A-adrenergic receptor (ADRA2A) on cervical cancer and the potential mechanisms of ADRA2A on phosphatidylinositol 3'-kinase/protein kinase B/mammalian target of rapamycin (PI3K/Akt/mTOR) pathway in cervical cancer cells.

METHODS

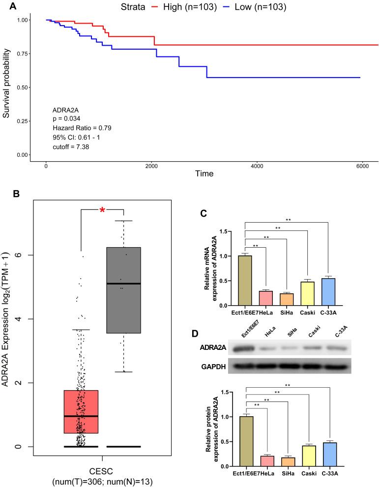
In our study, ADRA2A expression was evaluated by analyzing cervical cancer RNA sequencing dataset from the GEPIA. The prognostic values of ADRA2A were evaluated by Kaplan-Meier method using the Cancer Genome Atlas (TCGA) database data. In addition, the expression of ADRA2A in cervical cancer cell lines was detected by qRT-PCR and Western blot. Subsequently, the roles of ADRA2A on cell proliferation, apoptosis, migration, invasion and senescence in HeLa and SiHa cells were evaluated. Moreover, tumorigenesis in nude mice was used to investigate the role of ADRA2A in vivo. We also detected the expression changes of key factors in PI3K/Akt/mTOR pathway after overexpression and silencing of ADRA2A in HeLa and SiHa cells.

RESULTS

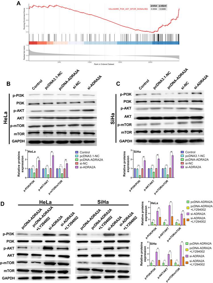
ADRA2A expression was significantly downregulated in cervical cancer tissues and cell lines. The high expression of ADRA2A was significantly associated with a better prognosis in cervical cancer patients. ADRA2A overexpression significantly suppressed cell proliferation, migration and invasion, and promoted cell senescence and apoptosis in cervical cancer cells. On the contrary, silencing ADRA2A dramatically facilitated cell proliferation, migration and invasion, and inhibited cell senescence and apoptosis in cervical cancer cells. The expressions of p-PI3K, p-AKT and p-mTOR in cervical cancer cells were notably decreased by ADRA2A overexpression and increased by silencing ADRA2A. In addition, we also confirmed that ADRA2A overexpression could suppress the xenograft tumor growth in vivo.

CONCLUSION

Our study demonstrated that ADRA2A could suppress cell proliferation, migration and invasion, as well as promote cell senescence and apoptosis through inhibiting PI3K/Akt/mTOR pathway in cervical cancer.

摘要

目的

本研究旨在探讨α2A-肾上腺素能受体(ADRA2A)对宫颈癌的影响以及ADRA2A在宫颈癌细胞中对磷脂酰肌醇3'-激酶/蛋白激酶B/雷帕霉素哺乳动物靶蛋白(PI3K/Akt/mTOR)通路的潜在作用机制。

方法

在本研究中,通过分析来自GEPIA的宫颈癌RNA测序数据集评估ADRA2A的表达。使用癌症基因组图谱(TCGA)数据库数据,采用Kaplan-Meier法评估ADRA2A的预后价值。此外,通过qRT-PCR和蛋白质免疫印迹法检测ADRA2A在宫颈癌细胞系中的表达。随后,评估ADRA2A对HeLa和SiHa细胞的增殖、凋亡、迁移、侵袭和衰老的作用。此外,利用裸鼠成瘤实验研究ADRA2A在体内的作用。我们还检测了HeLa和SiHa细胞中ADRA2A过表达和沉默后PI3K/Akt/mTOR通路关键因子的表达变化。

结果

ADRA2A在宫颈癌组织和细胞系中表达显著下调。ADRA2A高表达与宫颈癌患者较好的预后显著相关。ADRA2A过表达显著抑制宫颈癌细胞的增殖、迁移和侵袭,并促进细胞衰老和凋亡。相反,沉默ADRA2A显著促进宫颈癌细胞的增殖、迁移和侵袭,并抑制细胞衰老和凋亡。ADRA2A过表达使宫颈癌细胞中p-PI3K、p-AKT和p-mTOR的表达显著降低,而沉默ADRA2A则使其表达增加。此外,我们还证实ADRA2A过表达可在体内抑制异种移植瘤的生长。

结论

我们的研究表明,ADRA2A可通过抑制宫颈癌中的PI3K/Akt/mTOR通路来抑制细胞增殖、迁移和侵袭,以及促进细胞衰老和凋亡。

https://cdn.ncbi.nlm.nih.gov/pmc/blobs/5548/7574911/ddecaecf828a/OTT-13-10535-g0001.jpg

文献AI研究员

20分钟写一篇综述,助力文献阅读效率提升50倍。

立即体验

用中文搜PubMed

大模型驱动的PubMed中文搜索引擎

马上搜索

文档翻译

学术文献翻译模型,支持多种主流文档格式。

立即体验